IRVE: À la conquête des bornes de recharge électriques

Bonjour!


État des lieux
IRVE ?
Infrastructures de Recharge pour les Véhicules Électriques
Un cadre légal favorable à l'échelle Européenne et Française
- 2014/94 EU article 7 https://eur-lex.europa.eu/eli/dir/2014/94/oj?locale=fr
- 7. Les États membres veillent à ce que, lorsqu'elles existent, les données indiquant la localisation géographique des points de recharge et de ravitaillement ouverts au public pour les carburants alternatifs visés par la présente directive soient accessibles sur une base ouverte et non discriminatoire à tous les utilisateurs. Lorsqu'elles existent, les données relatives aux points de recharge peuvent comprendre des informations sur leur accessibilité en temps réel ainsi que des informations historiques et en temps réel en matière de recharge.
Des données ouvertes qui manquent
- en qualité
- et en quantité: ~30 000 points de charge manquent toujours malgré les installations
Qualité

Jeux de données volatiles

Interlocuteurs obstacles
- Font les morts
- Prétendent au secret
- Marquent comme installées des bornes inexistantes
- Remercient pour les retours mais ne corrigent pas
Des données qui devraient être ouvertes
et qui manquent de qualité, exemple chez le professionel ChargeMap.


youpi, j'avais besoin de charger mon bateau!
Tendances en France
Puissance max de borne qui augmente
- prise domestique: 3.6kW
- bornes récentes: 400kW
- essais camions électriques: 1800kW
Sockets avec de moins en moins de standards différents:
- Type2
- Type2 combo CCS
- Des terminaux de paiement
- De la communication par câble?
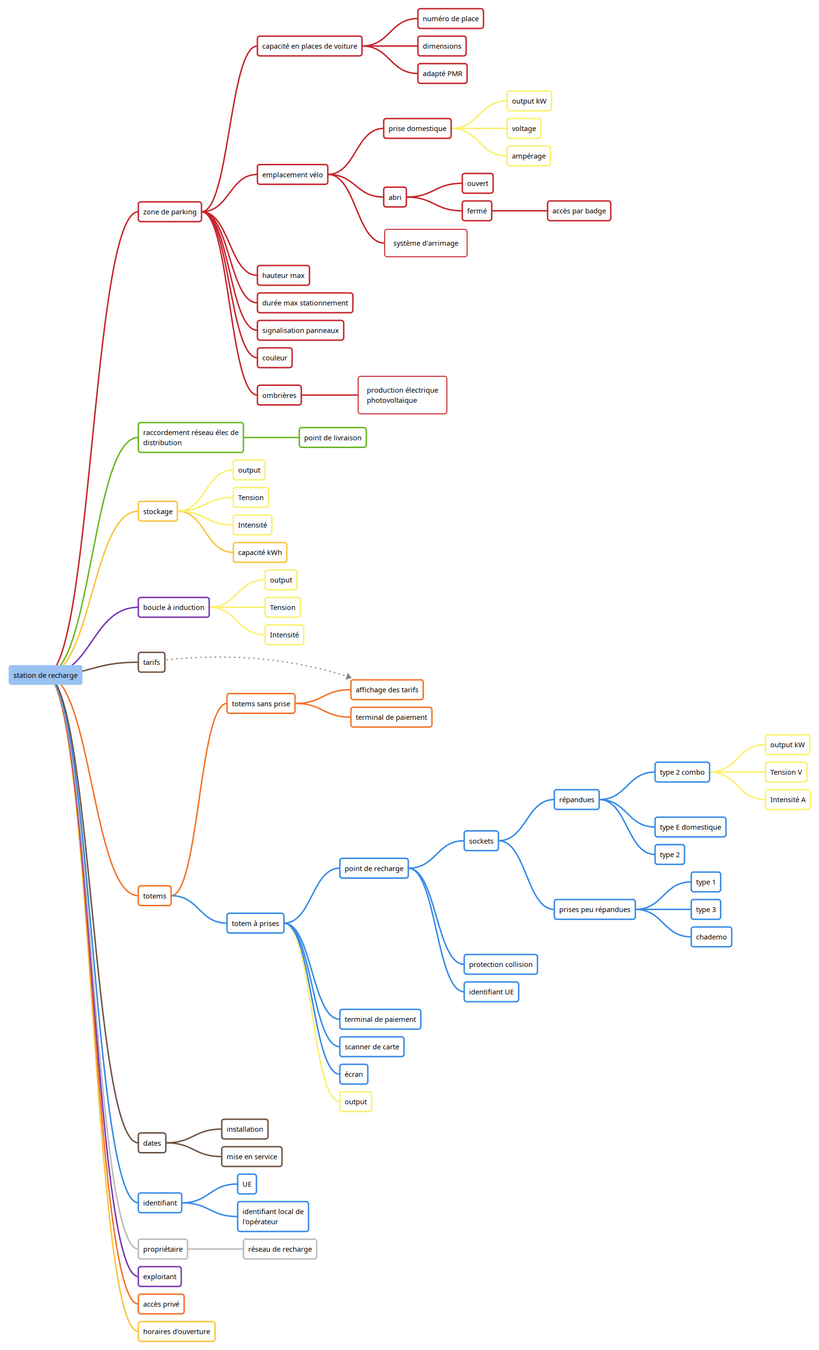
Comment cartographier?


Un lieu de stationnement possède des bornes qui ont des points de charge


amenity=charging_station
et
man_made=charge_point
station ou borne?
totem ou stèle?
Sockets


- places de parking
- sockets
- câbles
- puissance
- prix
- moyens de paiement
- image
- panoramax
Informations complémentaires

Les outils autour d'OSM et des bornes de recharge
Mobilisation dans la communauté OSM
Forum OSM France: Bang ! Opération coup de poing sur les bornes de recharge
Les analyses Osmose

Projet du mois

Geodatamine

OpenChargeMap

MapComplete



csv ou geojson
geojson tags osm


le WIKI OSM
Vos propres outils
Statistiques
La progression
Les installations s'intensifient (40 000 stations, 170 000 points de charge) mais la publication ne suit pas.
Dans OpenStreetMap l'intégration s'accélère.


11 Juin 2025
Stations France entière :
- 17 543 dans OSM
- 53 818 chez DataGouv
Dans le monde, sur OSM

Plus de stats




Fun facts
Moyennes Françaises:
- Une recharge rapide pour un long trajet est d'environ 26kWh, pas la totalité de la batterie.
- une borne sur 4 permet de charger ces 26kWh en moins de 8 minutes, une sur 5 en moins de 5 minutes.
- Les gens en VE prennent leur temps en pause plus que les autres sur les longs trajets, entre 20 et 30 minutes, même si la batterie est suffisamment chargée.
- 3/4 des kWh sont rechargés sur un VE se fait sur de la charge lente à domicile.
En un an
- 13 000 km parcours par voiture particulière
- 6 trajets seulement font plus de 80km
- un tiers des trajets font moins de 2km
- 900 litres d'essence brûlés par voiture thermique
et se remplacent facilement par la marche, le vélo, ou une trottinette.
- on peut se recharger en dehors de chez soi à beaucoup plus d'endroits qu'il n'y a de stations essence (8000 contre 40 000)
- les gens s'imaginent souvent qu'il faut une batterie de très grande capacité pour leur usage alors que les Français ont une pratique de la voiture stable depuis des dizaines d'années, 30kWh et 22kW de charge rapide suffiraient amplement.
- 40 millions de voitures particulières circulent, souvent plus d'une par foyer.
- Les Français changent de voiture après une durée de vie moyenne de 13 ans.
Combien de voitures?
La recharge
- Une recharge rapide pour un long trajet est d'environ 26kWh, pas la totalité de la batterie.
- Les gens en VE prennent leur temps en pause plus que les autres sur les longs trajets, entre 20 et 30 minutes, même si la batterie est suffisamment chargée.
- 3/4 des kWh sont rechargés sur un VE se fait sur de la charge lente à domicile.
- Environ 2500kWh sont dédiés à la recharge d'un VE.
Les coûts
- La plupart des Français sous estime le coût de possession de sa voiture, notamment car elle lui semble obligatoire, et que les dépenses qui sont liées à sa possession sont oubliées: permis, carburant, parking, entretien, péages, consommables, amendes, assurance, revente.
- En moyenne le coût de possession est de 400€ par mois sur le cycle de vie (sans compter les externalités)
- Le coût de possession d'une voiture est similaire à celui d'un logement supplémentaire, c'est cher pour moins de 20 mètres carrés.
- Les français dépensent autour de 30 000 euros pour une voiture neuve.
- Bien que les VE coûtent plus chères lors de l'achat, elles coûtent moins cher que les VT sur leur vie totale, près de 2 fois moins, en comparant une gamme similaire.
- L'achat d'occasion permet de grandement diminuer les coûts.
- On trouve des VE d'occasion a moins de 8000 €.
- 95% de son temps, une voiture est immobile
- La très grande majorité du temps, une seule personne est transportée, c'est l'autosolisme.
- L'ajout de voies pour les voitures ne fluidifie pas le trafic routier, au contraire.
- L'ajout de places de parking voiture ne permet pas de plus facilement se garer, même quand la ville entière est un parking.
- il faut 20 ans pour qu'un parc automobile soit entièrement renouvellé
-
Les analyses de cycle de vie montrent qu'adopter une mobilité électrique permet de réduire:
- l'extraction de ressources globale
- la consommation d'énergie
- la pollution de l'air
- les émissions de particules fines
- l'empreinte carbone de la mobilité, batteries incluses, même dans les pays où le mix électrique est intense en carbone.
Comparez sur le simulateur:
- Des transports en commun de qualité, des infrastructures piétonnes et cyclables séparées de la route permettent de ne pas se sentir obligé de posséder une voiture, et de réaliser un report modal, réduire grandement les dépenses de transport et les problèmes de santé dûs à la sédentarité.
• les scénarii énergétiques de 2050 prévoient que l'on ait bien moins "besoin" de tous posséder une voiture pour rouler seul, aucun ne prévoit de remplacer toutes les voitures actuelles par autant de voitures électriques de même gabarit
• 5% des voitures en France sont électriques et à batteries, mais les ventes de voitures électriques sont proches d'une voiture sur 4.
• La de vente de véhicules thermiques est prévue en 3035, dans moins de 10 ans.
Le Futur

Nouveautés du monde réel à modéliser
- Carburants alternatifs
- Puissances plus élevées
- Recharge de véhicules intermédiaires
- Boucles magnétiques sous la route
- Caténaires au dessus de la route
- Batterie amovibles
- camions et bus, 1800 kW
- voitures capables de recevoir 450kW

Rejoignez nous!
Merci, questions?
InfosRéseaux et Tykayn


IRVE
By tykayn
IRVE
À la conquête des bornes de recharge électriques
- 503