nanotekspice
Le 09/03/2020
Présentation par Loïc BRANSTETT
Sommaire
- Présentation du projet
- Organisation
- Architecture
- Abouttisement
- Tests automatisés
- Bonus
- Conclusion
Présentation du projet
nanotekspice est un "Digital Electronics"

Présentation du projet
$ cat assets/basics/and.nts
# Admiral Business Machines 1954-2042
# One and gate
.chipsets:
input a
input b
output s
4081 gate
.links:
a:1 gate:1
b:1 gate:2
s:1 gate:3Fichier d'exemple
Organisation

Icons made by Eucalyp and Freepik from flaticon.com is licensed by CC 3.0 BY


Parsing
Architecture
CLI
Bonus
Composants
Tests
automatisés


Organisation

Architecture

Icons made by Freepik from flaticon.com is licensed by CC 3.0 BY
Modulaires avec Héritages
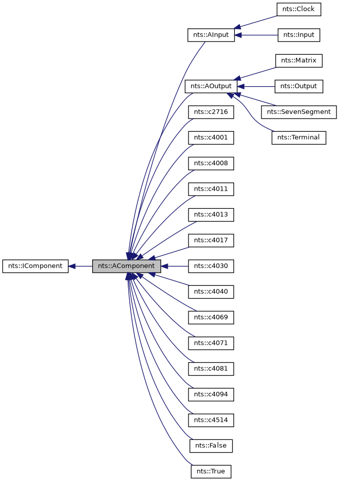
Architecture

IComponent
AComponent
Composants classic
AOutput/
AInput
Aboutissement
















Aboutissement
- alt counter
- 5inputs*
- romxor
Tests automatisés
Lines
Branching
56%
46%
26 tests - criterion
Bonus
$ ./nanotekspice assets/basics/alphabet.nts show=1
> loop 128
[...]0123456789:;<=>?@ABCDEFGHIJKLMNOPQRSTUVWXYZ[\]^_`abcdefghijklmnopqrstuvwxyz{|}~Terminal
$ ./nanotekspice assets/basics/7seg.nts i4=1 i3=1 i2=1 i1=1
F> i3=0
> simulate
> display
B>7seg
$ ./nanotekspice assets/basics/matrix.nts clock=0
[64x64 square]Matrix
Bonus

Auto-completion
Abbr
- s => simulate
- d => display
Améliorations
- DEBUG mode
- loop [nbr]
Conclusion


Questions ?
FIN
Nanotekspice
By urgau-1
Nanotekspice
- 254