PB007
Advanced
slides.com/veeenex/pb007
Seminar #01
Introduction
Xuan Linh Phamová - Linh
Student of Master’s degree programme Software Systems Development Management. In the spring semester, I am a seminar tutor of PV260 Software Quality.
Daniel Plakinger
- Dano
Student of Bachelor’s degree programme Bioinformatics. Seminartutor of PV281, PB138 and PB007. Currently freelance DevOps, Project Manager, Consultant
Your tutors
No, we’re not a couple.
Motivation
- Algorithms vs Architecture
- System abstraction
- Universal language
- Quick start
- But almost nobody use it

Average client
Why is this group different?
- Feedback from other years
- Missing knowledge on other courses
- Motivation to create enjoyable course



Organisation of Lectures
- Initially online via Zoom (subject of change)
- General introduction to every UML diagram
- Highly recommended to attend
Organisation of Seminars
- Czech & Slovak
- Communication -> Discord*
- Discussion forum
- ROPOTS
- Attendance
- Slides
- Diagram (Official)
- Advanced
- Gitlab
- Custom group naming
* Main reason to create Discord server is for doxxing students, we do not take any responsibility for joining server
Plant what?

- Open-source
- Easy to copy-paste
- Collaboration
- ...
@startuml
Alice -> Bob: Authentication Request
Bob --> Alice: Authentication Response
Alice -> Bob: Another authentication Request
Alice <-- Bob: Another authentication Response
@enduml
Grading
Seminars
- 5 points - Activities during the semester
- 20 points - Mini-ROPOT at the begging of the seminar
EXam
- 35 points - Diagram
- 35 points - Quiz part multichoice
During semester

...On making groups




Feedback
Q&A
Brainstorming
reDiscover for Turists in random groups on coggle
The pandemic forced the owners to close their shops and stores and thus loosing their income. The gastronomic and tourist industries suffered the greatest impact. The municipalities of several cities have decided to change the situation with a vision to create a game that would help bring life back on track and support tourism by helping small and medium-sized businesses in cities and regions.
Idea
The aim of the reDiscover project is to create an affordable application that would reward users for supporting tourism and at the same time would attract tourists to lesser-known places and thus support the economic growth of regions and places. Within the application, users collects points and badges to redeem awards, which can later be used in businesses, events and for various attractions.
What about Semester project?
- Make groups
- Read the assesment
- Find users
- Find requirements
- Think as user and stakeholder
- Understand requirements
- Ask stakeholder!
#attendLectures
Example
Seminar #02
Use case diagram
Plan
- Setup team repository
- Setup VSCode & Extension
- Learn about use-case diagram
- Make use-case diagram
- Upload use-case diagrams

author: Daminán Paranič
Setup
- Repository
- VSCode
- PlantUML Extension
Functional Requirements
- Ask what might happen?
- How does it happen?
- Who does the action?
Non-Functional Requirements
- Know your team
- Technologies
- Job market
- Know your target users
- Health, Age, Social status
- Know your budget
- Security
- Hosting
Diagram
@startuml
skinparam packageStyle rect
' Define actors
actor "Teacher" as teacher
actor "Student" as student
actor "Internal Teacher" as internal_teacher
actor "External Teacher" as external_teacher
' Define system boundaries and usecases
rectangle "Study system" as system {
usecase "LogIn" as LogIn
usecase "LogOut" as LogOut
usecase "CourseManagement" as CourseManagement
usecase "ReportSubmittal" as ReportSubmittal
usecase "Notify" as Notify
usecase "CourseDropping" as CourseDropping
usecase "FullTimeCourseSearch" as FullTimeCourseSearch
usecase "DistanceStudyCourseSearch" as DistanceStudyCourseSearch
}
' Connections between actors and usecases
teacher -r- LogIn
teacher -r- LogOut
teacher -r- Notify
teacher -r- CourseManagement
external_teacher -- ReportSubmittal
@enduml
Searching for actors
- Who uses the system?
- Who installs the system?
- Who starts up the system?
- Who maintains the system?
- Who shuts down the system?
- What other systems use this system?
- Who gets information from this system?
- Who provides information to the system?
- Does anything happen automatically at a present time?
Searching for use cases
- What functions will the actor want from the system?
- Does the system store information? What actors will create, read, update or delete this information?
- Does the system need to notify an actor about changes in the internal state?
- Are there any external events the system must know about? What actor informs the system of those events?
Best practises
- The left side of the diagram is meant for end-users, right side for bots, admins...
- Place initial use-cases on the top eg. Login, Logout, Register...
Deadline Tuesday 23:59:59
Don't forget to check:
Seminar #03
Use case diagram + USER STORIES
LEt's take a look on Actors
Generalization

Relations





...And usecases
Good Example

Bad Example
Once upon a time
Gherkin
Feature: Google Searching
As a web surfer, I want to search Google, so that I can learn new things.
Scenario: Simple Google search
Given a web browser is on the Google page
When the search phrase "panda" is entered
Then results for "panda" are shown


@startuml
skinparam packageStyle rect
' Define actors
actor "Teacher" as teacher
actor "Student" as student
actor "Internal Teacher" as internal_teacher
actor "External Teacher" as external_teacher
rectangle "Study system" as system {
usecase "CourseManagement" as CourseManagement
usecase/ CourseEnrollment as "CourseEnrollment\n---\n**Extension Point**\nExceededCapacity"
usecase "ReportSubmittal" as ReportSubmittal
usecase "Notify" as Notify
usecase/ "CourseSearch" as CourseSearch
usecase "CourseDropping" as CourseDropping
usecase "FullTimeCourseSearch" as FullTimeCourseSearch
usecase "DistanceStudyCourseSearch" as DistanceStudyCourseSearch
}
Notify ..> CourseEnrollment : <<extends>>
CourseManagement ..> CourseSearch : <<include>>
CourseEnrollment ..> CourseSearch : <<include>>
CourseDropping ..> CourseSearch : <<include>>
teacher <|-right- internal_teacher
teacher <|-right- external_teacher
CourseSearch <|-- FullTimeCourseSearch
CourseSearch <|-- DistanceStudyCourseSearch
@enduml


## Use Case ID
1
## Brief description
UC1 allows student to be electronically enrolled in the course.
## Primary Actors
Student
## Secondary Actors
Teacher
## Preconditions
Student is logged in the system
## Main flow
- 1 UC is evoked, once Student selects "Course Enrollment" in the menu.
- 2 INCLUDE(CourseSearch)
- 3 IF at least one course was found
- 3.1 FOR EACH (course found, which has not reached full capacity yet)
- 3.1.1 System displays actual number of enrolled students and offers "Enroll in the course"
- 3.2 IF Student selects "Enroll in the course"
- 3.2.1 System enrolls Student in the course
EXTENSION POINT(FullCapacityReached)
- 3.2.2 System confirms successful enrollment in the course and updates
number of enrolled students in the course.
## Post conditions
List of enrolled students in the course is updated.
## Alternative flow
Student may leave the page anytime by selecting "Back to the previous
page" or by logging out of the system.
Deadline Tuesday 23:59:59
Don't forget to check:
Seminar #04
Activity diagram
During DEVELOPMENT
- Focus on MVP (Minimum Valuable Project)


Activity diagram






Deadline Tuesday 23:59:59
Don't forget to check:
Seminar #05
Class DIAGRAM (ANALYSIS)
Plan
- ROPOT
- Analytical Class diagram
- Fix Milestone 1
- Open new Milestone 2
What it is
-
concept not implementation
-
domain oriented - one time, next time
- relations, business objects
- it's not only OOP based!
WHAT IT IS NOT
- no n:m relations
- no datatypes
- constructors
- getters and setters
- controllers, managers, services, aggregates, commands, queries, resolvers, repositories...
Focus on
-
meaningful name
-
business functions (2-10)
-
keep number of relations low
-
focus on relations between objects
@startuml
' hide the spot
hide circle
class Car
Driver "1" - "1..*" Car : drives >
Car "*" - "4" Wheel : have >
Car "0..*" -- "0..*" Person : < owns
@enduml
Relations
- Generalisation
- Association
- Dependency/Use


Association
-
based on domain
-
reference to other object in that class
-
contains
-
navigability (who owns refference)
-
name
-
multiplicity
-
-
multiplicities
-
1:1
- 1:N
- M:N
-

M:N
@startuml
class Student {
Name
}
Student "0..*" - "1..*" Course
(Student, Course) .. Enrollment
class Enrollment {
drop()
cancel()
}
@enduml
<<use>>
- <<use>> use is not an attribute of class order
- PayGate only uses class Order


use camelCase() methods
Deadline Tuesday 23:59:59
Don't forget to check:
Seminar #06
Class DIAGRAM (ANALYSIS)
Wrapping it up
Light DDD Introduction
On one slide
- independed on language or framework
- collection of ideas and processes on domain
- focus on main features and aspects of domain
- translates real world problems to code
- easier testing and integration of other services
https://martinfowler.com/bliki/DomainDrivenDesign.html

Domain
Space with boundries

Domain Language
Dobropis
Ráfik
Margin call
Výdajka
Rohový kop
Ubiquitus language
Commision Rate
Contributor
MR vs PR
Spread
https://martinfowler.com/bliki/UbiquitousLanguage.html
Context
Finding BOUNDARIES

Model

Activity
In TEAM
-
Find 5
-
domain rules
- WORDS
-
- FIND 2 CONTEXTS



Your
own?
Time to do some fixin'

And what?
- Check use-case diagram, do you support all cases?
- Do we cover all real world problems?
- Company cannot exist without BussinessId
- Navigability, multiplicity

Anemic model
https://martinfowler.com/bliki/AnemicDomainModel.html

DDD
Aggregate

https://martinfowler.com/bliki/DDD_Aggregate.html
Example


To be continued...
- Survey
Deadline Tuesday 23:59:59
Don't forget to check:
Seminar #07
ER Diagram
Entity-relationship diagram
Common mistakes


Examples

https://plantuml.com/ie-diagram


@startuml
' hide the spot
hide circle
' avoid problems with angled crows feet
skinparam linetype ortho
entity "Entity01" as e01 {
*e1_id : number <<generated>>
--
*name : text
description : text
}
entity "Entity02" as e02 {
*e2_id : number <<generated>>
--
*e1_id : number <<FK>>
other_details : text
}
entity "Entity03" as e03 {
*e3_id : number <<generated>>
--
e1_id : number <<FK>>
other_details : text
}
e01 ||..o{ e02
e01 |o..o{ e03
@enduml

https://devdojo.com/tnylea/understanding-polymorphic-relationships




Instagram vs 9gag

ORM
Eloquent, Doctrine, ActiveRecord, TypeORM
Active record pattern
<?php
namespace App\Models;
class Post extends Model
{
/**
* One to Many relation
* @return \Illuminate\Database\Eloquent\Relations\BelongsTo
*/
public function user()
{
return $this->belongsTo(User::class);
}
/**
* One to Many relation
* @return \Illuminate\Database\Eloquent\Relations\HasMany
*/
public function comments()
{
return $this->hasMany(Comment::class);
}
}class Post {
/**
* @var string
*
* @ORM\Column(type="string")
* @Assert\NotBlank
*/
private $title;
/**
* @var string
*
* @ORM\Column(type="string")
*/
private $slug;
}part = new Post()
part.name = "Sample post"
part.slug = "sample-post"
part.save()NoSQL vs *SQL
UUID vs ID
https://stackoverflow.com/a/30462400
https://devforth.io/blog/why-your-software-should-use-uuids
Normálové formičky

1NF

2NF


3NF




Deadline Tuesday 23:59:59
Don't forget to check:
Seminar #08
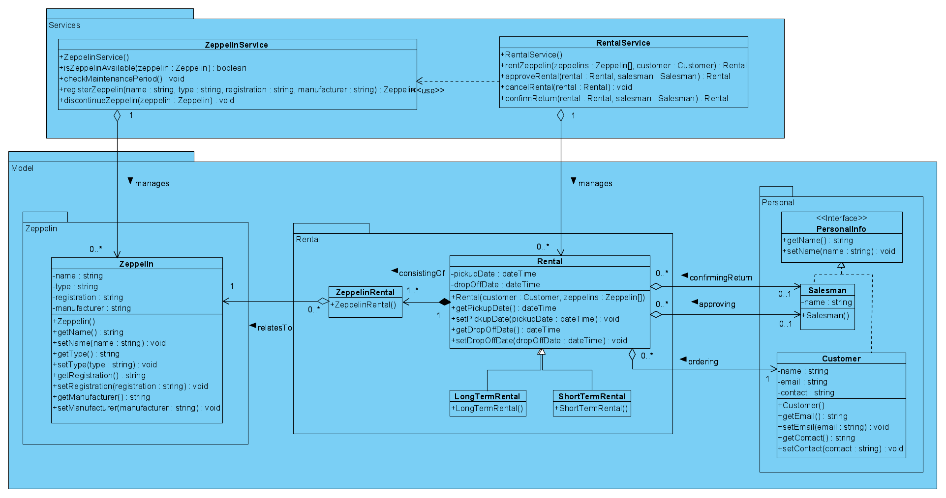
Design Diagram
Implementation
- visibility of classes, methods, attributes
- getters setters
- constructors
- return types
- enums, interfaces

Relations
Aggregation

- Celok môže, ale aj nemusí existovať bez svojich súčastí
- Časti môžu existovať nezávisle na celku.
- Celok je v určitom zmysle neúplný ak niektoré časti chýbajú.
- Časť môže byť teoreticky zdielaná viacerými celkami.
- Agregácia je tranzitívna a asymetrická (bez cyklov).
class Car:
def __init__(self, engine):
self.engine = engine
class Engine:
def __init__(self):
pass
engine = Engine()
car = Car(engine) # Ak zmazeme Auto, motor môze stále existovať
Composition
- V danom čase časť patrí vždy práve jednému celku (nemôžu existovať samostatne).
- Celok je zodpovedný za vytváranie a mazanie častí.
- Ak je celok zrušený, musí buď zrušiť všetky svoje časti, alebo presunúť za ne zodpovednosť inému objektu.
- Kompozícia je tranzitívna a asymetrická (bez cyklov).

class Book:
def __init__(self):
page1 = Page('This is content for page 1')
page2 = Page('This is content for page 2')
self.pages = [page1, page2]
class Page:
def __init__(self, content):
self.content = content
book = Book() # Ak zmazeme knihu zmazeme aj Page
- Kosoštvorček na stranu triedy, ktorá vytvára danú entitu, prípadne tvorí jej väčšiu podčasť


Revízia asociácií 1:1
Revízia asociácií M:1

Rozklad asociácií M:N

Interface
Rozhranie (Interface) je špeciálny typ, ktorý definuje množinu verejných metód, atribútov a vzťahov, ale neobsahuje ich implementáciu. Používa sa na definíciu kontraktu.



Advanced
CQRS, Event Sourcing
Manager classes

Deadline Tuesday 23:59:59
Don't forget to check:
Seminar #09
State Diagram
Common Problems
- We are still in Milestone 2
class Project(authGuard: AuthGuard):
def edit(name: string, visibility: bool):
if this.authGuard.user.role != 'autor':
raise UnAuthorizedOperation('Get the...')
this.name = name
this.visibility = visibility


Let's be stateful
Made of
- states
- events
- transitions

Syntax: udalosť [podmienka] / akcia


Stavový diagram nemusí reprezentovať kód

Prečo tu riešime pickup date?
používa sa neskôr pri nejakom prechode takže nás zaujíma, čo sa s ním deje

From Design diagram to State diagram
Aktivita?

Parallel

Region
Composed

Notice: Nemusíme mať final node
In hunt of states
- Stav reprezentuje dôležitý bod v dómene
- Na stav chcete zaregovať, niečo spraviť, poslať notifikáciu niečo zmeniť
Dobré stavy
Zlé stavy
- Nová objednávka
- Zakúpený lístok
- Odstránený člen
- Vytváranie objednávky
- Prezeranie lístka
- Odstránenie užívateľa

@startuml
scale 600 width
[*] -> State1
State1 --> State2 : Succeeded
State1 --> [*] : Aborted
State2 --> State3 : Succeeded
State2 --> [*] : Aborted
state State3 {
state "Accumulate Enough Data\nLong State Name" as long1
long1 : Just a test
[*] --> long1
long1 --> long1 : New Data
long1 --> ProcessData : Enough Data
}
State3 --> State3 : Failed
State3 --> [*] : Succeeded / Save Result
State3 --> [*] : Aborted
@enduml
Seminar #10
Sequence and Communication diagrams
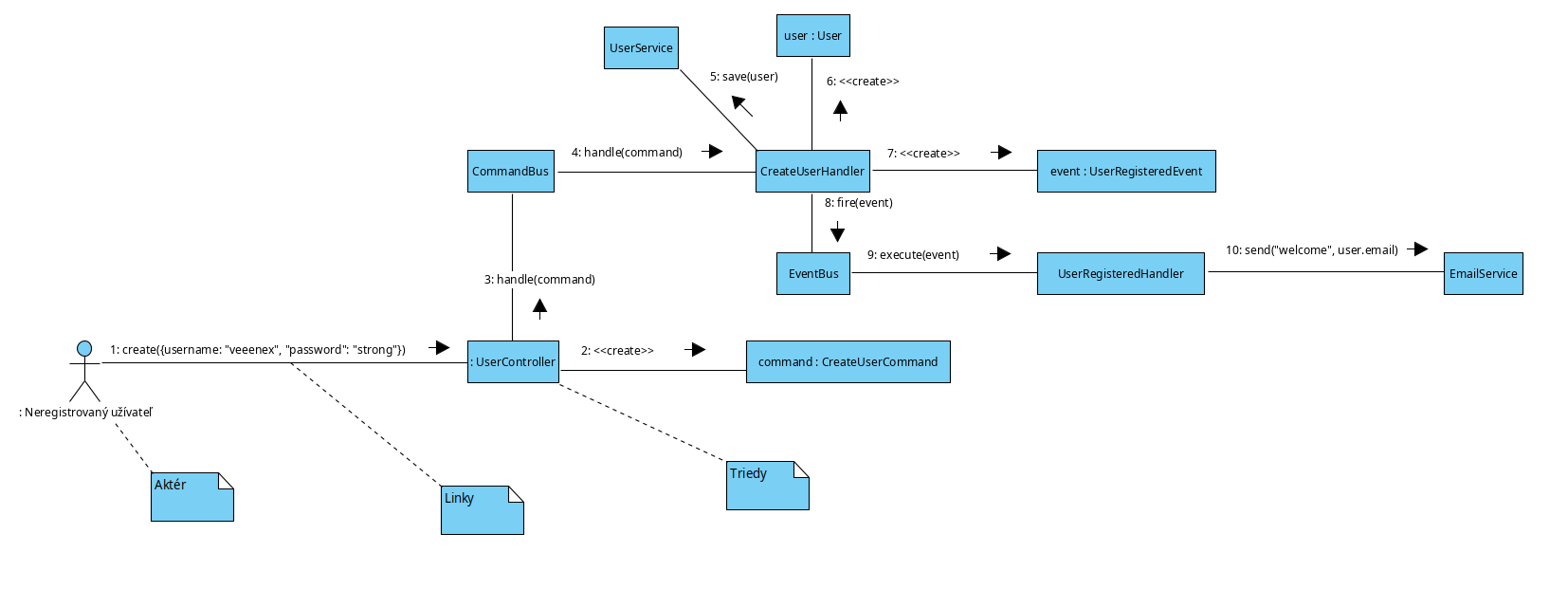
Intro
Common mistakes
Interakcie




In language of diagrams
Communication diagram
Something like black images shown previously
Sequence diagram
Focus on time similar to flame graph, communication between classes
Communication diagram
LinkedIn is like a reverse dating site. Girls write to you and you ignore them. Just show them you know CQRS, they melt


Aktivita




@startuml
skinparam linestyle ortho
rectangle "A" as one
rectangle "B" as two
rectangle "C" as three
rectangle "D" as four
one -right-> two: message 1-->2
two -right-> three: message 2-->3
two --> four: message 2-->4
three -[hidden]- four
@enduml
Tasks
Seminar #11
Sequence diagram
Just a recap
- Different view on communication
- Time and lifeline is important
Fragments

Loop, conditions, parallelism
Ukážka


@startuml
autonumber 1.1.1
Alice -> Bob: Authentication request
Bob --> Alice: Response
autonumber inc A
'Now we have 2.1.1
Alice -> Bob: Another authentication request
Bob --> Alice: Response
autonumber inc B
'Now we have 2.2.1
Alice -> Bob: Another authentication request
Bob --> Alice: Response
autonumber inc A
'Now we have 3.1.1
Alice -> Bob: Another authentication request
autonumber inc B
'Now we have 3.2.1
Bob --> Alice: Response
@enduml


Seminar #12
Package, Deployment, Component
Seminar #12
Package, Deployment, Component
- ROPOT (Package, Deployment, Component)
- Points from seminar
- Seminar
- Last ten minutes (ROPOT from everything)

For halp

- 1 - za všetky diagramy (a uzatvorenie Milestones)
- 1 - za skoré odovzdanie (pred Vianocami)
- 0.5 - za opravu diagramu podľa code review inej skupiny
- 0.5 - za C4 diagram (Extra aktivita)
- 0.5 - za pekný diagram alebo extra diagramy
- 0.5 - za code review inej skupiny
- 1 - akákoľvek extra aktivita, snaha

Package diagram

+ Triedy, ktoré sme pridali v Návrhovom
Riešime závislosti a logické celky na úrovni kódu
ČAsti Package Diagramu


Kompaktný mód
Náš mód
Problém: Cyklická zÁvislosť

Component Diagram
Riešime architektonické časti systému

Deployment diagram
Riešime nasadenie komponentov

Analysis diagram

FINAL
CVICENIE
Odpovedník
20 otázok, každá po 0.5 boda 20min/30min teiresias.
Body
Zdroje
- prezentácie RNDr. Stanislav Chren
- prezentácie Mgr. Lukáš Daubner
- aktivity Mgr. Martin Macák
PB007 - Seminars
By VeeeneX
PB007 - Seminars
Slides k cvičeniam PB007
- 881