Public Procurement Enterprise Architecture

Final Group Project

EA 2015/2016, DEI, Instituto Superior Técnico, Universidade de Lisboa

Pedro Veiga, 76364

AS-IS

Value and Services Provided by Procurement Platforms

Context of AMA

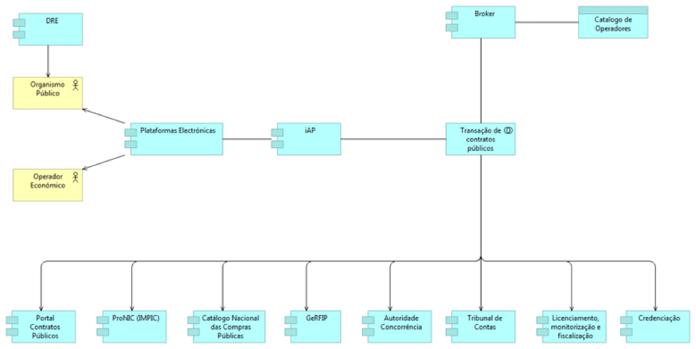
Public Electronic Platforms

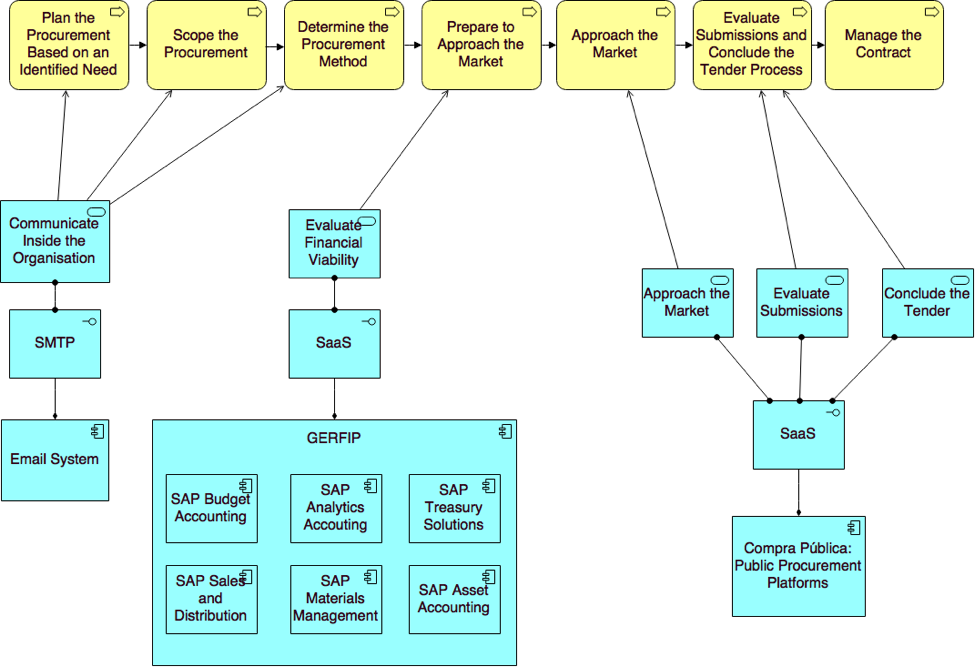
Procurement Business Process

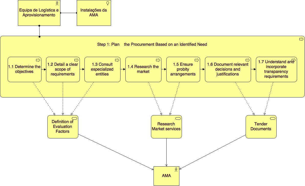
Step 1

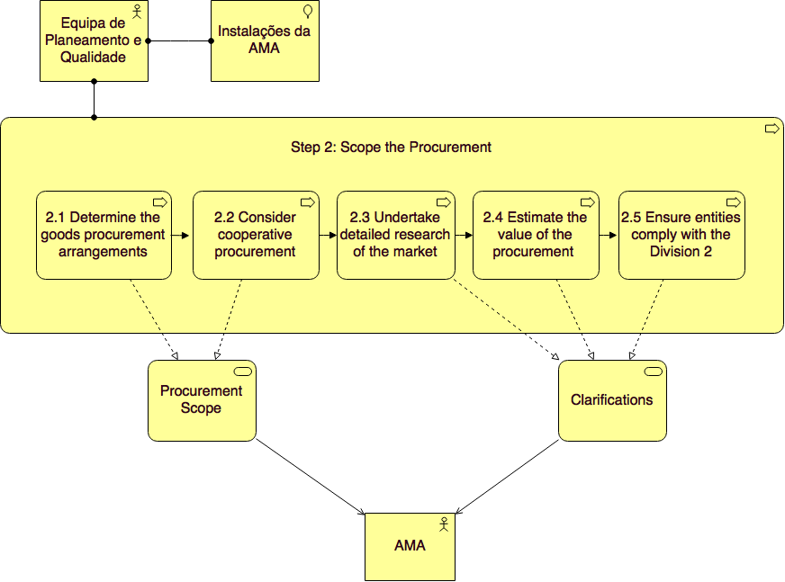
Step 2

Step 3

Step 3.1

Step 3.2

Step 3.3

Step 4

Step 5

Step 6

Step 7

Organisation Structure of AMA

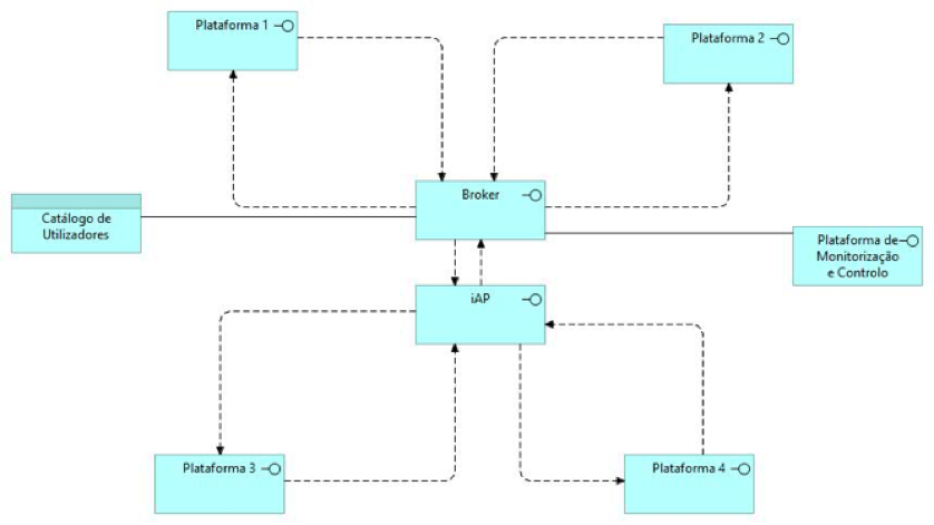
Application View

AS-IS CRUD Matrix

TO-BE

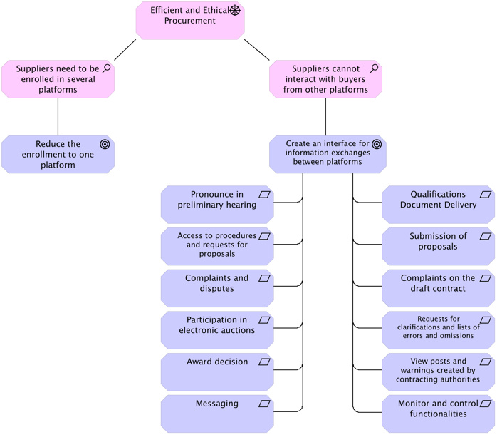
Strategy (Means and Ends)

Drivers

Goals

Requirements

Drivers

Goals

Requirements

Application Architecture

Scenario 1

Scenario 2

?

AE

By veigaist

AE

  • 518