Министерство образованиея и науки РФ Федеральног огосударственного автономного образовательного учреждения высшего образования
"Национальный исследовательский технологический университет МИСиС"
Отчет о проходжении практики в подразделени АСУТП МКС-5000
Студент: Дырков А.В.
Руководитель: Шибанов К.С.
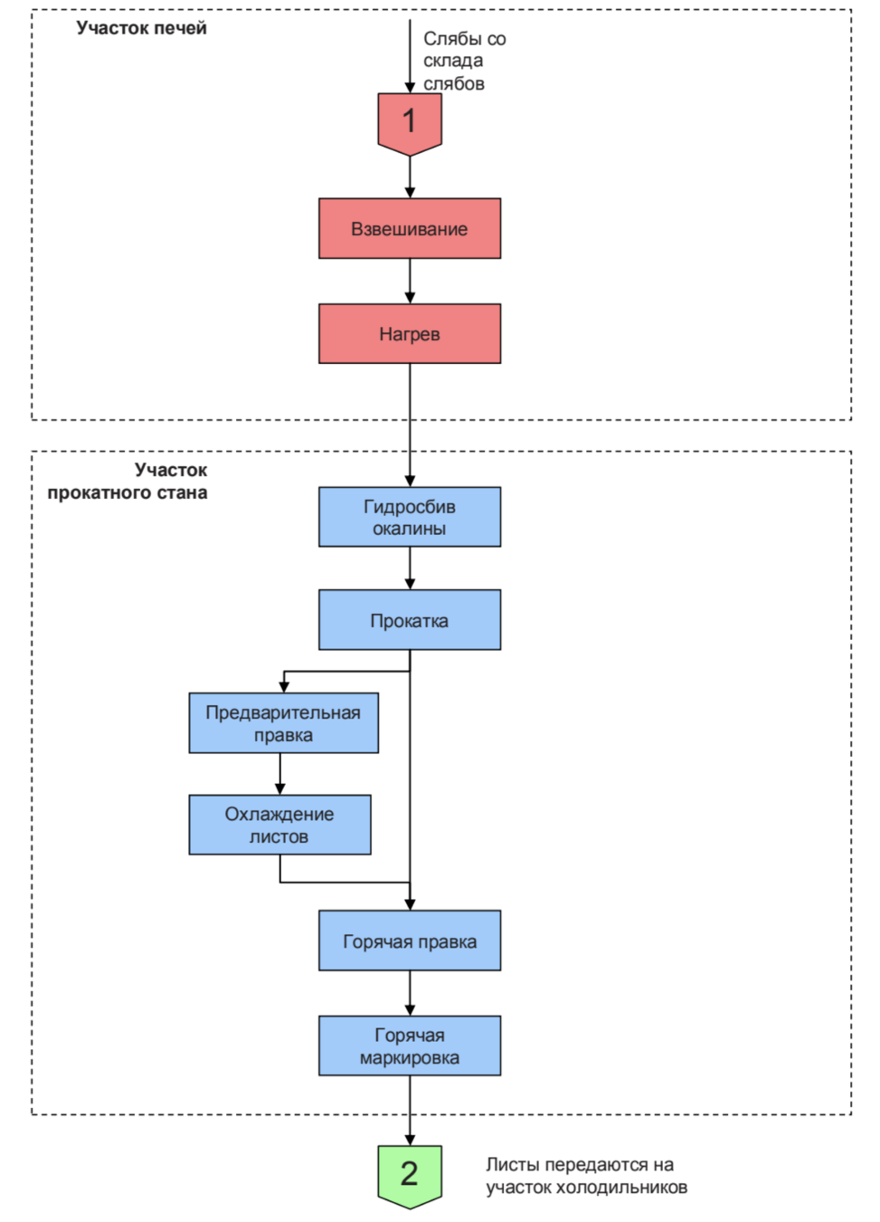
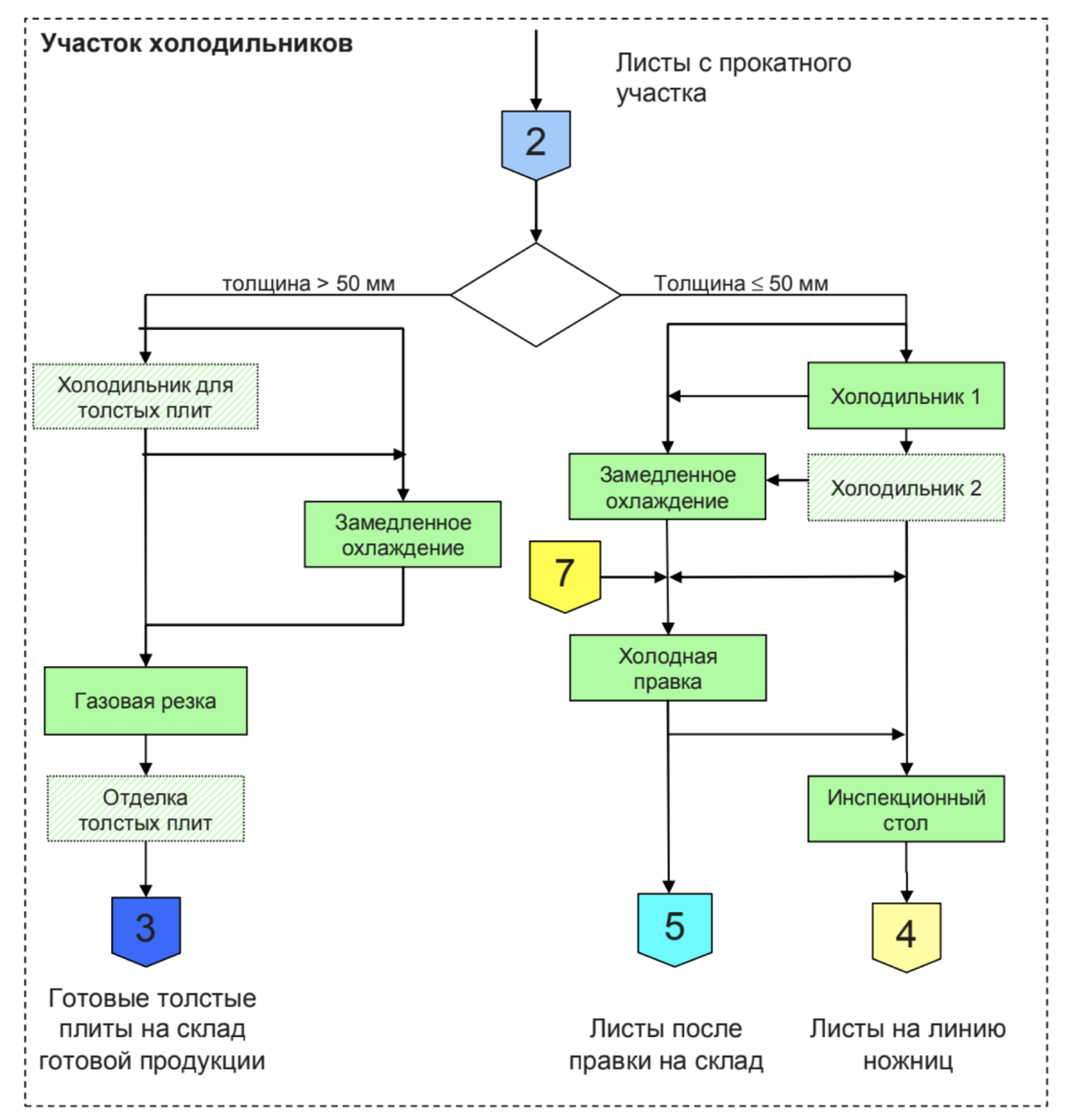
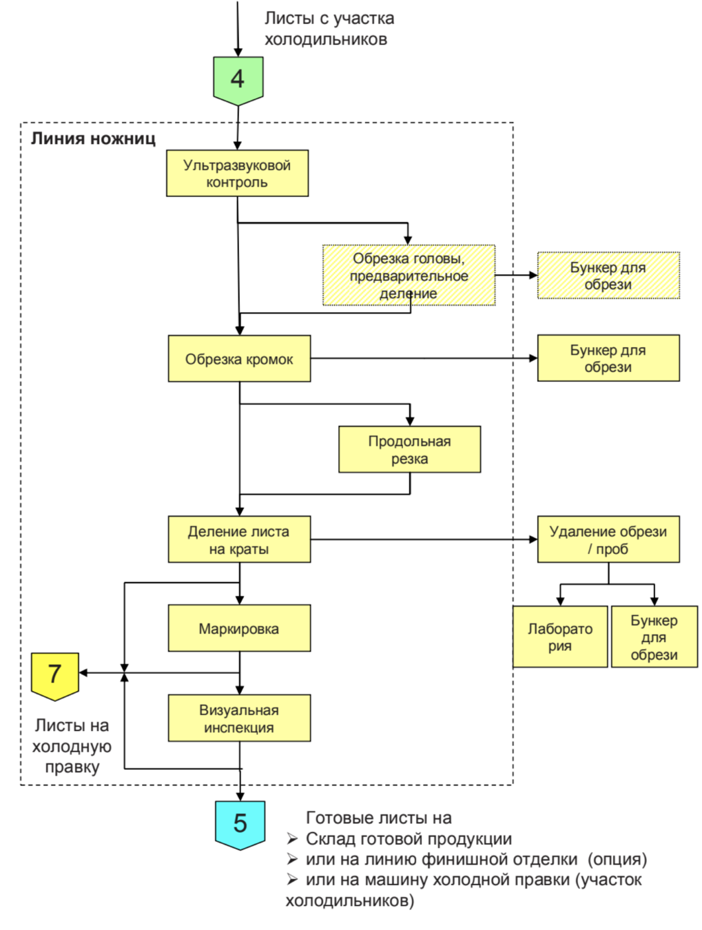
АСУТП ЛПЦ МКС-5000
Отдел по развитию
Структура подразделения




















const Acl = require('../acl/index.js')
const checkAccess = Acl({
filename:'acl.config.yml',
path:'./config',
defaultGroup:'no_access',
baseUrl: '/api',
groupSearchPath:'user.groups'
})
module.exports = {
name: 'dooglys-access',
policy: (actionParams) => {
return (req, res, next) => {
checkAccess(req)
.then((g) =>{
next()
})
.catch((err) => {
console.error(err)
res
.status(err.status)
.json(err)
next()
})
}
},
schema: {
$id:'http://express-gateway.io/schemas/policy/express-gateway-plugin-dooglys-access.json',
}
}
Отчет по практике
By AndreyDyrkov
Отчет по практике
- 152