Analisis Diseño e implementación de sistema para Boticas

Wilder Hernández García 

Porqué

Wilder Hernández García 

 - La gran mayoria de Boticas no cuentan con sistemas

-Los costos de los sistemas que existen son muy caros

 

Problemática

Wilder Hernández García 

El presente trabajo de investigación surge con el estudio, de algunas boticas que recién están en el mercado en la cual su documentación de ventas, compras, almacén, etc. está en cuaderno, y no tienen un orden adecuado para poder administrar y así de esa manera tengan un orden con procesos que ayuden a la mejora

Propuestas de Solución

- compras

- ventas

- Medicamentos

- Clientes

- Distribuidor

Modulos: 

Tecnologías a Usar:

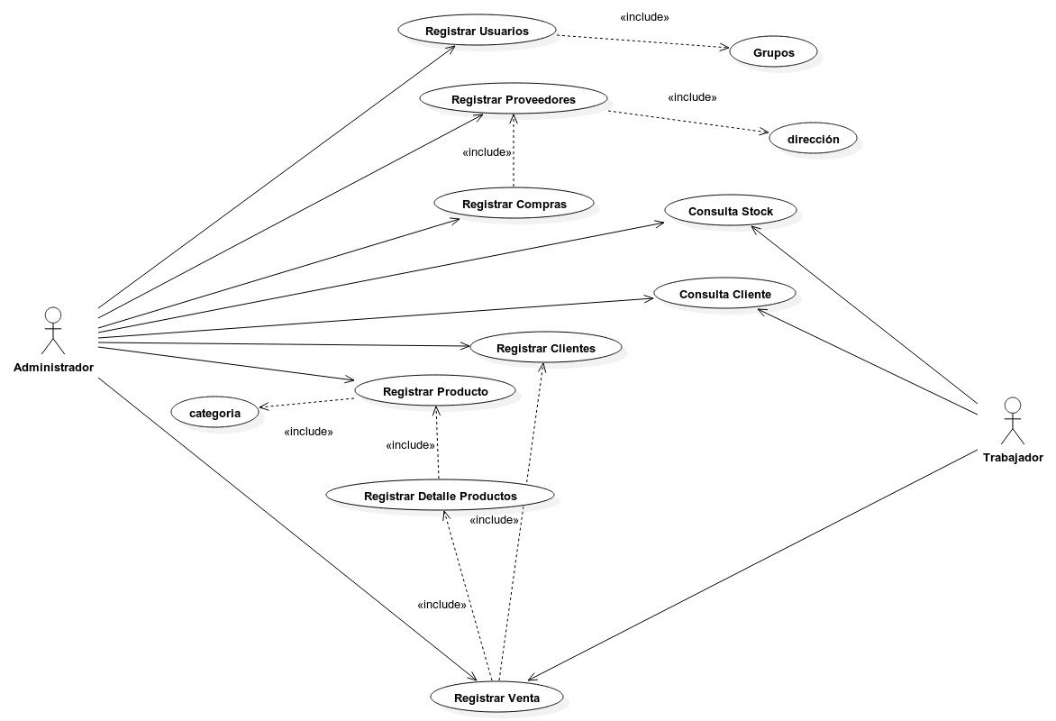
Diagrama de Casos de Uso

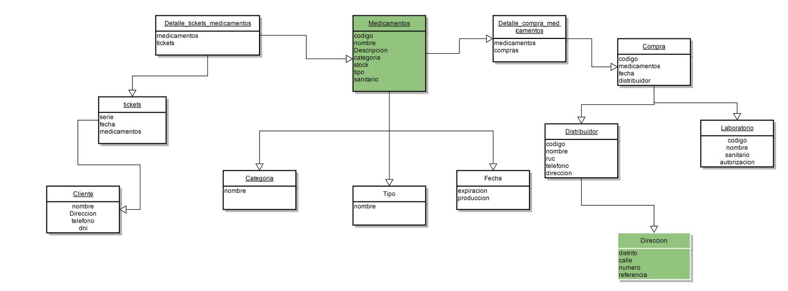
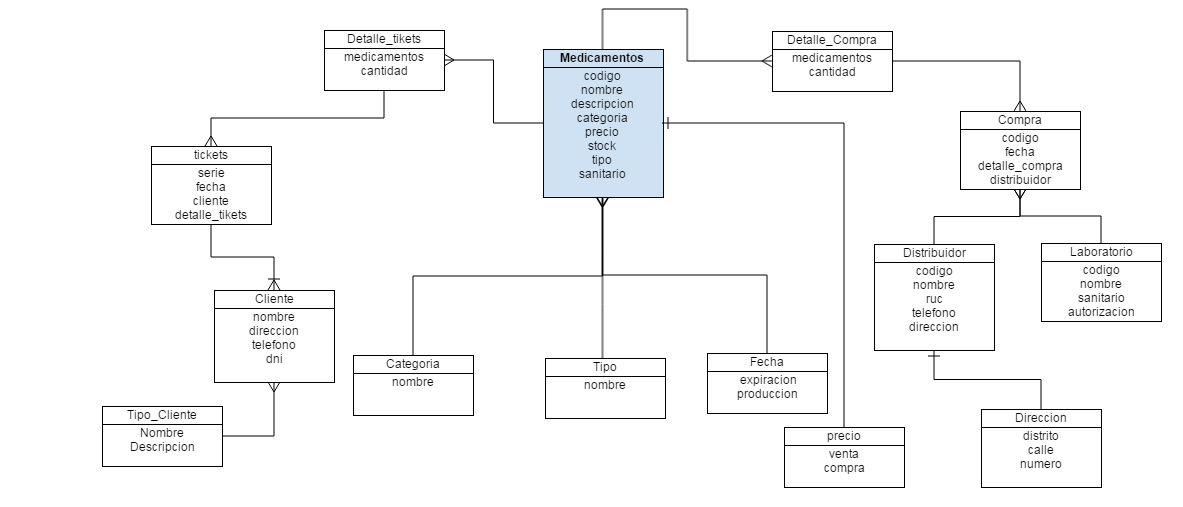
DIAGRAMA DE CLASES

Diagrama de Clases

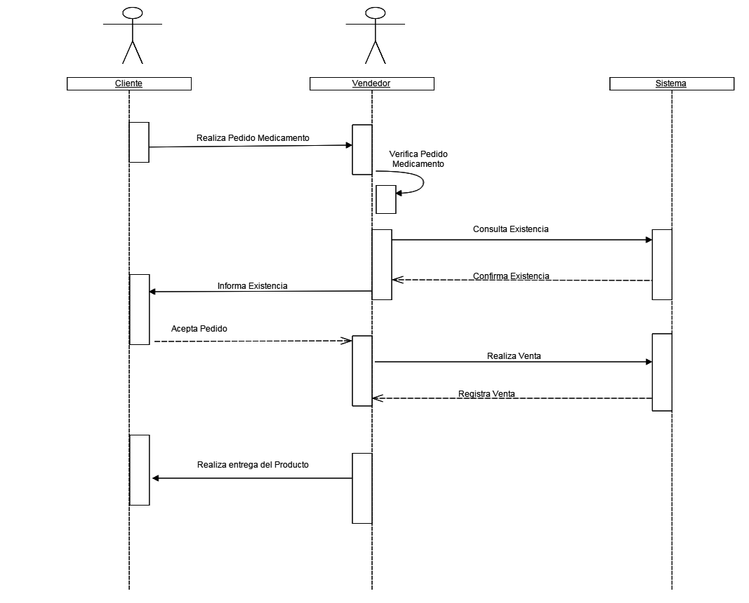
Diagrama de Secuencia

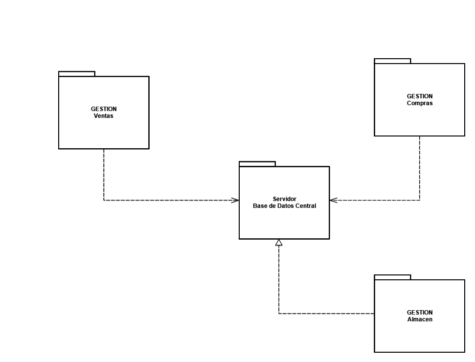
Diagrama de Componentes

Estructura de la Base de Datos

Arquitectura del Sistema

Prototipos

Modulos

Modulo Medicamentos

Modulo Clientes

Sistema-Farmacia

By wilder Hernández Garcia

Sistema-Farmacia

Sistema de Farmacia, Desarrollado En Django

  • 1,168