Javascript Class

APPENDIX : ES6 Class

APPENDIX : ES6 Class

Jascript Class

ES5 이전 버전의 클래스 패턴

APPENDIX : ES6 Class

Javascript Class

ES6 부터 Class 키워드의 등장

APPENDIX : ES6 Class

Javascript Class

ES6 부터 Class 키워드의 등장

PersonClass 선언은 실제로

constructor 메서드의 동작을 같는 함수를 생성

Syntactic Sugar

APPENDIX : ES6 Class

Javascript Class

사람이 프로그래밍 언어를 sweeter하게 사용할 수 있도록 도와주는 문법

APPENDIX : ES6 Class

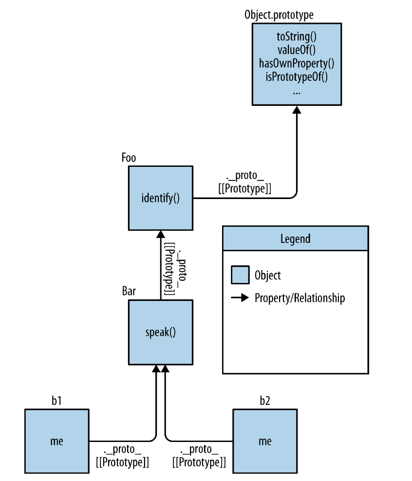
[[Prototype]] 중심적인 언어

APPENDIX : ES6 Class

 Javascript Class

Text

APPENDIX : ES6 Class

 Javascript Class

[[Prototype]]을 숨기지 않고 받아들인 OLOO 스타일 코드

APPENDIX : ES6 Class

 Javascript Class

1부 6장 작동 위임의 Widget / Button 코드

APPENDIX : ES6 Class

 Javascript Class

class의 함정

  • 위임체계에 기반을 둔 일종의 간편 구문
  • 정적으로 정의된 내용을 복사하지 않음

APPENDIX : ES6 Class

 Javascript Class

class의 함정

정통 클래스와 위임된 객체

APPENDIX : ES6 Class

 Javascript Class

class의 함정

  • class 구문에서 클래스 멤버 프로퍼티를 선언 할 수 없음
  • .count 프로퍼티를 암시적으로 생성

APPENDIX : ES6 Class

 Javascript Class

Class는 안티패턴?

JavaScript: Class

By Jaewoo KIM

JavaScript: Class

You Don't Know JS (this와 객체 프로토타입, 비동기와 성능)

  • 458