Git-flow

πŸ™‹πŸ»β€β™‚οΈGit-flow μ „λž΅

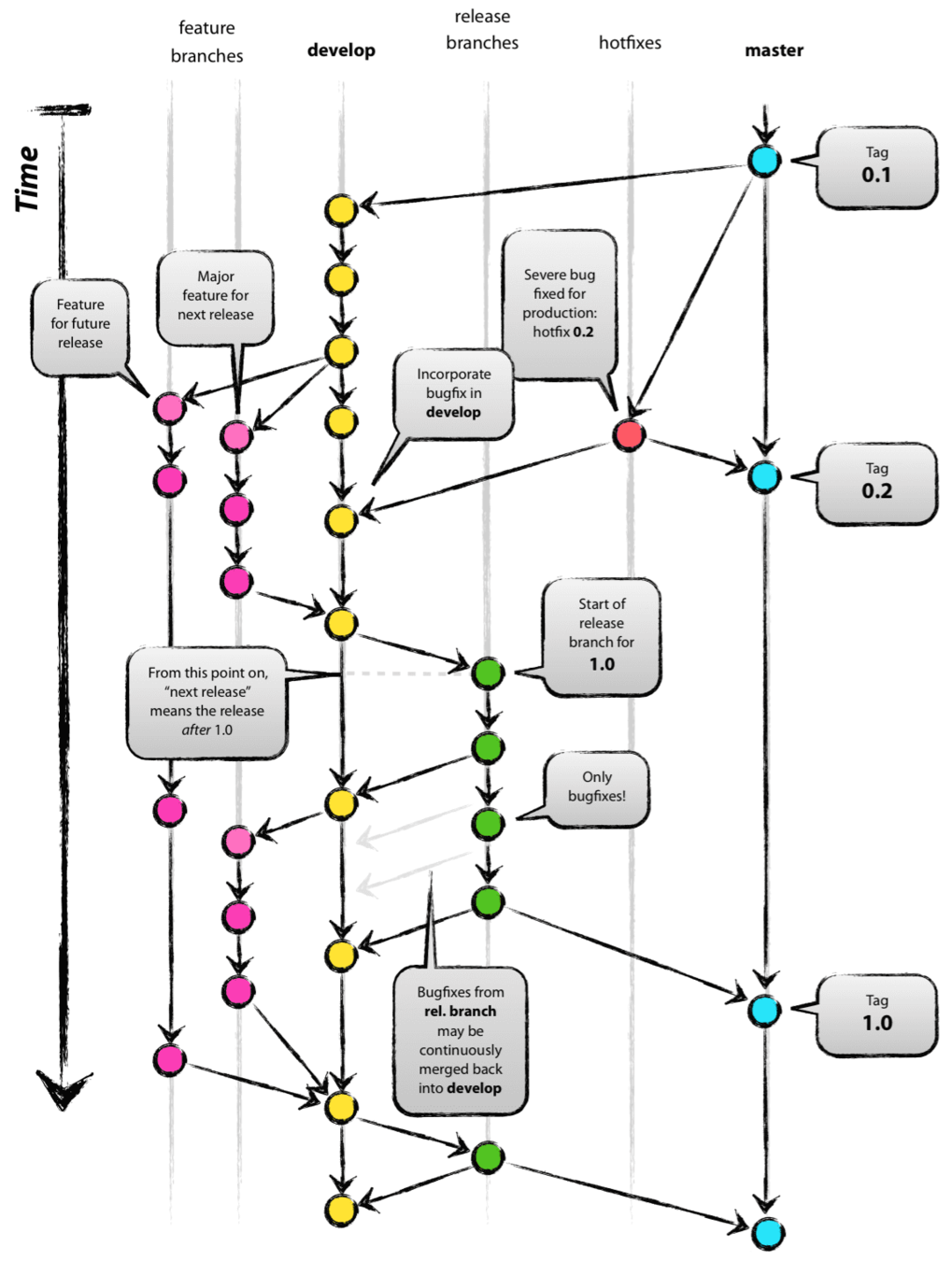
● master: μ œν’ˆμœΌλ‘œ μΆœμ‹œλ  수 μžˆλŠ” 브랜치 (배포판)

● develop: λ‹€μŒ μΆœμ‹œ 버전을 κ°œλ°œν•˜λŠ” 브랜치

● feature: κΈ°λŠ₯을 κ°œλ°œν•˜λŠ” 브랜치

● release: 이번 μΆœμ‹œ 버전을 μ€€λΉ„ν•˜λŠ” 브랜치

● hotfix: μΆœμ‹œ λ²„μ „μ—μ„œ λ°œμƒν•œ 버그λ₯Ό μˆ˜μ • ν•˜λŠ” 브랜치

Β 

GitHub-flow

πŸ™‹πŸ»β€β™‚οΈGitHub-flow μ „λž΅

● master: μ œν’ˆμœΌλ‘œ μΆœμ‹œλ  수 μžˆλŠ” 브랜치 (배포판)

● μž‘μ—…μ‹œ masterμ—μ„œ 브랜치λ₯Ό λ”°κ³  이름은 어떀이을 ν•˜λŠ”μ§€λͺ…ν™•ν•˜κ²Œ μž‘μ„±

● master둜 λ¨Έμ§€λ˜κ³  ν‘Έμ‹œλ˜μ—ˆμ„λ•Œ μ¦‰μ‹œ 배포 (ci)

Β 

GitLab-flow

πŸ™‹πŸ»β€β™‚οΈGitLab-flow μ „λž΅

● Github-Flowλ₯Ό λ³΄μ•ˆν•˜κΈ° μœ„ν•΄ λ‚˜μ˜΄

Β 

Git branching model

By Jaewoo KIM

Git branching model

  • 363