
Conception et réalisation d'une application de test de niveau en langue Française et Anglaise
Réalisé par :
Naouali Fahmy
Hichri Oussama
Au sein de
Smart Forma Pro
Encadré par :
Mr Mejri Lassed (FSB)
Mm Sekma Marwa (Smart Forma Pro)

République Tunisienne
Ministère de l’Enseignement Supérieur,
de la Recherche Scientifique et de la Technologie
--
Université de Carthage
Introduction
Plan de soutenance:
- Généralité : Etude de l'existant et Solution proposé
- Spécification
- Etude conceptuelle
- Réalisation
- Conclusion et perspective
Organisme d'acceuil
Smart Forma Pro est une structure privée de formation, située à Bizerte, créée en 2013, elle est enregistrée au ministère de l'éducation et de la formation sous le numéro 13.138.23. Cette entreprise offre actuellement plus de 100 formations, séminaires et stages pratiques couvrant divers domaines et disciplines à savoir :
- Informatique
- Langues vivantes
- Management
- Finance et qualité
- Télécommunication
- Sciences variées
Smart Forma Pro est dirigé par un PDG qui établit les stratégies d’évolution et de développement de la structure :

Etude de l’existant

Le centre de formation smart format pro propose une seul type de test de niveau linguistique , c'est un test écrit sur papier.
Les inconvénients de la solution existante :
- Frais connexes importants
- Risques
- Nombre des candidats limité
Solution posposé
Développement d’une application web qui Offre plusieurs avantage :
- Le test QCM en ligne utilise les mêmes stratégies que le papier
- Réduire le temps d'evaluation
- Flexibilité et adaptabilité
- Réduction de coût
- Nombre des étudiants illimité
- Auto-évaluation
- Contraintes logistiques réduites
- Supports de test pérennes et actualisables
Spécification
Identification des acteurs
Administrateur
Formateur
Condidat






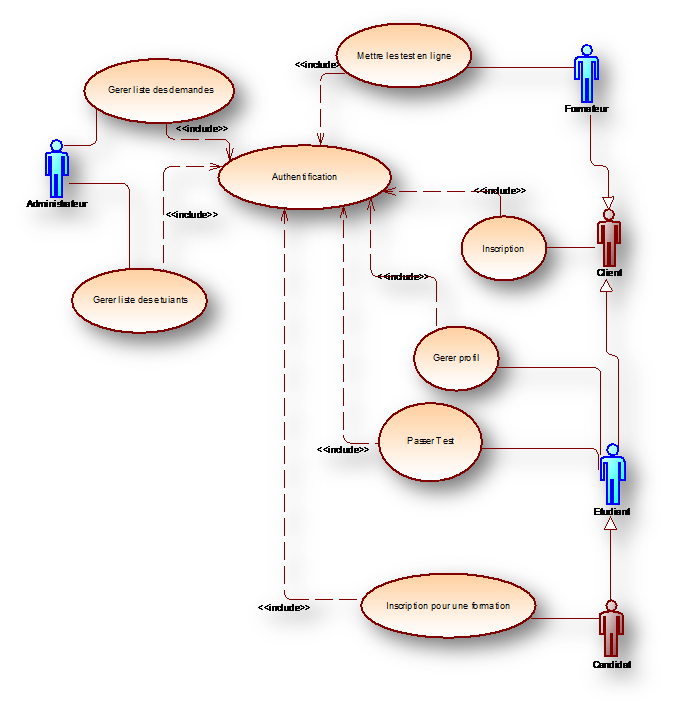
Diagramme cas d'utilisation
Etude conceptuelle
Architecture de l’application (3-tiers)

Diagramme de classe

Diagramme de séquence passage de test

Diagramme de séquence gérer la liste des étudiants

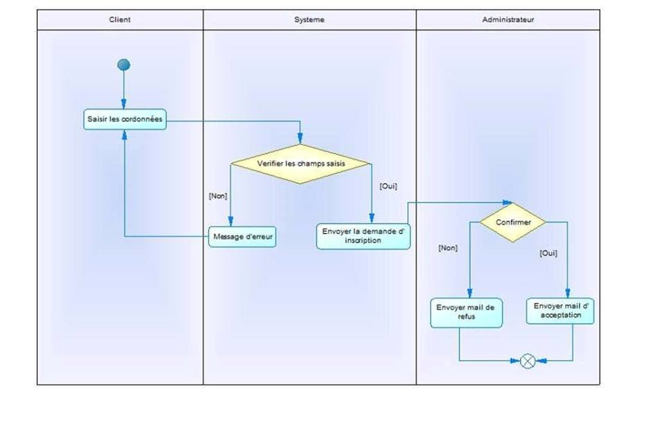
Diagramme d'activité d'inscription

Diagramme d'activité de saisir test

Réalisation









Interface d'acceuil

Interface d’ajout d'un membre

Interface Choix de la langue

Interface d’ajout question/Supprimer question

Interface de test
Conclusion
Perspective
Questions
Remarques
Suggestions
Copy of deck
By wyzo
Copy of deck
- 607