Dust Evolution in IllustrisTNG
Yu-Hsiu Huang (ASIAA/NTU)
H. Hirashita (ASIAA), Y.-H. Hsu (ASIAA/NTHU), Y.-T. Lin (ASIAA), D. Nelson (MPA), and A. P. Cooper (NTHU)
with
Why?
- Depletion of metals in ISM
- Catalyst of H2 formation
- Interaction with starlight
- heating and cooling in ISM
Dust affect galactic evolution and our understanding of galaxies

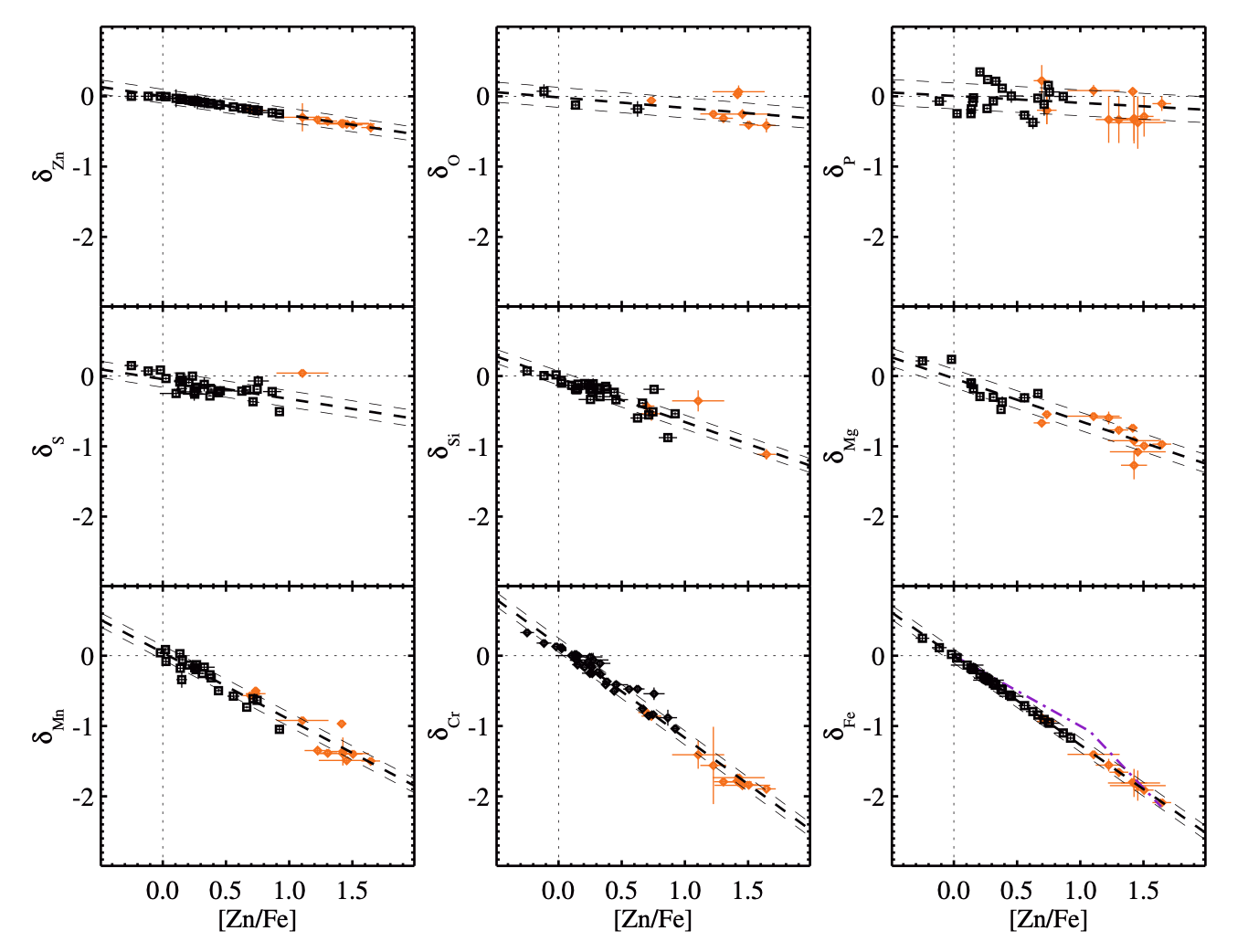
De Cia+ 2016
Metal depletion from gas phase



Grain catalyst dominates H2 formation

Chen+ 2018
Surface density of molecular gas with different grain size distribution
Large
Small


Andromeda in different wavelength
NOAO, Spitzer

absorption
thermal radiation
Y.-H. Ling with SKIRT
Effect of dust on a galaxy SED
What do we want to know?
grain size distribution
abundance
composition
Dust properties mainly depend on the following three things:
Dust Formation & Evolution
Five dust evolution processes
- stellar production
- sputtering in hot gas (e.g. SN shock)
- accretion from gas-phase metals
- shattering
- coagulation
Dust Formation & Evolution
gas
dust
Diffuse ISM
Dense ISM
Environment-depend dust evolution processes

Dust Formation & Evolution
Diffuse ISM
Dense ISM
Environment-depend dust evolution processes

Depend on stellar feedback
Motivation
Understand how grain size distributions (GSDs) evolve in galaxies
What do we want to know?
grain size distribution
abundance
composition
direct calculation
Dust properties mainly depend on the following three things:
cosmological simulation
Research Strategy


IllustrisTNG
dust model
MWA

Analysis

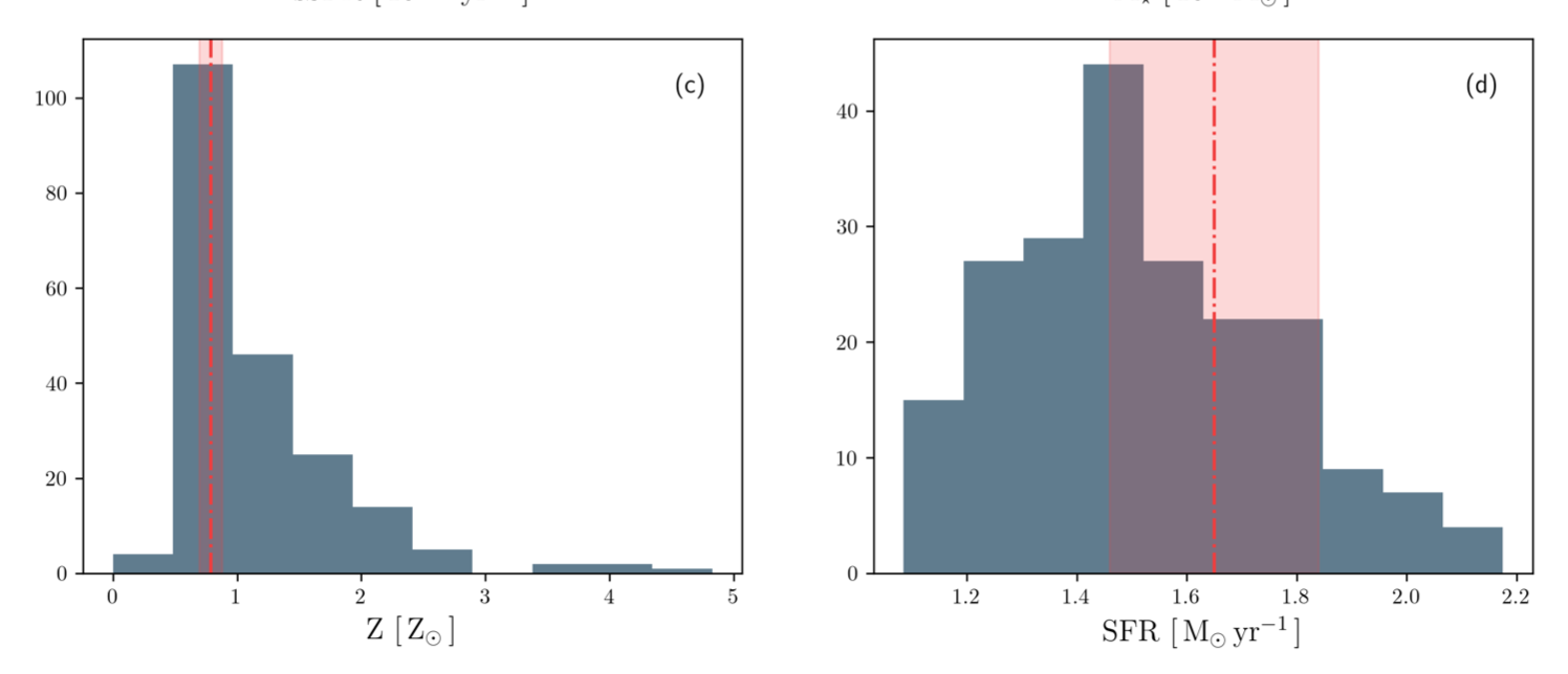
Select MWA from TNG



206 galaxies
similar metallicity and SFR
Research Strategy


IllustrisTNG
dust model
MWA

Analysis

Dust Model
- One-zone model to save computational cost
- Include gas accretion and galaxy mergers

time
Research Strategy


IllustrisTNG
dust model
MWA

Analysis

Analysis

-dependent extinction curve
dust abundance
Mie Theory
These two quantities are observables.
- Dust – Metallicity Scaling Relation
- Evolution of grain size distributions
- Evolution of extinction curves
First Results on MWAs
Dust–Metallicity Scaling Relation

Rémy-Ruyer+ 2014
The DZ distribution predicted by model roughly covers the measurement from nearby galaxies
Evolution of Grain Size Distributions


GSD converges to certain shape at .
Evolution of Grain Size Distributions


GSD converges to certain shape at .
coagulation
shattering
depends on ratio of dense and diffuse ISM
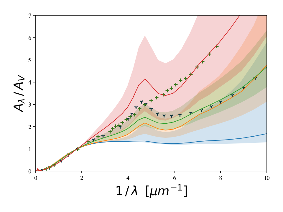
Evolution of Extinction Curves


Pei 1992
We reproduce the bump feature and covers the MW extinction curve at .
Current Challenges
- Dust geometry is important in recovering galaxy SED.
- GSD should be different in different regions.
- CGM inflow/outflow and its effects on dust evolution
Dust Geometries
How dust distributes in galaxies with respect to stars?

Narayanan+ 2018


GSD in different regions
The dust evolution processes depend on environments.
Aoyama+ 2020

Summary
- We implement dust post-processing model on TNG and validate the DZ scaling relation.
- Our model broadly reproduce the MW extinction curve.
- Shattering and coagulation are important to fully recover the MW GSD.
Some graph
How?
Numerical
Simulations
Multiwavelength
Observations


Attenuation Curves
- model dust distribution
- do radiative transfer simulations and calculate galaxy SED

To work on geometric effect, we have to
Vogelsberger+ 2020
Dust Formation & Evolution

stellar production
(stellar wind or SNe ejecta)

Stellar production forms large grains ( )
Dust Formation & Evolution

sputtering
(hot gas destruction)
more intermediate-size grains

Remove metals from dust grains
Dust Formation & Evolution

accretion
(from gas-phase metals)
increase large grains


Accrete gas-phase metals onto small grains to form larger grains
Dust Formation & Evolution

shattering
(high-speed collision)
increase small
remove large

Fragment larger grains into smaller pieces
Dust Formation & Evolution

coagulation
(low-speed collision)
increase large
remove small


Small grains stick together to form larger grains
Evolution of Extinction Curves
We reproduce the bump feature and covers the MW extinction curve at .

Dust in Galaxies
By Yvonne Huang
Dust in Galaxies
- 366