Presentations
Templates
Features
Teams
Pricing
Log in
Sign up
Log in
Sign up
Menu
Isomorphic Build Process
Based on Webpack, Babel, React
What is Isomorphic?
To solve 3 problems:
SEO
First page loading
Compatibility
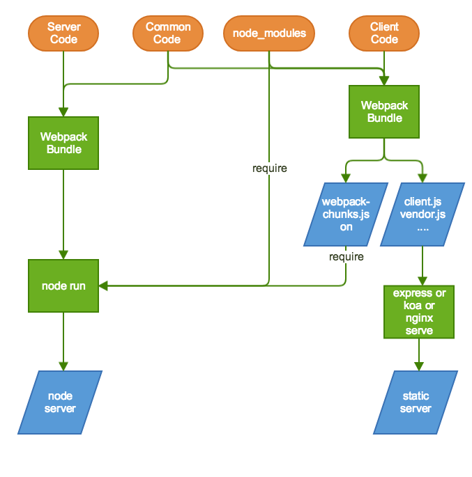
How Isomorphic work?
How we implement?
Improvement
Isomorphic Build Process
By zation
Made with Slides.com
Isomorphic Build Process
527
zation
More from
zation