ENTRENADOR DE REFLEXOS PROGRAMAT SOBRE ARDUINO
Arnau Castells Camí
2n Batxillerat A
Curs 2013/2015

PER QUÈ HE ESCOLLIT AQUEST TEMA?
OBJECTIUS DEL TREBALL
-
Reproduir el producte ideat per Batak: un entrenador de reflexos.
-
Aprendre a programar amb llenguatge Wiring, (molt similar a "C" i "C++").
-
Conéixer el funcionament de tots els components que he utilitzat.
-
Comprendre tots els factors que influeixen en els nostres reflexos i velocitat de reacció





CAMPS RELACIONATS en el treball
programació
+
maquetisme
tEoriA
-
sintàxi, funcions i estructures bàsiques del wiring
-
aplicacions a la realitat de projectes fets amb arduino
-
estudi dels reflexos i diferents velocitats
PRÀCTICA
-
muntatge de la maqueta
-
creació del codi de programació
-
conectar els components als ports corresponents
-
Intent d'implementació d'una pantalla LCD
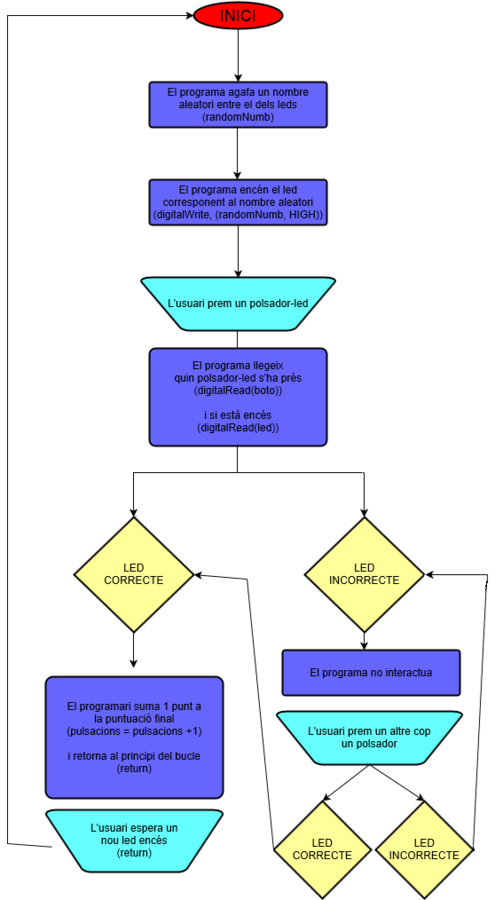
EN QUÈ CONSISTEIX EL PROGRAMA I COM FUNCIONA?

DIFICULTATS: PROBLEMES I SOLUCIONS
-
trencament d'alguna peça (metacrilat)
-
poca exeperiència en el camp
-
errors no compresos en la sintàxi del codi
-
problemes amb la LCD
cONCLUSIONS
-
eficàcia i practicitat de la programació en Arduino
-
base i fonaments de la robòtica i domòtica del futur
-
gran utilitat i avantatges actualment
la construcció del projecte ha estat satisfactòria i m'ha aportat bones experiències
molts dels errors no estaven previstos
s'hauria pogut optimitzar el material utilitzat per reduir el cost del projecte
VERSIONS DEL PROJECTE I PROTOTIP ACABAT











moltes gràcies per l'atenció
TDR Arduino
By acastells
TDR Arduino
- 1,105