Хроматиновые истории
Саша Галицына
ШМТБ 2018
Хроматин - ДНК-белковый комплекс эукариот


Hi-C - метод для определения структуры хроматина

Фиксация формальдегидом
Рестрикция ДНК
Лигирование
Очистка ДНК
Секвенирование
Картирование

Lieberman-Aiden et al. 2009 Science
Теплокарта ДНК-ДНК контактов

Scaling карт Hi-C

Scaling карт Hi-C



Реконструкция модели по карте Hi-C


Фрактальная глобула

Всевозможные фракталы



Механизм формирования фрактальной глобулы

Петли хроматина


Реконструкция модели по карте Hi-C


Петля


Реконструкция модели по карте Hi-C
Петли
Разные типы петель




Архитектурные петли
Промотор-энхансерные петли
Polycomb-петли
Bonev et al. 2016 Nature Reviews
Топологически ассоциированный домен (ТАД)



Реконструкция модели по карте Hi-C
Топологически-ассоциированный домен (ТАД)
Алгоритмы поиска ТАДов:
показатель инсуляции

Алгоритмы поиска ТАДов:
показатель инсуляции

показатель инсуляции
Алгоритмы поиска ТАДов:
Armatus


Filippova et al. Algorithms for Molecular Biology 2014
Аннотация ТАДов

Аннотация ТАДов

ТАДы в разных организмах

ТАДы в разных организмах

Механизмы формирования ТАДов:
гипотеза 1, слипание нуклеосом соседей


нуклеосома
Механизмы формирования ТАДов:
гипотеза 2, экструзия петель


Schizosaccharomyces pombe
Schizosaccharomyces pombe
гипотеза 3, гиперскручивание


Caenorhabditis elegans:
дозовая компенсация генов
Title Text
Subtitle
Dictyostelium discoideum

Dictyostelium discoideum

Компартменты хроматина




Реконструкция модели по карте Hi-C
Компартменты
Алгоритм поиска компартментов

Алгоритм поиска компартментов:
анализ главных компонент (PCA)

Физическая модель компартментов

Более экзотические структуры:
шпильки


Шпильки в реальных данных
Caulobacter crescentus

Шпильки в реальных данных
Caulobacter crescentus

Псевдоузлы


Реконструкция моделей по Hi-C
FIRE-регионы человека

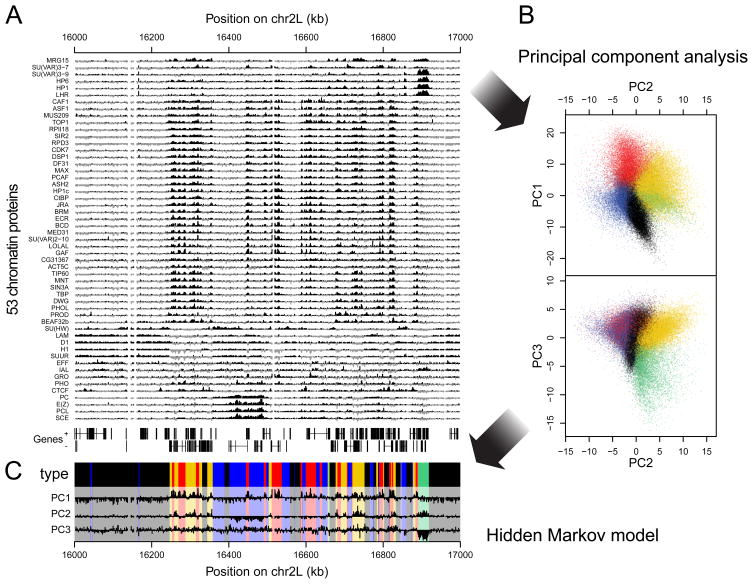
ChIP-Seq:
иммунопреципетация хроматина

Результаты ChIP-Seq


состояния (цвета) хроматина
ChromHMM: алгоритм раскраски хроматина

Сопоставление цветов хроматина с ТАДами

Неожиданные применения Hi-C
1. Анализ метагеномов


2. Сборка геномов


Без Hi-C:
C Hi-C:
Сборка геномов:
Aedes aegypti

Уровни иерархии хроматина

Single-cell Hi-C
или Hi-C единичной клетки
Schwartzman & Tanay 2015 Nature Reviews Genetics

Single-cell Hi-C
или Hi-C единичной клетки
Flyamer et al. 2017 Nature

Single-cell Hi-C
или Hi-C единичной клетки
Flyamer et al. 2017 Nature

Single-cell Hi-C
или Hi-C единичной клетки
Flyamer et al. 2017 Nature

chromatin_bioinfo
By agalicina
chromatin_bioinfo
- 226