Git

Ali Nasrabadi

@nasrabadiam

Version Control

?

why version control

  • when you change
  • why you change
  • what did you change

Two Kind of VCS

Centralized Version Control System

Distributed Version Control System

CVCS

DVCS

Git

?

Distributed Version Control System

Command Line

Git States

working directory

staging area

local repository

remote repository

git fetch

Untracked files

Branch

why branch

  • try separate ways
  • separate your work
  • ...

Git Methodologies

Why Flow

?

Popular Flows

  • git-flow
  • github-flow
  • gitlab-flow

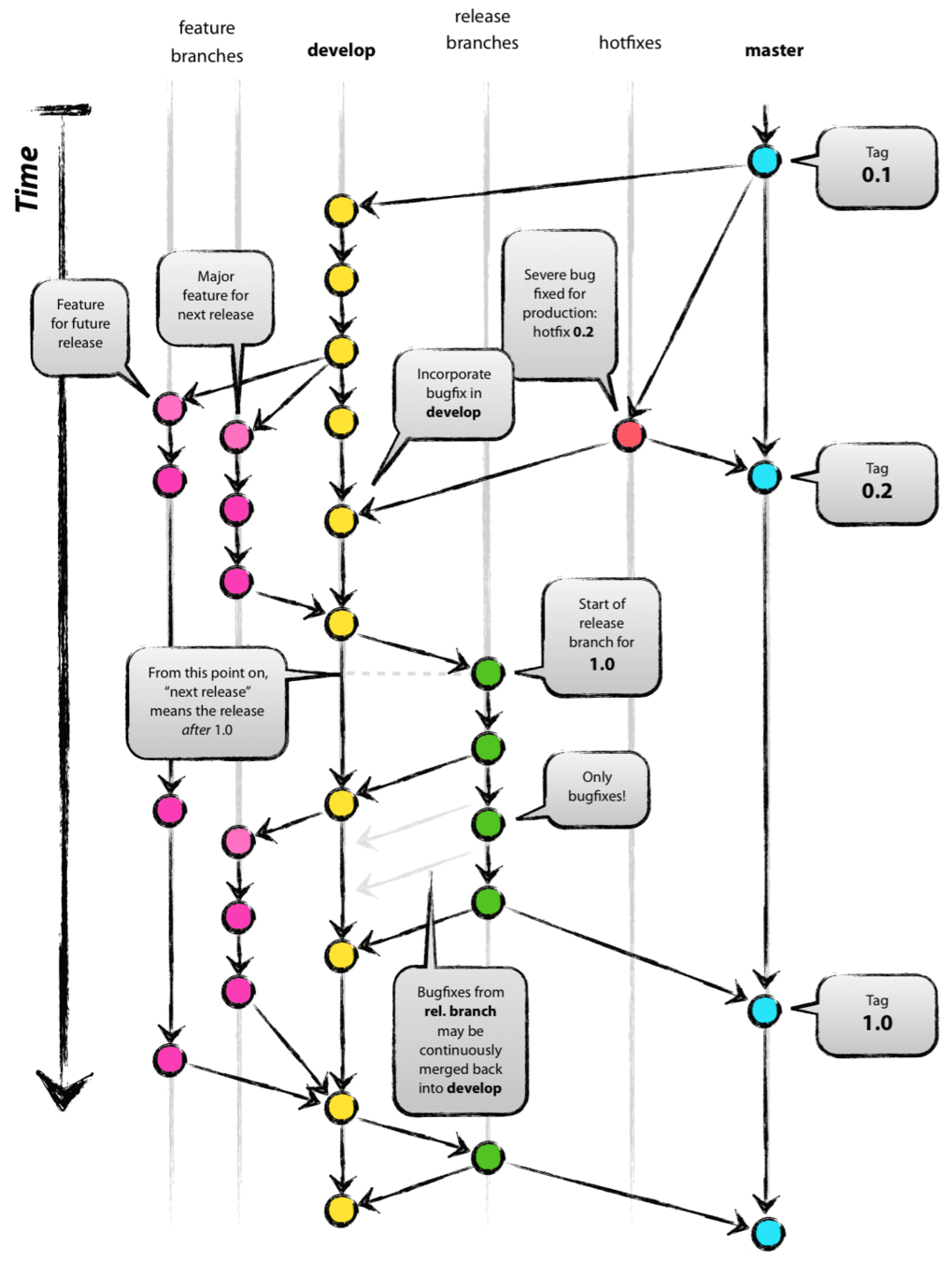
git-flow

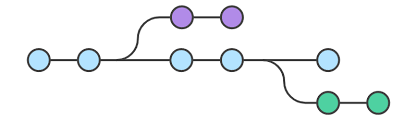
github-flow

gitlab-flow

Bug Report

awsome bug report

  • Summary
  • Expected Result
  • Actual Result
  • Steps to reproduce

details

  • Software
  • Device
  • Other

references

https://git-scm.com

https://goo.gl/0iwHsV

https://goo.gl/GDaF

https://goo.gl/Q9Z7E

https://goo.gl/atG2sJ

Git Presentation

By Ali Nasrabadi

Git Presentation

Git Version Control System

  • 673