Near-Zero Downtime Automated Upgrades of PostgreSQL Clusters in Cloud

Gülçin Yıldırım

select * from me;

Site Reliability Engineer @ 2ndQuadrant

Board Member @ PostgreSQL Europe

MSc Comp. & Systems Eng. @ Tallinn University of Technology

Writes on 2ndQuadrant blog

Does some childish paintings

Loves independent films

From Turkey

Lives in Prague

@ apatheticmagpie

Skype: gulcin2ndq

Github: gulcin

Agenda

Database Upgrades

Why Logical Replication?

Platform Implementation

Case Studies & Results

Applicability & Limitations

Conclusion

Problems?

DOWNTIME

Revenue Loss

Reputation Loss

High Availability?

SLAs?

Low Capacity?

Database Anyone?

Banks

Social Networks

Desktop Apps

Startups

Medium-size

Enterprises

Upgrade,or not to Upgrade

  • New features

  • Security patches

  • Perfomance Updates

  • Bug fixes

  • Outdated, no support

  • Vulnerable to attacks

  • Poor Perfomance

  • Buggy, hard to maintain

Why Automate?

  • Risk & Errors
  • Cost
  • Time-to-market

 

  • Reproducibility
  • Repeatability
  • Efficiency

 

  • Updating nasa.gov: 1 hr to 5 mins
  • Patching updates: Multi-day to 45 mins
  • Application stack setup: 1-2 hrs to 10 mins

Ansible Loves PostgreSQL

( in the           s )

Postgres Modules: 6

AWS Modules: 100

PostgreSQL

252

Database

208

Cloud

116

Upgrade

50

Database Upgrades

1

2

3

4

  • same or compatible storage format
  • hard to guarantee
  • performance optimization - data structures
  • logical copy (dump)
  • load into new server
  • traditional approach
  • offline (downtime)
  • convert data from old format to new
  • can be online (perf?)
  • offline (downtime)
  • often shorter (2nd)
  • logical dump (restore)
  • capture changes while upgrade
  • replicate after restore
  • min downtime

Logical Replication Rocks!

  • Offline Conversion

    • pg_dump/pg_restore

    • pg_upgrade

  • Online Conversion

    • pglogical

    • pglupgrade

1

2

Elements of the solution

pglogical

pgbouncer

Ansible

AWS

pglupgrade

Pglupgrade playbook

[old-primary]
54.171.211.188

[new-primary]
54.246.183.100

[old-standbys]
54.77.249.81
54.154.49.180

[new-standbys:children]
old-standbys

[pgbouncer]
54.154.49.180

$ ansible-playbook -i hosts.ini pglupgrade.yml

Inventory file host.ini

Running pglupgrade playbook

8 plays

config.yml

host.ini

orchestrates

the upgrade

operation

Pglupgrade playbook

ansible_user: admin

pglupgrade_user: pglupgrade
pglupgrade_pass: pglupgrade123
pglupgrade_database: postgres

replica_user: postgres
replica_pass: ""

pgbouncer_user: pgbouncer

postgres_old_version: 9.5
postgres_new_version: 9.6

subscription_name: upgrade
replication_set: upgrade

initial_standbys: 1

postgres_old_dsn: "dbname={{pglupgrade_database}} host={{groups['old-primary'][0]}} user={{pglupgrade_user}}"
postgres_new_dsn: "dbname={{pglupgrade_database}} host={{groups['new-primary'][0]}} user={{pglupgrade_user}}"

postgres_old_datadir: "/var/lib/postgresql/{{postgres_old_version}}/main"
postgres_new_datadir: "/var/lib/postgresql/{{postgres_new_version}}/main"

postgres_new_confdir: "/etc/postgresql/{{postgres_new_version}}/main"

config.yml

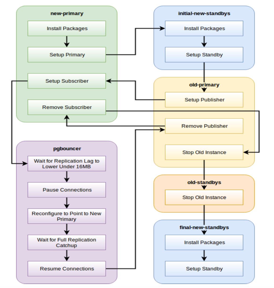
How

Does It Work?

1

2

3

4

5

6

7

8

9

10

11

12

13

14

15

16

1st Case: High Availability

1st Case: High Availability

2nd Case: Read Scalability

2nd Case: Read Scalability

Test Environment

  • Amazon EC2 t2.medium instances
  • 2 Virtual CPUs
  • 4 GB of RAM for memory
  • 110 GB EBS for storage 
  • pgbench scale factor 2000
  • PostgreSQL 9.5.6
  • PostgreSQL 9.6.1 
  • Ubuntu 16.04
  • PgBouncer 1.7.2
  • Pglogical 2.0.0

Results

Metric (1st case) pg_dump/pg_restore pg_upgrade pglupgrade
Primary Downtime 00:24:27 00:16:25 00:00:03
Partial cluster HA   00:24:27 00:28:56 00:00:03
Full cluster capacity 01:02:27 00:28:56 00:38:00
Length of upgrade 01:02:27 00:28:56 01:38:10
Extra disk space 800 MB 27 GB 10 GB
Metric (2nd case)  pg_dump/pg_restore pg_upgrade pglupgrade
Primary Downtime 00:23:52 00:17:03 00:00:05
Partial cluster HA   00:23:52 00:54:29 00:00:05
Full cluster capacity 00:23:52 03:19:16 00:00:05
Length of upgrade 00:23:52 03:19:16 01:02:10
Extra disk space 800 MB 27 GB 10 GB

Interpreting the Results

Database size growth during logical replication initialization

Interpreting the Results

 Transaction rate and latency during standby cloning process

Interpreting the Results

Transaction rate and latency during the upgrade process

Back to the Future

  • Need for a near-zero downtime automated upgrade solution for PostgreSQL [PgCon 2017 Developer Meeting]
  • PostgreSQL 10 has built-in logical replication
  • 2ndQuadrant customers are using the solution in GDS*
  • First upgrades from Postgres 10 to Postgres 11

Global Database as a Service

(GDS)

Our Cloud offering engineered by 

Applicability

  • Traditional data centers (bare-metal or virtual)
  • Other Operating Systems (i.e Windows)
  • Can work without PgBouncer

Limitations

  • Spare resources on primary server (initial data copy)
  • Cluster with too many writes (logical rep. catchup)
  • Tables with PKs (or insert-only tables) - Postgres 10
  • No transparent DDL replication

Conclusion

  • Database clusters can be upgraded with minimal downtime without users being affected while the upgrade is happening.

  • An application​ can still respond to the request only with a small drop in performance.

  • Case studies prove that pglupgrade minimizes the downtime to the level of 3-5 seconds.

Thanks! Questions?

Near-Zero Downtime Automated Upgrades of PostgreSQL Clusters in Cloud

By Gülçin Yıldırım Jelínek

Near-Zero Downtime Automated Upgrades of PostgreSQL Clusters in Cloud

This presentation is prepared for PGDay FOSDEM 2018 in Brussels.

  • 5,938