Local Dendritic Activity Sets Release Probability at Hippocampal Synapses

Tiago Branco, Kevin Staras, Kevin J. Darcy, & Yukiko Goda

As published in Neuron in 2008

Synaptic Release Probability

Adapted from Slutsky et al., 2004

  • Fluorescence used to visualize vesicle fusion 
  • Pr distribution is broadly skewed
  • Rate of vesicle unloading provided a good estimate of pr

Zakharenko et al., 2001

What is an Autapse?

Adapted from Heng-Tong et al, 2015

Why the Hippocampus?

Adapted from Barak et al., 2015

  • Long term potentiation & depression
  • Spatial navigation & decision making
    • Formation of spatial memories
  • Hippocampal synaptic plasticity changes in some neurodegenerative diseases
    • Alzheimer's, Huntington's, etc.

Quirion & Parsons, 2019

Mango et al., 2019

Where is the knowlege gap?

  • More to pr than just identity of postsynaptic cell
  • Significance of pr nonuniformity on neuronal connections
  • How do neurons determine their basal pr?

What can we do to address these?

  • Fluorescence imaging
    • ​Check the decay of fluorescence to measure pr
  • Electrophysiological recordings
    • ​Selectively stimulate specific cells
  • Ultrastructural analysis
    • ​Visualize vesicle fusion

Specific Method Information

  • Fluorescence imaging
    • Synaptic contacts identified with FM4-64, which embeds into the membranes of vesicles as exocytosis is stimulated. Nominal fluorescence while in extracellular space, but bright in cell.
  • Electrophysiological recordings
    • ​Whole cell patch clamp
  • Ultrastructural analysis
    • ​What we can do with it

What do we want to look at?

  • Variability in pr across synapses with common features
    • On same and different dendritic branches, or synapses between same 2 neurons
  • Visualize vesicle response to stimulation
  • Quantify impact of dendritic activity
  • How is pr regulated?

Characterizing Variability of Release Probability

Labeled synapses

Labeled synapses

Labeled synapses

Synapses on same dendritic branch

Synapses on same axon

Specific synapse

Methods of this experiment

  • Field stimulation consisted of 2 ms of 5V pulses at 1-2 Hz
  • Synapses were labeled by incubating cultures in an extracellular solution with 10 μM of dye & rinsed again with the dye

Full Figure 1

Estimating Pr with FM-dyes

Characterizing Variability of Release Probability

Adapted from Slutsky et al., 2004

Adapted from Bronco et al., 2008

Characterizing Variability of Release Probability

Different dendritic branches

Same dendritic branch

Solid circles: dendritic synapses (1 branch)

Open circles: axonal synapses (multiple branches)

Full Figure 2

Supplementary Figure 3

Supplementary Figure 4

Characterizing Variability of Release Probability

What do we want to look at?

  • Variability in pr across synapses with common features
    • On same and different dendritic branches, or synapses between same 2 neurons
  • Visualize vesicle response to stimulation
  • Quantify impact of dendritic activity
  • How is pr regulated?

Visualizing Vesicle Release

Full Figure 3

Visualizing Vesicle Release

What do we want to look at?

  • Variability in pr across synapses with common features
    • On same and different dendritic branches, or synapses between same 2 neurons
  • Visualize vesicle response to stimulation
  • Quantify impact of dendritic activity
  • How is pr regulated?

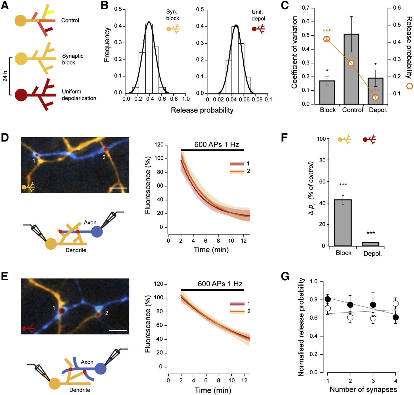
Pr Response to Δ in Dendritic Activity

Full Figure 4

Blocking AMPA & NMDA Receptors

Uniform Activity vs Pr

Synaptic Block

Uniform Depolarization

# Synapses no longer matters!

Full Figure 5

Recycling Pool Sizes

What do we want to look at?

  • Variability in pr across synapses with common features
    • On same and different dendritic branches, or synapses between same 2 neurons
  • Visualize vesicle response to stimulation
  • Quantify impact of dendritic activity
  • How is pr regulated?

Local Modulation of Pr

Selective synaptic stimulation

Full Figure 6

Conclusions

  • Individual synapses continuously update their pr based on neighboring synaptic activity
  • Pr homeostatically adapts to dendritic activity in response to neurotransmitter depolarizing the dendrite
  • Nonuniform inputs to the dendritic tree is strongly linked to heterogeneity of pr
  • The authors' model of synaptic homeostasis can account for the findings in cortex in autaptic neural cultures
    • ​I don't think this was backed up well

What is an Autapse?

Adapted from Heng-Tong et al, 2015

Where is the knowlege gap?

  • More to pr than just identity of postsynaptic cell
  • Significance of pr nonuniformity on neuronal connections
  • How do neurons determine their basal pr?
  • Dendritic activity, # synapses on a branch
  • Input nonuniformity linked to heterogeneity of pr
  • Continuously updating based on activity  of neighbors

What else can be done?

  • Characterize spatial spread of influence of neighboring synaptic activity
  • Characterize developmental impact on pr
  • Dendritic depolarization-dependent feedback substance responsible for pr homeostasis

Local Dendritic Activity Presentation

By Ariel Feldman

Local Dendritic Activity Presentation

A review of the paper by Branco et al for CMU's Advanced Cellular Neuroscience

  • 843