a little bit ML
Arvin Liu
What is Target?
perfect model
X
(data)
Y
(label or sth)
假設存在一個這樣的東西
(也就是X和Y有某種關係。)
perfect model
X
(data)
Y
(label or sth)
乾脆直接找完美模型?
perfect model
不,這件事一般來說不太可能。

perfect model
X
(data)
Y
(label or sth)
找出一個還可以的模型!
還行的model
Y'
(你預測的)
希望接近
Preface : Linear Regression

利用x找出y !
利用x,y 找出 z !

沒錯,有限維度都可以變成一個大X。

X(輸入資訊) @ w(回歸曲線) = y (實際值)
w: 學完的是參數
利用更新w的參數,把資料預測到完美。
perfect model
X
(data)
Y
(label or sth)
找出一個還可以的模型!
還行的model
Y'
(你預測的)
希望接近
(最小平方法)
X
(data)
深入model...
還行的model
Y'
(你預測的)
還行的model
演算法
(Algorithm)
參數θ
(Parameters)
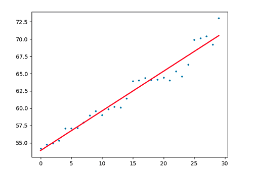
線性回歸(lin reg)
學習出來的w線
大致上的兩步流程
1. model.fit
選擇一個方法,把資料丟給model去找出最佳算法。
model.fit
X-train
(data)
正在學θ
的model
Y-train
(你預測的)
想辦法做到最好!
2. model.predict
給定你想問的資料,把資料丟給model去找出最佳解答。
model.predict
X-train
學完θ
的model
Y-train
X-test
Y-test
Linear Regression(線性回歸)有公式,那有沒有沒有公式的演算法呢?
事實上,
有公式才是奇蹟!
那該如何得到好的θ?
Gradient Descent
(梯度下降法)
Gradient Descent
(梯度下降法)
Target 是什麼?
y和y'要長的像。
怎樣才叫做"像"?
L2_loss:(y-y')^2 越小越像。
L1_loss:|y-y'| 越小越像。
Likelihood (binary):∏(y)(1-y')
"像"有什麼樣的特性?
損失函數(loss function) 很小。
通常這個時候微分接近零。
記得微積分取min的時候嘛?
Little Example
請找出 min x^2-x+5
奇怪?
微分=0不是有好幾種狀況嘛?
saddle point / min / max
Little Example 2
請找出
min (x-2)(x-1)(x+1)(x+2)

Little Example 3

每次要走多大步?
a little bit ML
By Arvin Liu
a little bit ML
- 1,071