Git-Flow
Automate git branching workflow
Presented By:
Asjad Saboor
Zubair Farooqui

Git-Flow, WHAT?
Set of git extensions to provide high-level repository operations for semantically versioned ( aka Vincent Driessen's ) branching model.
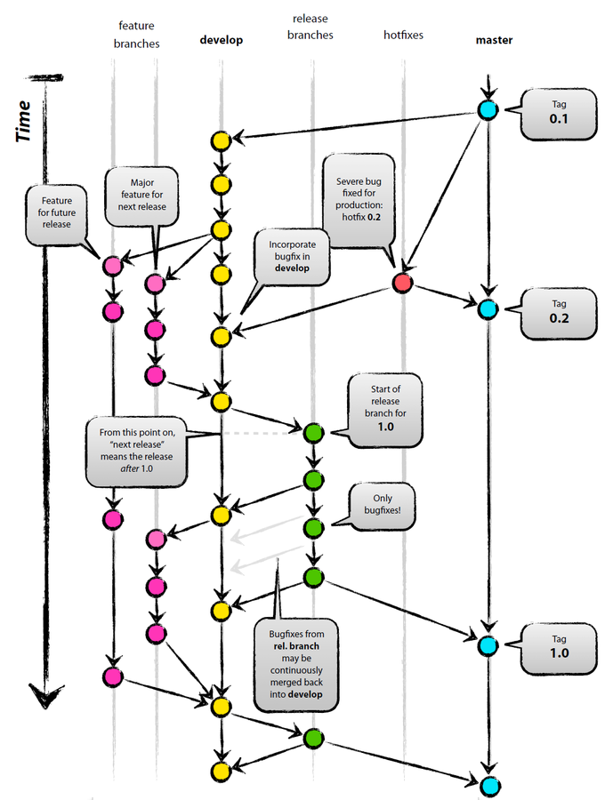
The Model

Feature Management, Git Way
Start a feature
$ git checkout -b "myFeature" develop
Switched to a new branch "myFeature"Finish a feature
$ git checkout develop
Switched to branch 'develop'
$ git merge --no-ff 'myFeature'
Updating ea1b82a..05e9557
(Summary of changes)
$ git branch -d 'myFeature'
Deleted branch 'myFeature' (was 05e9557)
$ git push origin develop Does not look too good?

Feature Management,
Git-flow Way
$ git flow feature start "myFeature"
$ git flow feature finish "myFeature"
Summary of actions:
- The feature branch 'feature/myFeature' was merged into 'develop'
- Feature branch 'feature/myFeature' has been removed
- You are now on branch 'develop'
$ git flow feature publish "myFeature"
$ git flow feature track "myFeature"git flow feature start [-h] [-F] <name> [<base>]
git flow feature finish [-h] [-F] [-r] [-p] [-k] [-D] [-S] [--no-ff]
<name>Parameters
Hotfix Management, Git Way
Start a hotfix
Finish a hotfix

$ git checkout -b "hotfix/1.2.1"$ git checkout master
$ git merge --no-ff "hotfix/1.2.1"
$ git push origin master
$ git tag -a 1.2.1
$ git checkout develop
$ git merge --no-ff "hotfix/1.2.1"
$ git branch -d "hotfix/1.2.1"
$ git push origin develop
Does not look too good?
Hotfix Management,
Git-flow Way
$ git flow feature start "1.2.1"
$ git flow feature finish "1.2.1"
Summary of actions:
- Latest objects have been fetched from 'origin'
- Hotfix branch has been merged into 'master'
- The hotfix was tagged '1.2.1'
- Hotfix branch has been back-merged into 'develop'
- Hotfix branch 'hotfix/1.2.1' has been deleted
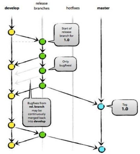
Release Management, Git Way
Start a release

$ git checkout -b "release/1.2.0"Finish a release
$ git checkout master
$ git merge --no-ff "release/1.2.0"
$ git push origin master
$ git tag -a 1.2.0
$ git checkout develop
$ git merge --no-ff "release/1.2.0"
$ git push origin develop
$ git branch -d "release/1.2.0"Release Management,
Git-flow Way
$ git flow release start "1.2.0"
$ git flow release finish "1.2.0"
Summary of actions:
- Latest objects have been fetched from 'origin'
- Release branch has been merged into 'master'
- The release was tagged '1.2.0'
- Release branch has been back-merged into 'develop'
- Release branch 'release/1.2.0' has been deleted
$ git flow release publish "1.2.0"
$ git flow release track "1.2.0"-
Don't forget to push your branches and tags with
- git push --follow-tags
How to Install
apt-get install git-flow wget -q -O - --no-check-certificate
https://github.com/nvie/gitflow/raw/develop/contrib/
gitflow-installer.sh | bashWindows
Linux
git flow init#Output
No branches exist yet. Base branches must be created now.
Branch name for production releases: [master]
Branch name for "next release" development: [develop]
How to name your supporting branch prefixes?
Feature branches? [feature/]
Release branches? [release/]
Hotfix branches? [hotfix/]
Support branches? [support/]
Version tag prefix? [] How to Start
Questions?
Git-Flow
By Asjad Saboor
Git-Flow
- 518