Schematy i Płytki

Łukasz Dubiel

Agenda

  • Reguły schematu
  • Symbole
  • Przykład schamtu
  • Przykład płytki

Budowa Schematu

Napięcie

Zazwyczaj przeływa od góry do dołu. "Wysokość elementu" powiązana z napieciem na nim występującym.

Sygnał

Zazwyczaj od lewej do prawej (kierunek czytania tekstu), z nielicznymi wyjątkami

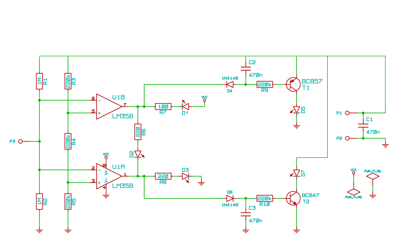
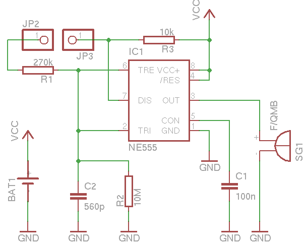
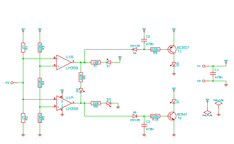
Przykład

Przykład

Symbole

Rezystory

Potencjometry

Diody

Didoy LED

Kondensator

Tranzystory

Etykiety

Magistrale

Drawidło

Przykład płytki

Schematy i Płtyki

By bambucha

Schematy i Płtyki

  • 666