Tecnologias
beta.tagplus.com.br
Conteúdo
- Montagem do Ambiente + VS Code
- Referências NodeJS + Yarn
- Vue + Nuxt
- Projeto TagPlus Beta
Ambiente
VS Code Plugins
- Align
- Auto close tag
- Auto Import
- Auto Rename Tag
- DotEnv
- EsLint
- Javascript ES6 code Snippets
- Vetur
- Vscode-element-heper
- Vue
- Vue2 snippets
- Vue Peek
- Vue VsCode snippets
- Vue.js Extension Pack
Ambiente Node
Instalação Yarn:
NodeJS e Yarn
- yarn create nuxt-app <project-name>
- Package.json
- Informações
- Dependências
- Scripts
- yarn install
- yarn run
VueJs e Nuxt
- O que é o VUE ?
Biblioteca / Library
- O que é o NUXT ?
Framework
Estrutura VueJs
- Arquivo ".vue"
- Template
- Script
- Style
Estrutura VueJs
- data()
- Uso no template
- methods
- computed
- components
- props
- $emit
Funções
Estrutura VueJs
- v-model
- v-bind ou ":"
- v-for
- v-if
- v-show
Atributos Especiais
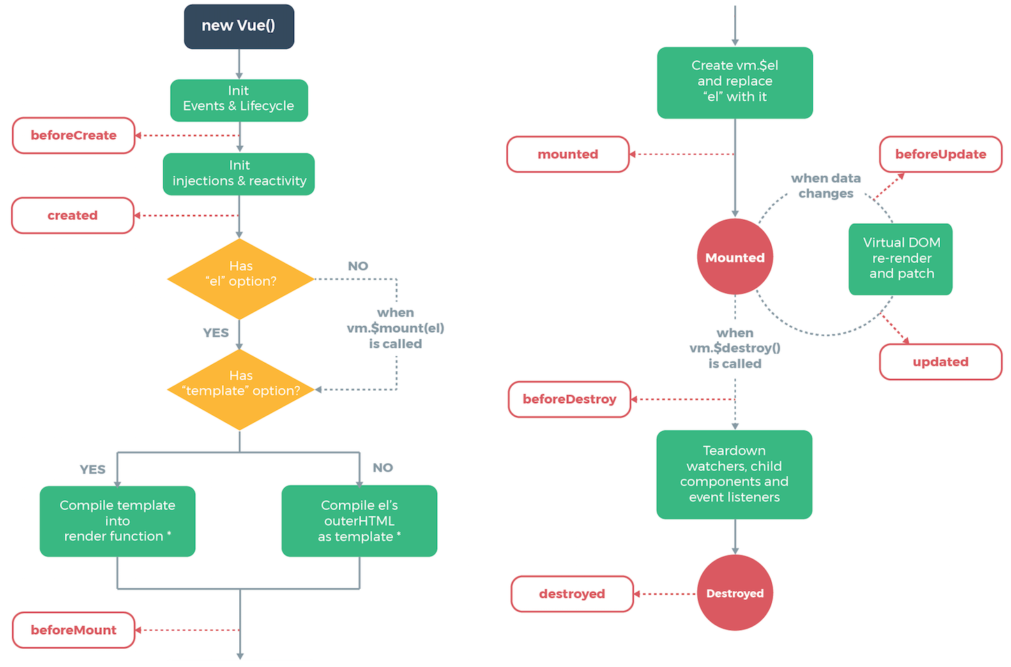
Ciclo de vida VueJs

Estrutura Nuxt
- Configurações
- nuxt.config.js
- nuxt.config.js
- Pages
- Components
- Plugins
- Middleware
- Assets
- Store
Tráfego de Dados
no Nuxt JS
- Pai => Filho
- Diretivas (atributos)
- Filho => Pai
- Eventos ($emit)
VueX / Store
- Store
- state
- mutations
- actions
- Commit()
- Dispatch()
TagPlus Beta
- tagplus/tagplus-adonis
- tagplus/tagplus-nuxt
- Element UI
https://element.eleme.cn/#/en-US/component/quickstart - Axios
https://jsonplaceholder.typicode.com/
TagPlus Beta
- Estrutura de Pastas
- Componentes
- Filtros
- Plugins
- Middleware
Fontes
Arquitetura TagPlus Beta
By Bruno Barbosa
Arquitetura TagPlus Beta
- 259