EduTime

Une application pour les enseignants

>

_

Tous les enseignants en Belgique doivent tenir un journal de classe pour organiser les activités et suivre les compétences enseignées au cours de l'année. Afin de gérer les activités dans un calendrier personnalisable et avoir un suivi des compétences abordées au cours de l’année, une application était donc nécessaire.

 

"POUR QUI ?"

 Les professeurs de maternelle et primaire de la Fédération Wallonie-Bruxelles.

"POURQUOI ?" 

 Car les professeurs ont un journal de classe à compléter pour chaque période de
 cours donné. Ce journal de classe est une obligation et est contrôlé régulièrement
 par la direction. Pour le faire, il n’y a pas d’heures dédiés et il est donc 
 complété lorsque l’enseignant rentre chez lui. 

"LA MOTIVATION DE CETTE DEMANDE :"

 Le tronc commun pour les maternelles et primaires est entré en vigueur à la rentrée 2022.
    
"QUE VEUT-ON ?"

 * Créer des journaux de classes en fonction de l’école 
 * Stocker ses semainiers
 * Exporter et imprimer les journaux de classes
 * Partager des préparations d’activités
 * Suivre les compétences et domaines abordés en fonction des classes et écoles

"QUELS BÉNÉFICES ?"

 * Un gain de temps
 * Une meilleure gestion des journaux de classes
 * Une diminution de l’utilisation de formats papier
 * Un meilleur suivi de l’éducation

Cahier des charges

Walk through your code using multiple highlight steps.

Les utilisateurs

Administrateur

Utilisateurs connectés

Utilisateurs non-connectés

  • Tous les droits
  • Droits restreints
  • Connexion, inscription ou support

Processus 

Actuel

Futur

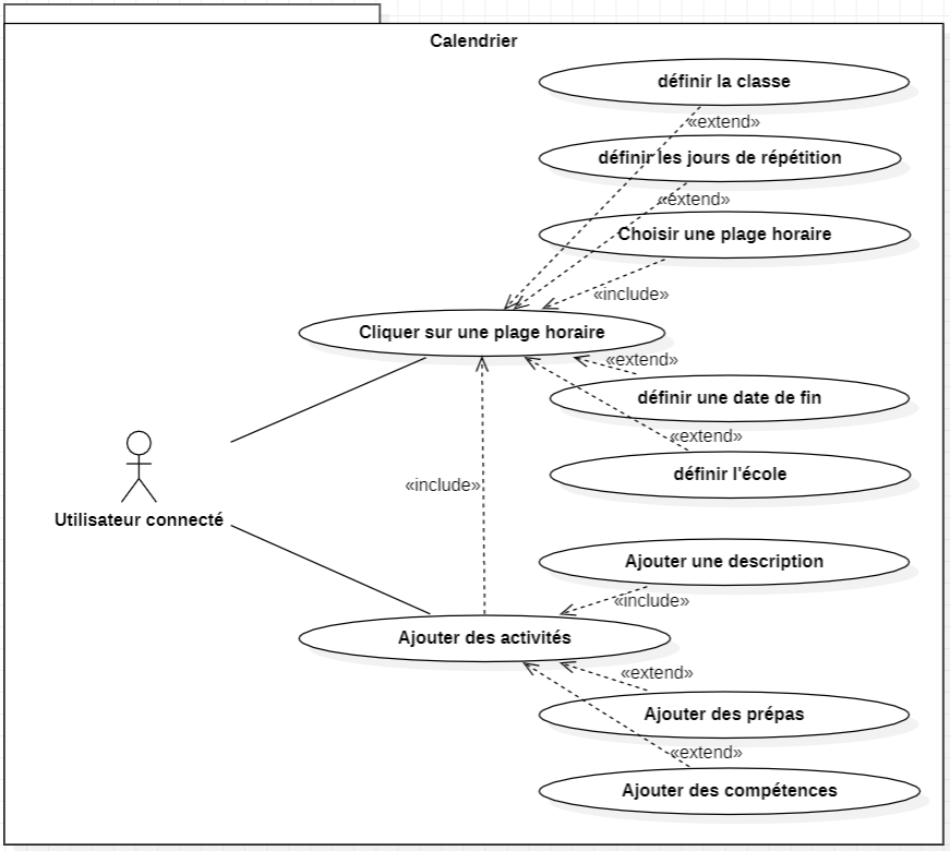
Diagramme d'activité

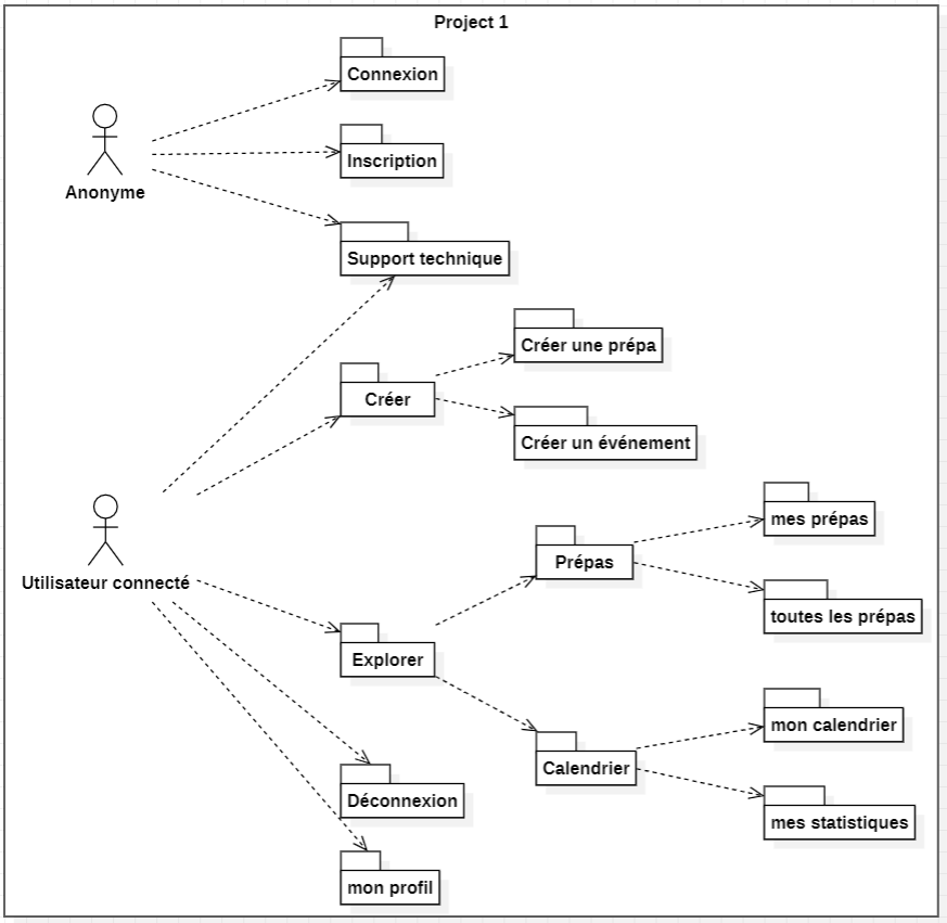
Use cases

Maquette

Style specific elements or slides by giving them class names.

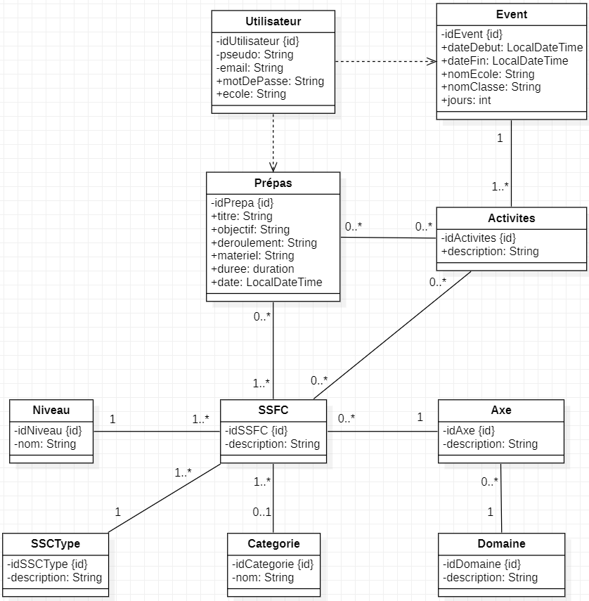
Diagramme de classe

Style specific elements or slides by giving them class names.

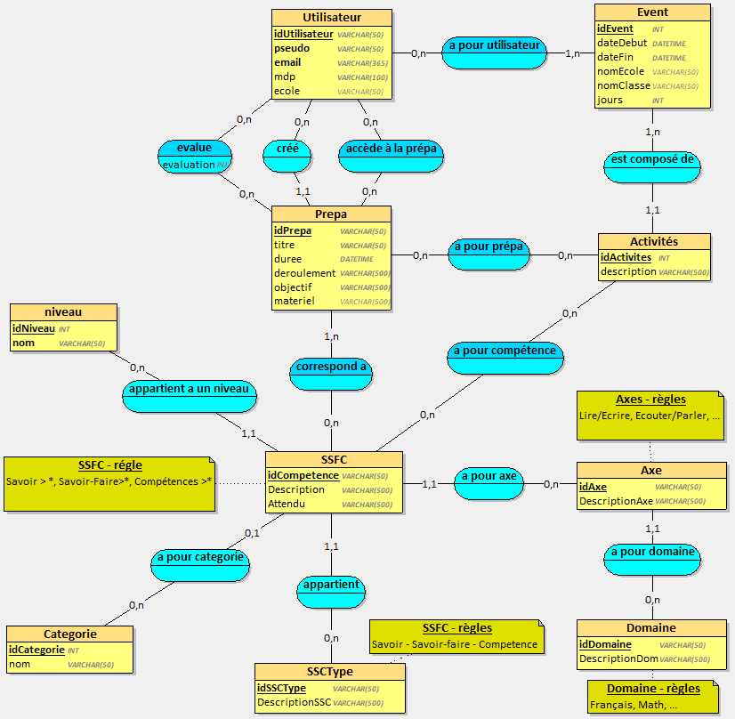
Base de donnée

“A program is never less than 90% complete and never more than 95% complete.” 
  • Réseau de partage entre collègues
  • compte premium (stockage des prépas augmenté)
  • Niveau P3 et P4 (2023)
  • P5-P6 (2024-2025)
  • S1-S2-S3 (2026-2028)

Terry Baker

 Merci de votre attention

Projet final Technobel

By bralix

Projet final Technobel

Slides is a presentation platform for developers built on top of the reveal.js open source HTML presentation framework. We offer a wide range of developer-focused features like step-by-step code highlighting, a CSS editor, LaTeX typesetting and more.

  • 138