AS POSSIBILIDADES DA GAMIFICAÇÃO
PARA POTENCIALIZAR AÇÕES
E PROJETOS SOCIAIS
Disciplina: PCI
Orientador: Adilso Nunes de Souza
Acadêmico: Bruno Leite
1. Tema
Tecnologia da Informação
Desenvolvimento de Aplicações
Psicologia
Sistemas de Recompensas
1.1. Delimitação
Aplicação dos conceitos de Gamificação no desenvolvimento de uma aplicação que tem como objetivo fazer com que seus usuários aumentem a quantidade e a qualidade de ações sociais de ajuda aos outros e a comunidade onde estão inseridos.
2. Problema
Perguntas
"Como ser uma pessoa melhor?"
"Como posso ajudar mais minha comunidade?"
Falta Execução
Preguiça, vontade, tempo...
Como resolver?
Aplicação da Gamificação
- Feedback
- Agendamento
- Lembrança
- Compartilhamento
É possível aumentar a participação social das pessoas da comunidade por meio de uma aplicação gamificada?
3. Hipótese
Utilização do Facebook
- 1,5 Bilhão de Acessos
Poucas ferramentas para engajamento
- Compartilhamento / Convite
- Curtida
Aplicação Gamificada
- Feedback
3. Hipótese
O que já existe não explora esse contexto:
- Good Deeds
Não trabalha com gamificação
- Habitica
Não tem foco, depende mais do usuário
4. Objetivos
Geral
"Aplicar conceitos de gamificação no contexto de engajamento social"
Específicos
- Estudar os conceitos de Gamificação
- Estudar ferramentas e criar a aplicação
- Avaliar a aplicação junto a usuários por meio de uma pesquisa quantitativa
5. Justificativa
Desenvolvedor tem Desafios
- Gerar engajamento dos usuários
- Motivação, Atração
Quesito Social
- Mídias Sociais
- Conexão Ubíqua
- Melhorar rotina de usuário e comunidade
6. Ref. Teórico
6.1 - Recompensas
Singh (2007), Armstrong (2012)
6.2 - Sistemas de Recompensas
Singh (2007), Armstrong (2012)
6.3 - Jogos
Groh (2012), Myerson (1991)
6.4 - Gamificação
Huotari e Hamari (2011), Deterding (2012), Groh (2012)
6.5 - Facebook
Facebook (2016a, 2016b), Foregger (
6.6 - Javascript
Flanagan (2013) e Munzlinger (2016)
6.7 - Node.js e Express
Node (2016) e Noeticforce (2016), Dayley (2014)
6.8 - MongoDB
IBM (2016) e Dayley (2014)
6.9 - AngularJS
Angular (2016a, 2016b) e Dayley (2014)
6.10 - Heroku
Heroku (2016) e Middleton e Schneeman (2013)
7. Metodologia
7.1 - Trabalho e Pesquisa
- Trabalho Exploratório
- Pesquisa Bibliográfica e Documental
- Pesquisas Quantitativas
- Diversos Passos
7.1.1 Fluxo de Pesquisa
- 2 Etapas
- 5 Momentos

7.2 Integração com Facebook
- Alta pervasividade
- Facilitar a integração com o usuário
- Login Integrado
- Compartilhamento

7.3 Tecnologias de Desenvolvimento
Hospedagem
- Heroku
Linguagem de Programação
- Node.js, utilizando o framework Express
Persistência
- Banco de dados noSQL mongoDB
Cliente
- AngularJS
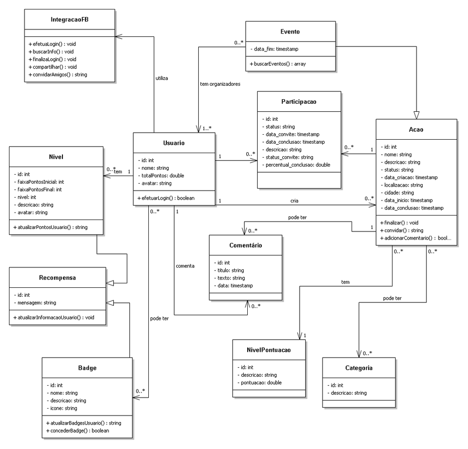
7.4 A estrutura da aplicação
- Modelo cliente-servidor
Casos de uso:

Sequência de Login

Sequência de Ações e Eventos

Classes

7.6 Avaliação de Resultados
- Após desenvolvimento de aplicação
- Liberação para universo de 20 usuários
- Questionários (há mais ação?)
Questionários
- Sexo
- Faixa Etária
- Antes de utilizar o aplicativo, quantas ações sociais você realizava, em média, por semana?
- Durante a utilização do aplicativo, quantas ações sociais você realizou, em média, por semana?
- Quais os tipos de ação que você realiza mais?
- Você participou de algum evento realizado pela aplicação?
8. Cronograma
| Atividade | Jun | Jul | Ago | Set | Out |
|---|---|---|---|---|---|
| Pesquisa de Conceitos | X | ||||
| Leitura | X | X | X | ||
| Produção Escrita | X | X | X | ||
| Definição de Métodos | X | X | |||
| Aplicação de Métodos | X | X | |||
| Finalização | X | X |
O que se espera?
- Mais trabalho social
- Mais engajamento
- Utilização da plataforma
Projeto - Apresentação Final
By Bruno Herrmann Leite
Projeto - Apresentação Final
Apresentação Final da Disciplina de PCI
- 223