Como aumentar la Productividad.

Carlos Rojas

Google Product Strategy Expert.

Fundamentos

Tiempo

Tiempo = 20% + 80%

Matrix de Productividad

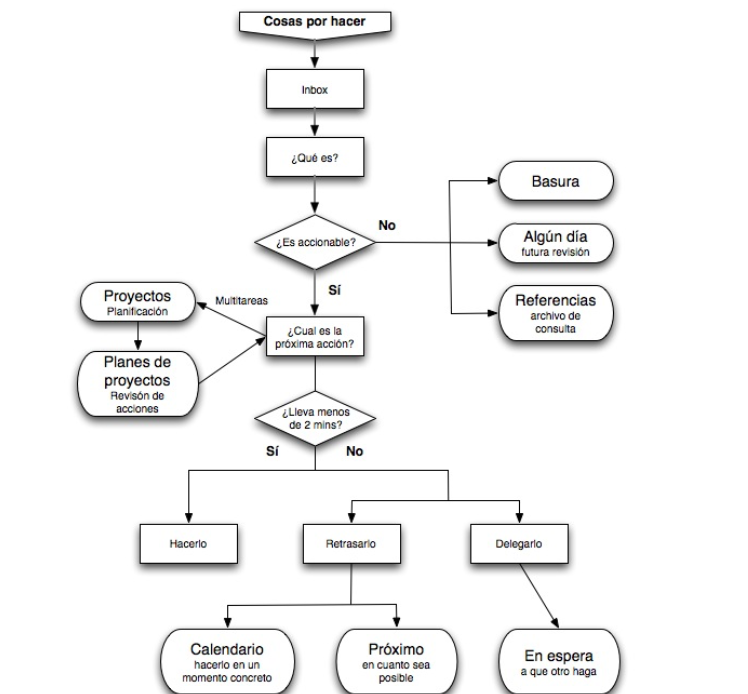
GTD

Pomodoro

Herramientas

Inbox Zero

Google Task

Evernote

Pomotodo

Google Drive

Extra

Eliminar Notificaciones

Buscar Resumenes

Dormir Bien.

www.sinergizar.com

Lunes
Miercoles
Domingo

Como aumentar la Productividad.

By Carlos Rojas

Como aumentar la Productividad.

Aumenta la productividad en 20 Min

  • 553