Gitting Started

@cgsmith105

Chris Smith

Introducing...

Who What?

Vagrant sets up the VirtualBox, then calls Ansible to install a webserver, which is ready for you to call Composer to install project dependencies from GitHub.

Get Your Prerequisites

1. git clone

2. composer install

3. vagrant up

Extended Reading

  • vagrant share
  • vagrant ssh
  • ansible docs/modules
  • ansible provisioning scripts
  • composer update vs. install
  • composer schema

Extended-ed Reading

  • Semantic Versioning
  • asciinema
  • git flow
  • 10 git commands 

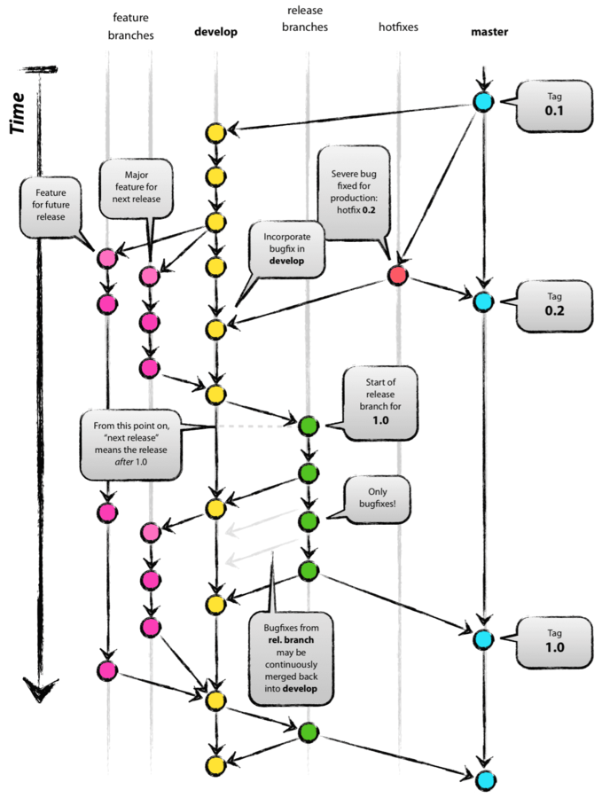
Git Flow

Git Flow

  1. You clone the git repo
  2. Create release/1.29 branch
  3. Branch feature/tinymce from release/1.29 branch
  4. Individually commit on feature/tinymce
  5. Submit pull request to release/1.29

SVN

  1. Create branch 1.29
  2. Checkout 1.29
  3. Everyone commits to 1.29

Example Git branch/PR

To the whiteboard!

#DFTBA

Gitting Started

By Chris Smith

Gitting Started

  • 429