
Paris Foot Golf Club
Notre client est le premier club de foot golf à Paris. Le foot golf est un sport très récent et plutôt méconnu en France. Le PFGC a donc besoin d'un nouvel outil pour promouvoir son sport et le club.
Aujourd'hui nous vous présentons le lot n°1.


By Taha, 4nier, bakbak and BucKz.
Les besoins
- Se faire connaître / faire connaître le sport
- Recruter de nouveaux joueurs
- Vendre des produits (articles, abonnements, sponsors)
- Planifier les séances d'entraînement
- Stocker des stats
- Observer l'évolution des joueurs
- Avoir un accès à des données particuliers si on est membre du club
Elaboration d'un plan de travail
- Plusieurs rencontres (2 + échanges mails) pour définir les priorités => fiche fonctionnelle + diagramme fonctionnel
- Maquette
- Livraison du site en plusieurs lots selon les priorités
Organisation et outils de travail
- Méthode Agile et répartition des tâches
- Trello (au début)
- Github
- Diagramme fonctionnel
- Fiche fonctionnelle
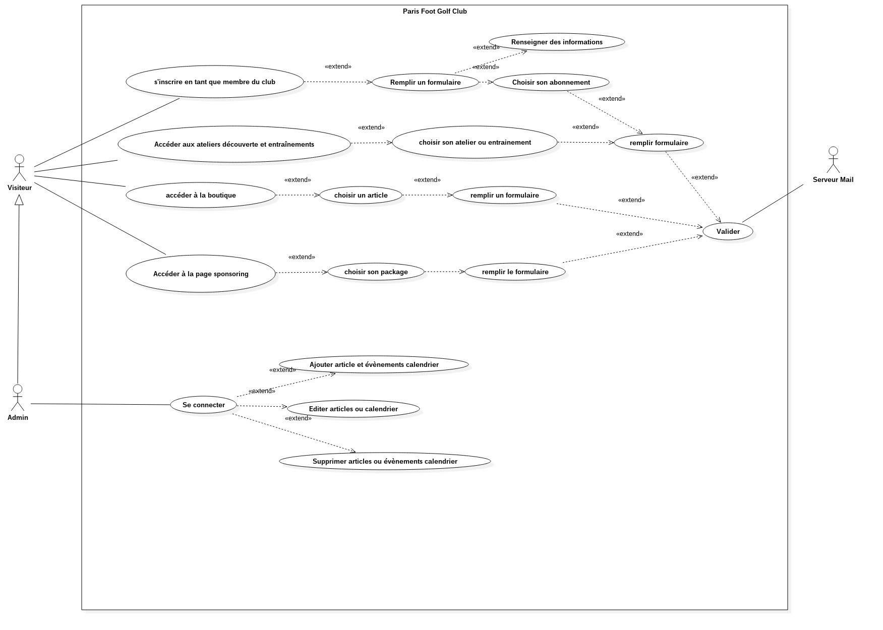
Présentation du Lot n°1

Identification des fonctionnalités
- Base de données
- Connexion au site
- Inscription au club
- Inscription aux ateliers découverte
- Accès boutique
- Accès sponsoring
- Control admin
Les réussites
- Un calendrier lié à une carte qui affiche les séances d’entraînements
- Un site entièrement modifiable par l'admin => client indépendant
- Avoir utilisé git en gérant tous les problèmes de merge et conflits
Les axes de progression pour les lots suivant
- Améliorer le mvc (passage aux classes)
- Mettre en place le git-flow
MERCI !

deck
By Charles Fournier
deck
- 54