{"Unlocking the Potential of AI through Prompt Engineering,"}
......เนื้อหาประมาณ 3 ชั่วโมงอาจะมีช่วยเร่งหรือข้ามเพื่อให้ทันเวลา..........
นำเสนอโดย
ฉัตรชัย หลิมประเสริฐศิริ บริษัทเน็กเวฟเวอร์ดอตเนทจำกัด
ประสบการณ์ 30ปี ด้าน DW,BI,ML,DL,AI ทำงานให้ทั้งภาครัฐและเอกชน
Admin :Thailand Deep Learning Group , รองประธาน ชมรมผู้ใช้ AI ประเทศไทย
วันที่ 27 มกราคม 2024

Agenda

- Prompt Enginerring คืออะไร
- Prompt Engineering สำคัญอย่างไร
- เทียบ Prompt Engineering ระหว่าง ผู้ใช้กับ AI เทียบกับ การสื่อสารระหว่างคน
บทนำ และแบบทดสอบก่อน workshop (30 นาที):**
Prompt Engineering เป็น ศาสตร์ที่เกี่ยวข้องกับการออกแบบและปรับแต่ง "Prompt" ซึ่งเป็นคำสั่งหรือชุดคำสั่งที่ใช้ชี้นำระบบปัญญาประดิษฐ์ (AI) ให้ทำงานตามที่ต้องการ โดยอาศัยหลักการดังนี้
**1. การออกแบบ Prompt:**
* **กำหนดเป้าหมาย:** ระบุสิ่งที่ต้องการให้ AI ทำอย่างชัดเจน
* **เลือกสไตล์ Prompt:** แนวทางการสื่อสารกับ AI เช่น คำสั่ง คำถาม บทสนทนา
* **เลือกข้อมูลและบริบท:** ใส่ข้อมูลที่จำเป็นและบริบทที่เกี่ยวข้องเพื่อให้ AI เข้าใจ
* **ใช้เทคนิคการเขียน:** เลือกใช้ภาษาที่ถูกต้อง ชัดเจน กระชับ และเหมาะสมกับ AI
**2. การปรับแต่ง Prompt:**
* **ทดสอบและประเมิน:** ส่ง Prompt ให้ AI ทำงาน ประเมินผลลัพธ์ที่ได้
* **ปรับปรุง Prompt:** แก้ไข Prompt ให้ได้ผลลัพธ์ที่ต้องการดีขึ้น
* **วนซ้ำปรับปรุง:** ทดสอบ-ประเมิน-ปรับปรุง อย่างต่อเนื่องจนกว่าผลลัพธ์เป็นที่น่าพอใจ
**ประโยชน์ของ Prompt Engineering:**
* **ควบคุม AI ได้ดียิ่งขึ้น:** ออกแบบ Prompt ให้ AI ทำงานได้เฉพาะสิ่งที่ต้องการ
* **ปรับปรุงผลลัพธ์ของ AI:** ผลลัพธ์ที่ได้มีความถูกต้องและตรงตามเป้าหมายมากขึ้น
* **ลดความซับซ้อนของการพัฒนา AI:** ไม่ต้องเขียนโค้ดโปรแกรม AI เอง
* **ประหยัดเวลาและทรัพยากร:** ใช้เวลาและทรัพยากรน้อยในการพัฒนา AI
**ตัวอย่างการใช้งาน Prompt Engineering:**
* **การเขียนบทความ:** ออกแบบ Prompt ให้ AI เขียนบทความตามหัวข้อ รูปแบบ และโทนเสียงที่กำหนด
* **การแปลภาษา:** ออกแบบ Prompt ให้ AI แปลภาษาได้อย่างถูกต้องและเป็นธรรมชาติ
* **การตอบคำถาม:** ออกแบบ Prompt ให้ AI ตอบคำถามได้อย่างครบถ้วนและตรงประเด็น
**Prompt Engineering เป็นศาสตร์ใหม่ที่กำลังได้รับความสนใจมากขึ้น เนื่องจากมีบทบาทสำคัญในการพัฒนาและใช้งาน AI ได้อย่างมีประสิทธิภาพ หวังว่าข้อมูลนี้จะช่วยให้คุณเข้าใจ Prompt Engineering ได้ดียิ่งขึ้น!**

คือการสือสารระหว่าง ผู้ใช้งาน กับ AI Prompt Engineering มีความสำคัญมากขึ้นในปัจจุบันและอนาคต เนื่องจาก AI เข้ามามีบทบาทสำคัญในชีวิตประจำวันของเรามากขึ้น การออกแบบ Prompt ที่ดีจะช่วยให้เราสามารถควบคุม AI ได้อย่างมีประสิทธิภาพและปรับปรุงผลลัพธ์ของ AI ให้ดียิ่งขึ้น
**ประโยชน์ของ Prompt Engineering ใน ปัจจุบัน**
* **ช่วยให้ AI ทำงานได้ตามที่ต้องการ:** Prompt ช่วยให้เราสามารถระบุเป้าหมายและแนวทางการทำงานให้กับ AI ได้อย่างชัดเจน ซึ่งช่วยให้ AI ทำงานได้อย่างมีประสิทธิภาพและตรงตามความต้องการของเรา
* **ปรับปรุงผลลัพธ์ของ AI:** Prompt ช่วยให้เราสามารถใส่ข้อมูลและบริบทที่จำเป็นให้กับ AI ได้ ซึ่งช่วยให้ AI เข้าใจและประมวลผลข้อมูลได้อย่างถูกต้องและแม่นยำยิ่งขึ้น
* **ลดความซับซ้อนของการพัฒนา AI:** Prompt ช่วยให้เราสามารถพัฒนา AI โดยไม่ต้องเขียนโค้ดโปรแกรมเอง ซึ่งช่วยลดเวลาและทรัพยากรในการพัฒนา AI
**ประโยชน์ของ Prompt Engineering ใน อนาคต**
* **ช่วยให้ AI ทำงานได้หลากหลายมากขึ้น:** Prompt จะช่วยให้เราสามารถสื่อสารกับ AI ได้อย่างเป็นธรรมชาติและหลากหลายขึ้น ซึ่งจะช่วยให้ AI สามารถทำงานได้หลากหลายมากขึ้น เช่น การเขียนบทความ การแปลภาษา การตอบคำถาม ฯลฯ
* **ช่วยให้ AI เข้าใจผู้ใช้ได้ดีขึ้น:** Prompt จะช่วยให้เราสามารถเข้าใจความต้องการของผู้ใช้และสื่อสารกับผู้ใช้ได้อย่างมีประสิทธิภาพมากขึ้น ซึ่งจะช่วยให้ AI สามารถตอบสนองความต้องการของผู้ใช้ได้ดียิ่งขึ้น
โดยสรุป Prompt Engineering เป็นศาสตร์ที่มีความสำคัญและกำลังได้รับความสนใจมากขึ้นในปัจจุบันและอนาคต การออกแบบ Prompt ที่ดีจะช่วยให้เราสามารถควบคุม AI ได้อย่างมีประสิทธิภาพและปรับปรุงผลลัพธ์ของ AI ให้ดียิ่งขึ้น ซึ่งจะเป็นประโยชน์ต่อการพัฒนาและใช้งาน AI ได้อย่างมีประสิทธิภาพPrompt Engineering เป็นวิธีเพิ่มความสามารถและความรู้ให้กับ บุคคลและองค์กร ผ่านการใช้งาน AI
ถ้าไม่ทำหรือทำไม่ได้ดี จะได้รับผลกระทบ

**Prompt Engineering เปรียบเทียบกับการสื่อสารระหว่างคน**
Prompt Engineering เป็นศาสตร์ที่เกี่ยวข้องกับการออกแบบและปรับแต่ง "Prompt" ซึ่งเป็นคำสั่งหรือชุดคำสั่งที่ใช้ชี้นำระบบปัญญาประดิษฐ์ (AI) ให้ทำงานตามที่ต้องการ โดยอาศัยหลักการดังนี้
* **กำหนดเป้าหมาย:** ระบุสิ่งที่ต้องการให้ AI ทำอย่างชัดเจน
* **เลือกสไตล์ Prompt:** แนวทางการสื่อสารกับ AI เช่น คำสั่ง คำถาม บทสนทนา
* **เลือกข้อมูลและบริบท:** ใส่ข้อมูลที่จำเป็นและบริบทที่เกี่ยวข้องเพื่อให้ AI เข้าใจ
* **ใช้เทคนิคการเขียน:** เลือกใช้ภาษาที่ถูกต้อง ชัดเจน กระชับ และเหมาะสมกับ AI
ในทางกลับกัน การสื่อสารระหว่างคนนั้น เป็นการแลกเปลี่ยนข้อมูลระหว่างบุคคล โดยอาศัยภาษาเป็นสื่อกลาง การสื่อสารระหว่างคนนั้นมีความซับซ้อนและหลากหลายกว่า Prompt Engineering เนื่องจากคนมีความสามารถในการเข้าใจและคาดเดาภาษาของกันและกันได้ง่ายกว่า นอกจากนี้ คนยังสามารถสื่อสารกันด้วยภาษาที่หลากหลายรูปแบบ ทั้งภาษาพูด ภาษาเขียน ภาษากาย ฯลฯ ซึ่งช่วยให้การสื่อสารมีความยืดหยุ่นและมีประสิทธิภาพมากขึ้น



Prompt Marketplace
Search 100,000+ AI prompts from the world's best AI creators
Midjourney, ChatGPT, DALL·E, Stable Diffusion & more

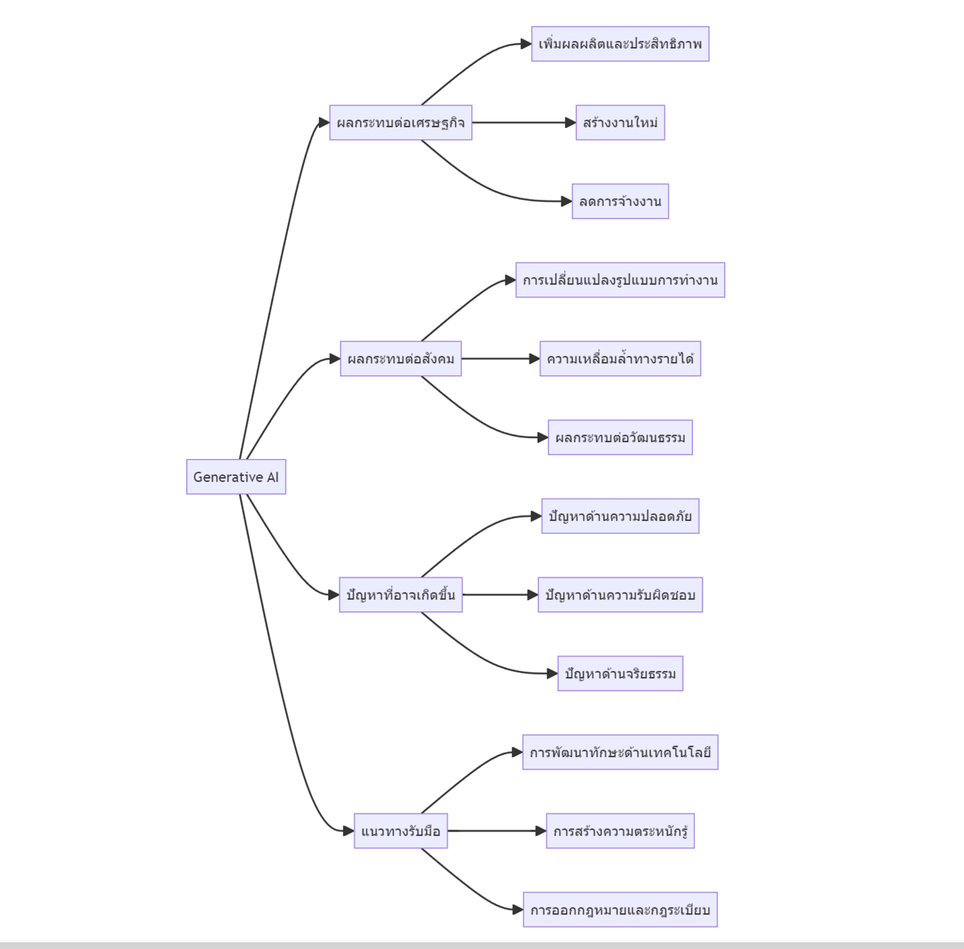
- รู้จักเครื่องมือ Generative AI
Text to Content: เป็นการใช้ AI สร้างเนื้อหาต่างๆ จากข้อความ อาจรวมถึงการสร้างบทความ ข่าวสาร หรือเนื้อหาเชิงการศึกษา
Text to Image: การใช้ AI เพื่อสร้างภาพจากคำอธิบายข้อความ ซึ่งสามารถสร้างภาพที่ไม่เคยมีมาก่อนตามคำขอ
Text to Audio: การสร้างเสียงหรือเพลงจากข้อความ โดยอาจรวมถึงการเปลี่ยนข้อความเป็นคำพูดด้วยเสียงที่เฉพาะเจาะจง
Text to Video: การสร้างวิดีโอจากข้อความ ซึ่งรวมถึงการสร้างภาพเคลื่อนไหว ซีนต่างๆ หรือแม้แต่วิดีโอสั้นๆ ที่มีเรื่องราว
นอกจากนี้ Generative AI ยังรวมถึงเครื่องมืออื่นๆ ที่สามารถสร้างเนื้อหาในรูปแบบต่างๆ ได้มากมาย เช่น:
Text to Code: การสร้างโค้ดโปรแกรมจากคำอธิบายภาษาธรรมชาติ
Text to 3D Models: การสร้างโมเดล 3 มิติจากคำอธิบายข้อความ
Text to Animation: การสร้างอนิเมชั่นจากสคริปต์หรือข้อความอธิบาย
- รู้วิธีใช้งานเครื่องมือ Generative AI
- รู้วิธีการสื่อสาร กับ Generative AI ผ่านวิธีการ Prompt Engineering
**Session 1: พื้นฐานของวิศวกรรม Prompt และการใช้งานโมเดล AI (45 นาที):**

## เครื่องมือ Generative AI ยอดนิยม พร้อมลิงก์เว็บไซต์:
**1. Copilot (Github Copilot):**
* สร้างโค้ดร่วมกับนักพัฒนา เพิ่มประสิทธิภาพการเขียนโปรแกรม
* [https://github.com/features/copilot](https://github.com/features/copilot)
**2. ChatGPT OpenAI:**
* สร้างข้อความหลากหลายรูปแบบ บทความ บทกวี โค้ด บทละคร ฯลฯ
* [https://chat.openai.com/](https://chat.openai.com/)
**3. Bard by Google:**
* สร้างข้อความคุณภาพสูง มีความสร้างสรรค์ เหมือนข้อ 2
* [https://bard.google.com/](https://bard.google.com/) (ยังอยู่ในช่วงทดลอง)
**4. Midjourney:**
* สร้างภาพสวยงาม สไตล์ศิลปะ จากคำอธิบาย
* [https://www.midjourney.com/](https://www.midjourney.com/)
**5. PIKA:**
* สร้างภาพจากคำอธิบาย + ภาพต้นแบบ สร้างสรรค์ได้หลากหลาย
* [https://pika.art/](https://pika.art/)
**6. SUNO:**
* สร้างเสียงดนตรี เสียงประกอบ จากคำอธิบาย
* [https://www.suno.ai/](https://www.suno.ai/)
**7. Descript:**
* ตัดต่อวิดีโออัตโนมัติ เพิ่มเสียง เพลง ทำซับไตเติ้ล อื่นๆ
* [https://www.descript.com/](https://www.descript.com/)
**8. ClipDrop:**
* คัดลอกวางข้อความ รูปภาพ ระหว่างอุปกรณ์ต่างๆ
* [https://clipdrop.co/](https://clipdrop.co/)
กลุ่มที่ 1: การปรับแต่งและสร้างคำถาม (Question Crafting and Refinement)
กลุ่มนี้มุ่งเน้นไปที่การสร้างและปรับแต่งคำถามเพื่อช่วยให้ AI เข้าใจและตอบคำถามได้อย่างมีประสิทธิภาพยิ่งขึ้น
กลุ่มที่ 2: การจัดการและสร้างความเข้าใจ (Understanding and Management)
กลุ่มนี้มุ่งเน้นไปที่การจัดการและสร้างความเข้าใจระหว่างผู้ใช้และ AI
กลุ่มที่ 3: การสร้างและนำเสนอผลลัพธ์ (Creation and Presentation)
กลุ่มนี้มุ่งเน้นไปที่การสร้างและนำเสนอผลลัพธ์ของ AI
กลุ่มที่ 4: การสะท้อนและวิเคราะห์ (Reflection and Analysis)
กลุ่มนี้มุ่งเน้นไปที่การช่วย AI ในการสะท้อนและวิเคราะห์ข้อมูล
กลุ่มที่ 5: การประยุกต์ใช้พิเศษ (Specialized Applications)
กลุ่มนี้มุ่งเน้นไปที่การประยุกต์ใช้ AI ในบริบทเฉพาะ
กลุ่มที่ 1: การปรับแต่งและสร้างคำถาม (Question Crafting and Refinement)
กลุ่มนี้มุ่งเน้นไปที่การสร้างและปรับแต่งคำถามเพื่อช่วยให้ AI เข้าใจและตอบคำถามได้อย่างมีประสิทธิภาพยิ่งขึ้น
- Meta Language Creation คือการสร้างคำถามโดยใช้ภาษาที่มีโครงสร้างและชัดเจน เพื่อให้ AI สามารถเข้าใจได้ง่ายขึ้น เช่น [Q:อาหารที่ดีที่สุดสำหรับการลดน้ำหนักคืออะไร?]
- Question Refinement คือการปรับแต่งคำถามให้เฉพาะเจาะจงยิ่งขึ้น เพื่อให้ AI สามารถให้คำตอบที่ตรงประเด็นและเป็นประโยชน์มากขึ้น เช่น [RefineQ:ให้คำแนะนำอาหารที่เหมาะสมสำหรับโภชนาการและการลดน้ำหนัก]
- Alternative Approaches คือการให้ทางเลือกในการตอบคำถาม เพื่อให้ AI สามารถให้คำตอบที่หลากหลายและครอบคลุมมากขึ้น เช่น [Alt:แนวทางอื่นๆ ในการลดน้ำหนัก]
- Refusal Breaker คือการช่วย AI ตอบคำถามที่ท้าทายหรือยากต่อการทำความเข้าใจ เช่น [WhyNot:ทำไมไม่สามารถตอบคำถามนี้?]
กลุ่มที่ 2: การจัดการและสร้างความเข้าใจ (Understanding and Management)
กลุ่มนี้มุ่งเน้นไปที่การจัดการและสร้างความเข้าใจระหว่างผู้ใช้และ AI
- Flipped Interaction คือการเปลี่ยนบทบาทระหว่างผู้ใช้และ AI จากเดิมที่ผู้ใช้เป็นผู้ถามคำถาม AI เป็นผู้ตอบ เปลี่ยนเป็น AI เป็นผู้ถามคำถามผู้ใช้เป็นผู้ตอบ เพื่อให้ AI สามารถเข้าใจมุมมองของผู้ใช้ได้ดียิ่งขึ้น เช่น [AIQ:คุณคิดอย่างไรเกี่ยวกับหัวข้อนี้?]
- Cognitive Verifier คือการตรวจสอบความถูกต้องของข้อมูลหรือความคิดของผู้ใช้ เพื่อให้ AI สามารถให้ข้อมูลหรือคำแนะนำที่ถูกต้องและเป็นประโยชน์มากขึ้น เช่น [Verify:คุณแน่ใจหรือไม่ว่าข้อมูลนี้ถูกต้อง?]
- Context Manager คือการจัดการบริบทของบทสนทนา เพื่อให้ AI สามารถเข้าใจความสัมพันธ์ระหว่างคำและประโยคในบทสนทนาได้ดียิ่งขึ้น เช่น [Context:พิจารณาสถานการณ์ปัจจุบัน]
กลุ่มที่ 3: การสร้างและนำเสนอผลลัพธ์ (Creation and Presentation)
กลุ่มนี้มุ่งเน้นไปที่การสร้างและนำเสนอผลลัพธ์ของ AI
- Output Automater คือการสร้างผลลัพธ์อัตโนมัติ เช่น สรุปผลลัพธ์ กราฟ หรือตาราง เพื่อให้ผู้ใช้สามารถเข้าใจผลลัพธ์ของ AI ได้ง่ายขึ้น เช่น [AutoOutput:สร้างสรุปผลลัพธ์อัตโนมัติ]
- Persona Creation คือการสร้าง AI ให้เป็นตัวแทนของบุคคลหรือกลุ่มบุคคล เพื่อให้ผู้ใช้สามารถเข้าใจมุมมองของ AI ได้ง่ายขึ้น เช่น [Persona:AI ในบทบาทของนักวิทยาศาสตร์]
- Template คือการใช้เทมเพลตในการสร้างผลลัพธ์ เพื่อให้ผลลัพธ์มีความเป็นระเบียบและสวยงาม เช่น [Template:แบบแผนการเขียนรายงาน]
- Infinite Generation คือการสร้างผลลัพธ์อย่างต่อเนื่องโดยไม่จำกัด เช่น บทกวี โค้ด หรือดนตรี เพื่อให้ผู้ใช้สามารถสร้างสรรค์ผลงานใหม่ๆ ได้ เช่น [Infinite:สร้างเนื้อหาต่อเนื่องไม่จำกัด]
- Visualization Generator คือการสร้างภาพหรือกราฟเพื่อนำเสนอข้อมูล เพื่อให้ผู้ใช้สามารถเข้าใจข้อมูลได้ง่ายขึ้น เช่น [Visualize:สร้างกราฟจากข้อมูลที่ให้มา]
กลุ่มที่ 4: การสะท้อนและวิเคราะห์ (Reflection and Analysis)
กลุ่มนี้มุ่งเน้นไปที่การช่วย AI ในการสะท้อนและวิเคราะห์ข้อมูล
- Reflection คือการให้ AI สะท้อนความคิดหรือการกระทำของตนเอง เพื่อให้ AI สามารถเรียนรู้และปรับปรุงประสิทธิภาพของตนเองได้ เช่น [Reflect:สะท้อนบทเรียนจากเหตุการณ์นี้]
- Chain-of-Thought คือการสร้างลำดับความคิดของ AI เพื่อให้ AI สามารถอธิบายขั้นตอนการแก้ปัญหาหรือความคิดของตนเองได้ เช่น [Chain:อธิบายขั้นตอนการแก้ปัญหา]
- ReAct 'Reason + Act' คือการสร้างแผนการดำเนินงานจากคำถามหรือข้อมูลที่ได้รับ เพื่อให้ AI สามารถนำไปปฏิบัติได้จริง เช่น [ReAct:สร้างแผนการดำเนินงานจากคำถามนี้]
กลุ่มที่ 5: การประยุกต์ใช้พิเศษ (Specialized Applications)
กลุ่มนี้มุ่งเน้นไปที่การประยุกต์ใช้ AI ในบริบทเฉพาะ
- Audience Persona คือการกำหนดกลุ่มเป้าหมายของ AI เพื่อให้ AI สามารถให้ข้อมูลหรือคำแนะนำที่เหมาะสมกับกลุ่มเป้าหมาย เช่น [AudPersona:นำเสนอข้อมูลสำหรับนักธุรกิจ]
- Few-shot Learning คือการเรียนรู้จากข้อมูลจำนวนน้อย เพื่อให้ AI สามารถเรียนรู้และเข้าใจข้อมูลได้อย่างรวดเร็ว เช่น [FewShot:ใช้ตัวอย่างน้อยๆ ในการแสดงความเข้าใจ]
- Recipe คือการสร้างสูตรหรือแนวทางในการแก้ปัญหา เพื่อให้ AI สามารถนำไปปฏิบัติได้ เช่น [Recipe:สูตรการทำอาหารไทยแบบดั้งเดิม]
- สร้าง Prompt GPT จาก Framework
- การใช้งาน PromptGPT
- ตัวอย่างการปรับใช้โมเดล GPT ในสถานการณ์ต่างๆ เช่น การเขียนโค้ด,งาน Data science
**Session 2: การผสานรวมและปรับแต่ง Prompt Sources (45 นาที):**
- สร้าง Prompt GPT จาก Framework
https://chat.openai.com/g/g-roQt0ltBC-promptenggpt
https://chat.openai.com/g/g-CovEfVF3w-patternpromptgpt
- สร้าง Prompt GPT จาก Framework
- การใช้งาน PromptGPT
- ตัวอย่างการปรับใช้โมเดล GPT ในสถานการณ์ต่างๆ เช่น การเขียนโค้ด,งาน Data science
- การปฏิบัติที่เกี่ยวข้องกับการออกแบบ Prompts สำหรับการใช้งานจริง
**กิจกรรม workshop: ออกแบบ Prompt ด้วยตนเอง
(45 นาที):**
https://bit.ly/42m0ZQ0 ตัวอย่างวิเคราะห์งบกำไรขาดทุน
https://bit.ly/4b4SDA2 นำเนื้อหาวีดีโอมาสร้าง Content
https://bit.ly/3SxDIah การเขียนบทความพร้อมวาดรูปประกอบ
https://bit.ly/42h3u5R การสรุปความเข้าใจด้วยกราฟ
https://bit.ly/3Uh70vc งานออกแบบเฟอร์นิเจอร์
https://bit.ly/3vZQdm7 การจัดการพื้นที่สำหรับจัดเรียงที่นั่ง
- การวิเคราะห์ผลลัพธ์จากกิจกรรมใน workshop และการประเมินความเข้าใจผ่านแบบทดสอบ
**สรุปและแบบทดสอบหลัง workshop (15 นาที):**
{End}
สอบถามเพิ่มเติม ได้ที่ Link
Code
By Chatchailim Lim
Code
- 124