Microsoft Windows Server

Louis B. / Paul P. / Louis S.


Sommaire
- Esprit du projet
- Points importants du projet
- Difficultés rencontrées
- Extensions possibles
Esprit & Contextualisation
Le projet
- Projet Supinfo
- VMWare
- Windows Serveur 2008 et 2016
- L'équipe



Niveau théorique
Le projet
- Sujet, notice à suivre
- Concept de l'architecture
- Gestion des ressources humaines
- GPO
Le projet
- Répartition des tâches
- Travail commun
- Réunions "physiques"
- Communication primordiale
Infrastructure
Points importants du projet
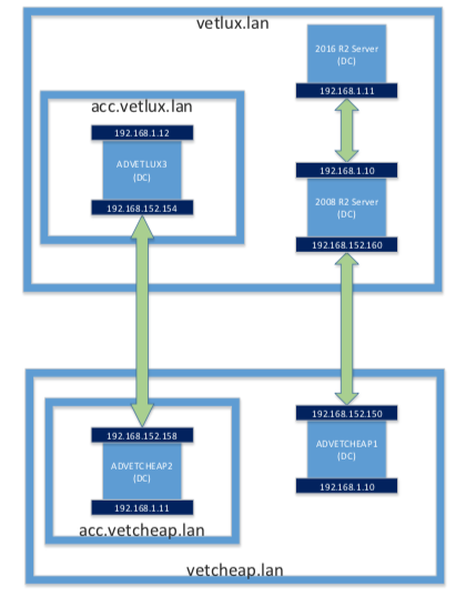
Premier point clef : l'architecture

- Réplication WS2008 - WS2016
- DNS
- Relation de confiance inter forêt
Scripting
Points importants du projet
Second point clef : RH
- Création d'attributs spécifiques
- Menu
- Création d'utilisateurs
- Recherche
- Modification des attributs



Scripting
Points importants du projet
Modification
Recherche
Stratégie de groupe
Points importants du projet
Troisième point clef : GPO
- Mot de passe
- Déploiement d'applications (filtre WMI)
- Connexion en itinérance

Microsoft Windows Server
Les difficultés rencontrées
- Changer le Mapping-DNS
Microsoft Windows Server
Extensions possibles
Système de sauvegarde automatique
Remote apps

3MSA
By creakze tech
3MSA
- 303