
Neuroanatomical
Information
Systems
daniel.furth@ki.se
meletis lab, Histohub AB
karolinska institutet, SWEDEN
-
A web-based and open source stereotactic mouse brain atlas.
-
Ability to annotate and query.
-
>800'000 neurons in 21 brains.
-
Cell-type specific connectivity tracing in five different Cre-lines (D1, D2, ChAT, Camk2, Gad2).
-
Mapping out connectivity of ~160'000 neurons in the corticostriatal pathway (~0.23% of the entire mouse brain).
-
Simultaneous segmentation of cell bodies and fiber tracts.
-
Works with FP, IHC, ISH.
-
Reconstructing an entire brain in 20 min.
-
Compression of large TIFF files (>500 Mb) to ~20 Mb.
-
Sharing data and images easy over the web.
wholebrainsoftware.org/cms
openbrainmap.org

Geographical Information Systems (GIS)
Geographical Information Systems (GIS)
Raster graphics in neuroscience

Freeman et al. (2014) Nature Methods
Raster graphics in neuroscience

8204 citations
Friston et al. (1994) Human Brain Mapping
Raster graphics in neuroscience

8204 citations
Friston et al. (1994) Human Brain Mapping
Raster graphics in neuroscience

Raster graphics in neuroscience

Raster graphics in neuroscience




food, weight, obese, eating, foods, obesity, reward, energy, hunger, calorie, intake, bmi, mass, body, satiety, normal, cues, responsivity, women, overweight, appetite, individuals, caloric, increases, lean, index, fat, pictures, gain, hungry, images, bed, palatable, craving, receipt, water, overeating, meal, kg, motivation
neurosynth.org
Vector graphics in neuroscience
?
Vector graphics in neuroscience
Bakker, Tiesinga, Kötter (2015) Neuroinformatics
Why does it matter?

Raster graphics:
Vector graphics:
Neuroanatomical Information Systems (NIS)


Neuroanatomical Information Systems (NIS)
Scale-invariant atlas

Scale-invariant atlas

<svg version="1.1" id="Layer_1" xmlns="http://www.w3.org/2000/svg" xmlns:xlink="http://www.w3.org/1999/xlink" x="0px" y="0px"
width="9744.01px" height="6823.46px" viewBox="0 0 9744.01 6823.46" enable-background="new 0 0 9744.01 6823.46"
xml:space="preserve">
<g transform="scale(1.0)">
<g id="_x31_82599275" transform=" scale(1.0, 1.0)">
<path id="_x31_82599358" fill="none" stroke="#010101" stroke-width="64" d="M5921.469,690.055
c95.865,9.001,190.91,18.245,284.627,32.502c173.902,26.492,342.602,71.927,514.549,126.6l-1.422
,4.347l-45.686,128.252c-235.213-55.725-470.736-95.438-693.863-133.773c-22.857-3.911-47.367-8.384-73.162-
13.126L5921.469,690.055z"/>
<path id="_x31_82599357" fill="none" stroke="#010101" stroke-width="64" d="M6339.01,1370.213
c-115.707-24.292-298.684-59.227-409.08-100.604c-20.678-7.751-42.713-16.073-65.647-24.374l-0.001-0.075l42.232-
410.305-c25.793,4.744,50.307,9.217,73.162,13.127c223.127,38.337,458.65,78.049,693.867,133.773l-151.455,424.957
C6461.049,1392.584,6397.912,1382.523,6339.01,1370.213z"/>
</g>
</g>
</svg>Scale-invariant atlas

Scale-invariant atlas

Git

Anatomy as a social construction
Git
Anatomy as a
developmental process.

McKenna (2016) Science
lineage tracing by combinatorial and cumulative genome editing

Web based interface

Web based interface

Web based interface


Web based interface

Segmentation

Segmentation

Segmentation

Segmentation

Segmentation

Registration

Registration

Registration
Kazemi & Sullivan (2014); Bookstein (1989)
Registration
Kazemi & Sullivan (2014)
One Millisecond Face Alignment
Ensemble of Regression Trees

Dlib C++ library

Segmentation and registration

Connectivity tracing

Connectivity tracing

Pasteur (1885)
Connectivity tracing
SAD B19 (Rhabdoviridae)
(-)ssRNA 11-15 kb


Cytoplasmic replication
transcription gradient
Connectivity tracing

Schnell et al. (2010)
Connectivity tracing

Cell-type specific retrograde connectivity tracing
Connectivity tracing

Connectivity tracing

Connectivity tracing

Connectivity tracing

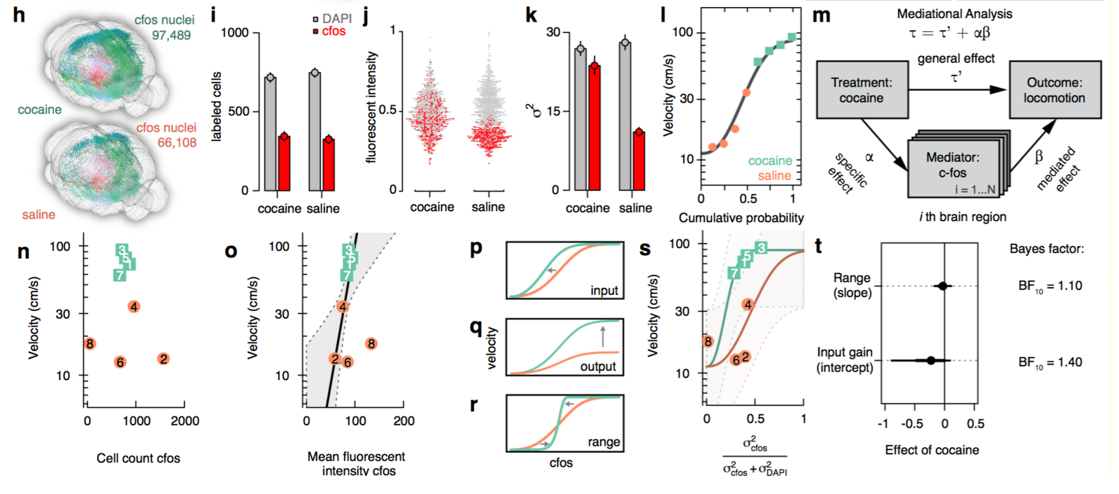
Decoding motor activity

Decoding motor activity

Decoding motor activity

Decoding motor activity

Decoding motor activity




Cell types

Cell types

mRNA

mRNA

mRNA

Scaling laws

Scaling laws

Scaling laws

Stevens (1999) Nature
Scaling laws


Scaling laws


Thank you for your attention

Histohub AB is hiring!
- C++, GPU, OpenCV/VIPS
- JavaScript, GoLang, MongoDB
Barcoding connections
Barcoding connections
What is needed?
A method that:
- uniquely labels single postsynaptic neurons
- uniquely labels their presynaptic partners
- uniquely label axons and trace them
Barcoding connections
What is needed?
A method that:
- uniquely labels single postsynaptic neurons
- uniquely labels their presynaptic neurons
- uniquely label axons and trace them
low MOI barcoded rabies virus
low MOI barcoded rabies virus
impossible with todays technology
Barcoding connections

mesoscale
connectivity
31'295 neurons
single neuronal projections
+target
+strength
MAPseq: barcoded sindbis virus
for projection mapping
Barcoding connections
Barcoding connections
Sindbis virus (Togaviridae)
(+)ssRNA 9.7-11.8 kb


Cytoplasmic replication
-
Non-structural polyprotein
- processed by host and viral proteases
-
Structural polyprotein
- expressed through a subgenomic mRNA
Barcoding connections
SAD B19 (Rhabdoviridae)
(-)ssRNA 11-15 kb

Cytoplasmic replication
located to Negri Bodies
G RABV
N RABV
Ménager et al. 2009; Lafon et al. 1985
INCF
By Daniel Fürth
INCF
- 789