Sistema de Administración de Proyectos de Investigación de la Universidad de El Salvador

Objetivos
Del sistema de información:
- Gestionar toda la información relacionada con los proyectos nuevos de investigación científica de la Universidad de El Salvador, para agilizar el respectivo proceso en el cual se aprueban o se deniegan por parte del Consejo de Investigaciones Científicas.
Objetivos
De la presentación:
- La especificación de requerimientos para las funciones de administración de proyectos de investigación científica del SICTUES
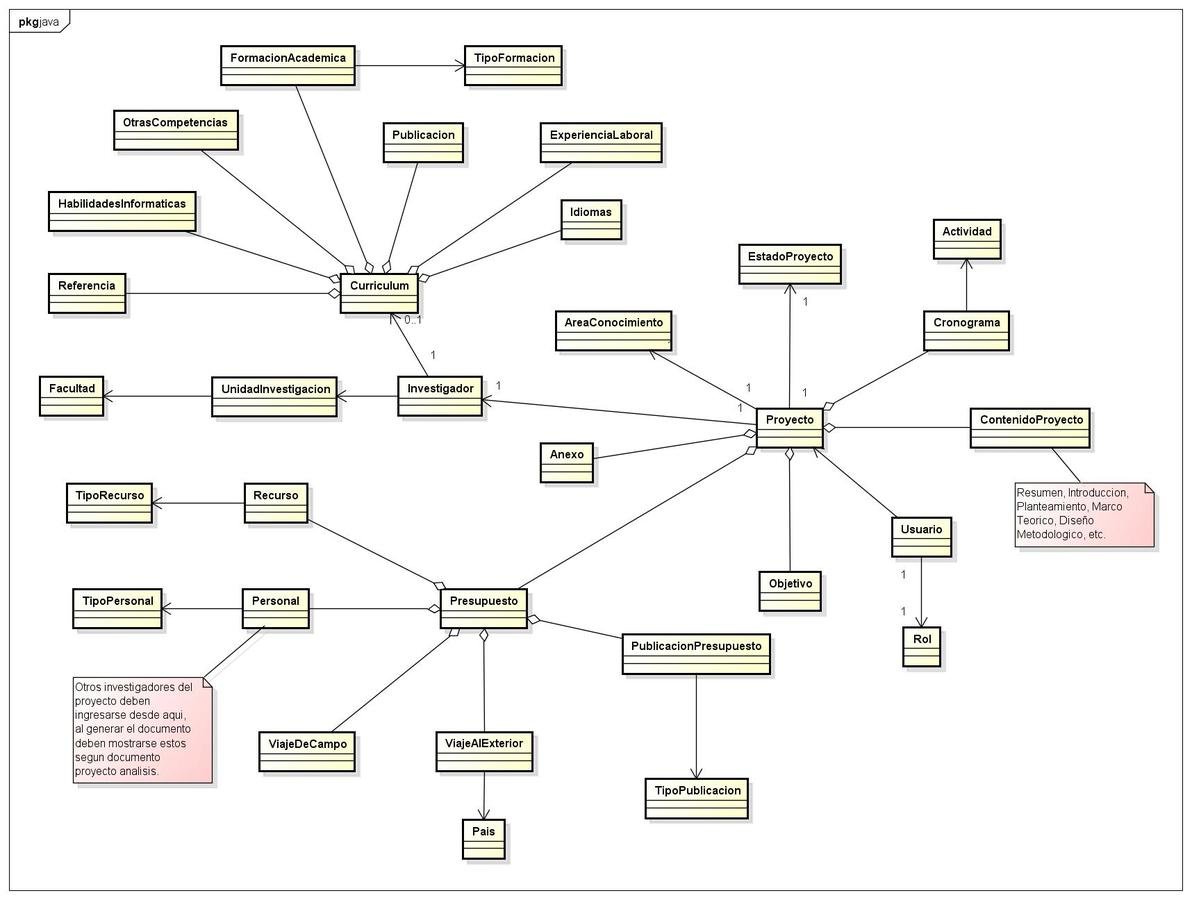
- Mostrar el modelo del dominio del modulo de gestión de proyectos.
Sobre la institución
La Secretaría de Investigaciones Científicas (SIC) es una unidad que financia proyectos de investigación en la Universidad de El Salvador (UES)
Investigaciones
Cada año la SIC recibe proyectos propuestos por investigadores de toda la UES, estos proyectos son evaluados, aprobados o denegados por el Consejo de Investigaciones Científicas (CIC).
Proceso de registro de Proyectos de Investigación Científica




























...El inconveniente
Todo el proceso se ha realizado manualmente hasta la fecha, y es necesario agilizarlo,
entonces ...
La solución ...

¿Qué haremos para el Sistema de Administración de Proyectos de Investigación científica?
Alcances
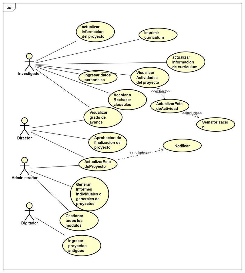
- Modulo que permita administrar los proyectos de investigación científica que se desarrollen en la UES
- Los usuarios con rol de investigadores podrán registrar nuevos proyectos
- Módulo de Currículum para Investigadores (formato específico)
- Módulo para registrar publicaciones hechas en revistas científicas
- Agregables a currículum
- Usuario Director podrá generar Reportes
Requisitos
RF01:
Autenticación de usuarios y sesiones
RF02:
Niveles de acceso
RF03:
Solicitar información personal al investigador
RF04:
Agregar nuevo PIC
RF05:
Actualización de estados de los PIC según su avance
RF06:
Notificaciones a investigadores sobre estados de proyectos
RF07:
Generar informe completo por PIC
RF08:
Monitoreo del Proyecto en base a cumplimiento de actividades del mismo.
RF09:
Registros de proyectos antiguos
RF10:
Aprobación y reporte de finalización de proyecto
RF11:
Informes individuales o generales de proyectos.
Diagrama de Casos de Uso

Dominio

Preguntas y respuestas
ICTUES
By David Lopez
ICTUES
Inventario de Capacidades Científico-Tecnológicas de la Universidad de El Salvador ICTUES
- 773