P2P валютная биржа

P2P Currency Marketplace

Проблематика

  • "Закрытый" валютный рынок 

  • Посредники (%)

  • Регуляция (гос)

  • Мониторинг (резервы, курсы)

  • Коммуникация (мессенджеры)

  • Нет автоматизации процесса p2p обмена

  • Нет безопасной p2p сделки

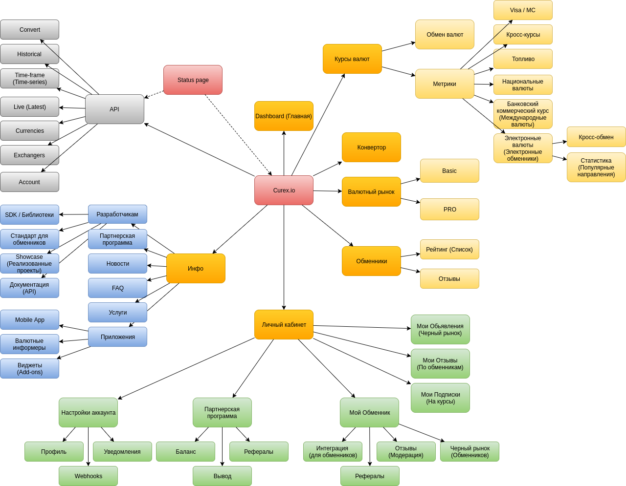
Решение

  • P2P валютная биржа

  • Микро-сервис с открытым API

  • Online Dashboard

  • Личный кабинет (торговца, покупателя)

  • Мобильное приложение

Рынок и аналоги

Как это работает

Бизнес модель

  • Реферальная программа

  • Платный доступ к Pro аккаунту (для торговцев)

  • Платный API для получения курсов, резервов, обмена

Маркетинг

  • Привлечение обменников к партнерству

  • Продвижение через ресурсы Minfin.ua, Finance.ua

  • Продвижение через API Hub'ы (marketplace)

  • Бесплатные стандартные обьявления

  • SMM

Дорожная карта

info@curex.io

Curex.io

P2P Currency Marketplace

By Denis Kirichenko

P2P Currency Marketplace

P2P Currency Marketplace - Project overview

  • 622