Projet Cocagne Connect
Plateforme d'échange
Odile CADIOU stagiaire ERN SIMPLON

Objectifs du projet
Création d'une plateforme d'échanges ouverte à l'ensemble des membres du réseau Cocagne Haute Garonne.
Dans un premier temps module de bourse de stages ou d'emplois (offres et/ou demandes )
- Améliorer l'accessibilité et la lisibilité des offres et demandes ( usagers, formateurs...)
- Améliorer l'acquisition et la diffusion des informations grâce au réseau
- Facilité la MER entre les acteurs

Pour qui ?
- Adhérents et partenaires: stagiaires, demandeurs emploi, salariés des jardins, formateurs, entreprises, collectivités...
Pourquoi ?
- Augmenter ses chances d'être mis en relation avec la bonne personne grâce au réseau
Plateforme
Cocagne Connect
Architecture technique
Fonctionnalités
- Accès au module à partir du site Cocagne Haute Garonne.org
- Responsive ( accès tous les supports)
-
Des accès et des droits selon les profils :
- Usager
- Modérateur
- Administrateur

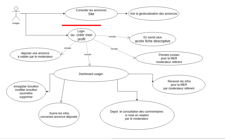
En tant que usager
je peux :


En tant que moderateur
je peux :


En tant qu'administrateur
je peux :


Ce projet est mené par Odile CADIOU de l'ERN SIMPLON Saint Gaudens au cours de son stage au sein de Cocagne Haute Garonne (2,5 mois).
Il permettra de réaliser un prototype afin d'éprouver la faisabilité de la plateforme.
Il est réalisé grâce au suivi de Rémi MARTIN (Maître de stage) avec le soutien technique de Laurent Devernay ( ERN SIMPLON) .
En vous remerciant pour votre attention

Cocagne Connect :
Plateforme d'échanges
deck
By dilou89
deck
- 99