Business

Intelligence

Business Intelligence

Seminario MBA

El concepto BI (Business Intelligence) o Inteligencia de Negocios alude a la adquisición de competencias analíticas para la toma de decisiones oportunas, a partir de indicadores, datos e información generados y distribuidos en tiempo real en cumplimiento a una metodología de procesos en una área productiva o económica, industria o actividad profesional.

 

Así mismo, este conocimiento contribuye al desarrollo sistémico de entidades económicas, asegurando niveles de servicio interno y externo a través de la atribución digital.

Business Intelligence

Seminario MBA

DS + BI

Data Science & Business Intelligence

 

2 conceptos ligados por el principio de origen y destino

Business Intelligence

Seminario MBA

Hans Peter Luhn

1 9 5 8

 

la capacidad de comprender las interrelaciones de los hechos presentados de una forma concreta para orientar la acción hacia una meta deseada.

Business Intelligence

Seminario MBA

1960

sistema de apoyo a las decisiones

1989, Howard Dresner,  (Gartner), propuso la «inteligencia de negocios» como un término general para describir los conceptos y métodos para mejorar la toma de decisiones empresariales mediante el uso de sistemas basados ​​en hechos de apoyo.

80s

 DSS, DataWarehouse, sistemas de información ejecutiva, OLAP

 Evolución 90

conjunto de estrategias y aspectos relevantes enfocados a la administración y creación de conocimiento sobre el medio, a través del análisis de los datos existentes en una organización o empresa.

Business Intelligence

Seminario MBA

BIG

DATA

Business Intelligence

Seminario MBA

ZB

ZettaByte

Actividad 1

Business Intelligence

Seminario MBA

Bibliografía Recomendada

 

WILLIAMS, S. AND WILLIAMS, N., The Profi t Impact of Business Intelligence, Morgan Kaufmann, December 2006.

 

MÉNDEZ DEL RIO, L., Más alla del Business Intelligence. Gestión 2000. 2006.

 

“Business Intelligence Roadmap: The Complete Project Lifecycle for Decision-Support Applications” de Larissa T. Moss y Shaku Atr

 

 

Business Intelligence

Seminario MBA

Business Intelligence

Seminario MBA

SESIÓN 2

El Modelo de Datos Entidad-Relación (E/R)

Business Intelligence

Seminario MBA

SESIÓN 2

Modelo de Datos

Es un esquema estructurado para administrar datos para que se puedan utilizar fácilmente como Bases

Principio Base

Un modelo de datos puede ser concreto o abstracto, y están representados por la notación de modelado de datos, que a menudo se presenta en formato gráfico.

 "Cuando se utiliza una base de datos para gestionar información, se está plasmando una parte del mundo real en una serie de tablas, registros y campos ubicados en un ordenador; creándose un modelo parcial de la realidad. Antes de crear físicamente estas tablas en el ordenador se debe realizar un modelo de datos."

 

 

Business Intelligence

Seminario MBA

SESIÓN 2

Su enfoque principal es apoyar y ayudar a los sistemas de información mostrando el formato y la definición de los diferentes datos involucrados.

El primer modelo de datos fue el modelo de datos planos, donde todos los datos utilizados se preservan en el mismo sentido. ejemplo:

 

                   Código Postal

9063635
9345452
6345469
6654760
7754742
 

Business Intelligence

Seminario MBA

SESIÓN 2

ENTIDAD

ATRIBUTO

DATOS

Es un estado material (cosa), perceptible, identificable y determinado.

VALORES

Es un propiedad enunciativa constante y adheriente a su naturaleza.

Es la variable individualizada que distingue la descripción del ente principal

Business Intelligence

Seminario MBA

SESIÓN 2

ejemplo:

Entidad Ser Humano (Persona)
Atributo Nombre, Edad, Domicilio, Situación Fiscal
Valor Juan, 34, Calle Rosas 23, P. Física

Las Entidades coexisten en relaciones y cardinalidades

Relación: Vinculación de reconocimiento y coexistencia

Cardinalidad: Sentido de origen, tránsito y  destino de datos respecto de su Relación

Business Intelligence

Seminario MBA

SESIÓN 2

Business Intelligence

Seminario MBA

SESIÓN 2

La información almacenada en los modelos de datos es de gran relevancia porque dicta las relaciones entre las tablas de la base de datos, las claves externas y los eventos involucrados.

Los tres tipos básicos de modelo de datos son:

  1. Modelos de datos conceptuales
  2. Modelos de datos físicos
  3. Modelos de datos lógicos

Business Intelligence

Seminario MBA

SESIÓN 3

PLANIFICACIÓN DEL PROYECTO BI

Business Intelligence

Seminario MBA

SESIÓN 3

Business Intelligence

Seminario MBA

SESIÓN 3

Definición del Timeline del proyecto

Objetivo Particular

Objetivo Armonizado

Verificar

Tareas

Asignación por Competencias

Modelado

Pruebas

Project Planning

Evaluación

Business Intelligence

Seminario MBA

SESIÓN 3

Project Planning

Business Intelligence

Seminario MBA

SESIÓN 3

Project Planning

Business Intelligence

Seminario MBA

SESIÓN 3

Actividades y Tareas BI


1. Planificación del proyecto:
1.1. Definir el proyecto.
1.2. Definir la planificación y la gestión del proyecto.
1.3. Establecer la finalización del proyecto.
2. Arquitectura tecnológica:
2.1.Revisar los requerimientos de negocio (usuarios, tiempos).
2.2. Definir la arquitectura tecnológica (hardware).
2.3. Definir las recomendaciones de configuración.
2.4. Estimar requerimientos de escalabilidad.
2.5. Implementar el hardware y el software.
3. Diseño:
3.1. Desarrollar los modelos de datos.
3.2. Analizar las fuentes de datos.
3.3. Diseñar la base de datos.
3.4. Diseñar el análisis de los usuarios finales.
4. Construcción:

4.1. Revisar el alcance y la planificación.
4.2. Implementar la base de datos.
4.3. Diseñar y desarrollar la integración de datos.
4.4. Cargar y validar la base de datos.
4.5. Construir el análisis de los usuarios finales.
4.6. Probar el sistema.
4.7. Ajustar el rendimiento.

5. Despliegue:
5.1. Entregar la documentación del proyecto.
5.2. Formar a los usuarios.
5.3. Entregar la aplicación.
5.4. Mantener el data warehouse.
6. Operación:
6.1. Definir los procedimientos de soporte.
6.2. Monitorizar el rendimiento.
6.3. Mantener y mejorar la aplicación.

TIP: Algunas herramientas para analizar actividad de grupos e WhatsApp

TIP: Algunas herramientas para analizar actividad de grupos e WhatsApp

Business Intelligence

Seminario MBA

SESIÓN 3

Business Intelligence

Seminario MBA

SESIÓN 3

Business Intelligence

Seminario MBA

SESIÓN 4

Establecer Condicionantes en el Modelo BI basados en el Flujo de Trabajo de forma correcta

Business Intelligence

Seminario MBA

SESIÓN 4

Bases de Significado en un Flujo de Proceso, Trabajo u operación

Business Intelligence

Seminario MBA

SESIÓN 4

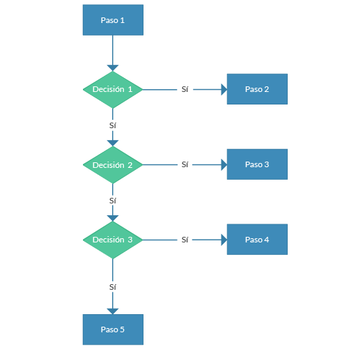
Decisiones Múltiples

En el modelo BI, los parámetros de escalamiento se basan en el cumplimiento de Niveles de Servicio (SLA) en conjunto con los Sistemas de Información en paralelo (SIG)

Business Intelligence

Seminario MBA

SESIÓN 4

OnLine Analytical Processing

Business Intelligence

Seminario MBA

SESIÓN 4

OnLine Analytical Processing

CUBO OLAP

  • ROLAP (Relacionado)
  • MOLAP (Múltiple)
  • HOLAP (Híbrido ROLAP y MOLAP)

Business Intelligence

Seminario MBA

SESIÓN 4

Business Intelligence

Seminario MBA

SESIÓN 4

Business Intelligence

Seminario MBA

SESIÓN 4

Práctica

Business Intelligence | Inteligencia de Negocios

By FADOTECH

Business Intelligence | Inteligencia de Negocios

Seminario de Titulación Maestría en Administración de Negocios | Docente Mtro. Fabian Domínguez

  • 542