Pelepasan (Release)



Abdullah Fathi


Pautan Muat Turun
Apa itu pelepasan?
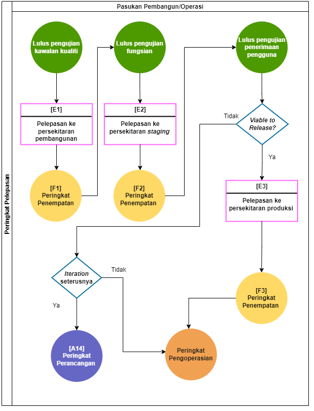
Peringkat pelepasan adalah proses untuk mengeluarkan versi baru produk kepada persekitaran penempatan

Persekitaran pelepasan
Pada peringkat pelepasan, penetapan versi perlu dilaksanakan untuk digunakan pada peringkat penempatan. Peringkat pelepasan melibatkan 3 persekitaran utama iaitu:
- Pelepasan ke persekitaran pembangunan,
- Pelepasan ke persekitaran staging dan
- Pelepasan ke persekitaran produksi.
Kaedah Penetapan Versi Pelepasan

Rujuk Panduan DevOps Sektor Awam: Muka Surat 149
Versi Sistem (Semantic Versioning)


Pengekodan

Pengujian
Pembangunan
/ Pakej
Versi 1


Pengekodan

Pengujian
Pembangunan
/ Pakej
Versi 2


Pengekodan

Pengujian
Pembangunan
/ Pakej
Versi 3


Pengekodan

Pengujian
Pembangunan
/ Pakej
Versi 4
Penggantian Framework
Feature Baru

1.0.0

1.1.0

1.1.1

1.1.2
1 . 1 . 2
Major
Minor
Patch
Pembetulan Ralat
Pembetulan Ralat
- Product release adalah product increment yang terdiri dari beberapa sprint di mana produk direka, dibangunkan, diuji dan ditempatkan.
- Product Icrement yang terdiri dari setiap sprint 1 hingga sprint 3 dan dari setiap sprint 4 hingga sprint 6 akan dilepaskan kepada pengguna sebagai product release.
Product Release
Panduan DevOps Sektor Awam - Muka Surat: 146

Pelepasan menggunakan Gitlab
- Gitlab akan mencipta "Git Tag" secara automatik apabila pelepasan dilakukan bagi menanda "release point" pada kod sumber
- Gitlab mengarkibkan ('archive') kod sumber secara automatik dan mengaitkannya dengan pelepasan yang dijana
- Gitlab menjana fail JSON ('release evidence') yang mengandungi keseluruhan maklumat berkaitan pelepasan bagi tujuan audit dan perbandingan dengan pelepasan yang lepas
Contoh CI/CD bagi Pelepasan
TYPE A
(Pengemaskinian Changelog dan Versi secara manual)
Langkah-langkah:
- Jana fail Changelog
- Jana fail VERSION (optional)
- Kemaskini gitlab-ci.yml
Contoh CI/CD bagi Pelepasan
TYPE B
(Penggunaan API Gitlab Changelog)
Langkah-langkah:
- Jana Project Access Token
- Jana CI/CD Variable bagi access token
- Kemaskini Gitlab CI/CD (Changelog API)
- Cipta Git Tag melalui gitlab (cth: 1.0.0)
Deploy Freeze
Your feedback matters


There are no secrets to success. It is the result of preparation, hard work, and learning from failure. - Colin Powell
THANK YOU
Gitlab Release (Pelepasan)
By Abdullah Fathi
Gitlab Release (Pelepasan)
- 300