uma breve introdução

Kubernetes

  1. Introdução Kubernetes
    • Containers
    • CFDN
  2. Fundamentos Kubernetes
    • Arquitetura
    • Componentes e diferenças
  3. Em prática (all-in-one)
    • Instalação
    • Comandos básicos
  4. Em prática (muilti-node)
    • Instalação
  5. AWS EC2 (multi-node)
    • Fechar um cluster

felipe f. rocha

Introdução

Kubernetes e containers

História

  1. Arquiteturas
    • Monolítica
      • Vertical
    • SOA
      • Horizontal
    • EDA
      • Assíncrona
  2. Computação em Núvem
  3. Gerência de container
    • Borg (batch)¹
    • Omega (schedulers)
    • K8s (open source)
  4. κυβερνήτης ou k8s

Container

  1. Isolamento
  2. Imagens
    • código
    • runtime
    • dependências
  3. Runtime
    • Multiplos containers
    • Único host
  4. Exemplo de Runtime
    • runC
    • Containerd
    • CRI-O

Orquestrador

  1. Unidade de Gerenciamento/ Controle
    • 1+ múltiplos nós (hosts)
      • Cluster
  2. Requisitos
    • Tolerância a falhas
    • Escalabilidade (por demanda)
    • Otimização de recursos
    • Descoberta automática
    • Acessibilidade
    • Atualizações e restauração sem interrupção
    • Política de acesso
 

CNCF

  1. Cloud Native Computing Foundation
  2. Graduated projects:
    • Kubernetes
    • Prometheus
    • Envoy
    • CoreDNS
    • containerd
    • Fluentd
  1. Incubating projects:
    • rkt and CRI-O
    • Linkerd
    • etcd
    • gRPC
    • CNI
    • Harbor
    • Helm
    • Rook and Vitess
    • Notary
    • TUF
    • NATS
    • Jaeger and OpenTracing
    • Open Policy Agent

Kubernetes...

"... é um sistema Open source para deploy,  escalabilidade, e gerenciamento automático de containers" - k8s site   (+/- traduzido)

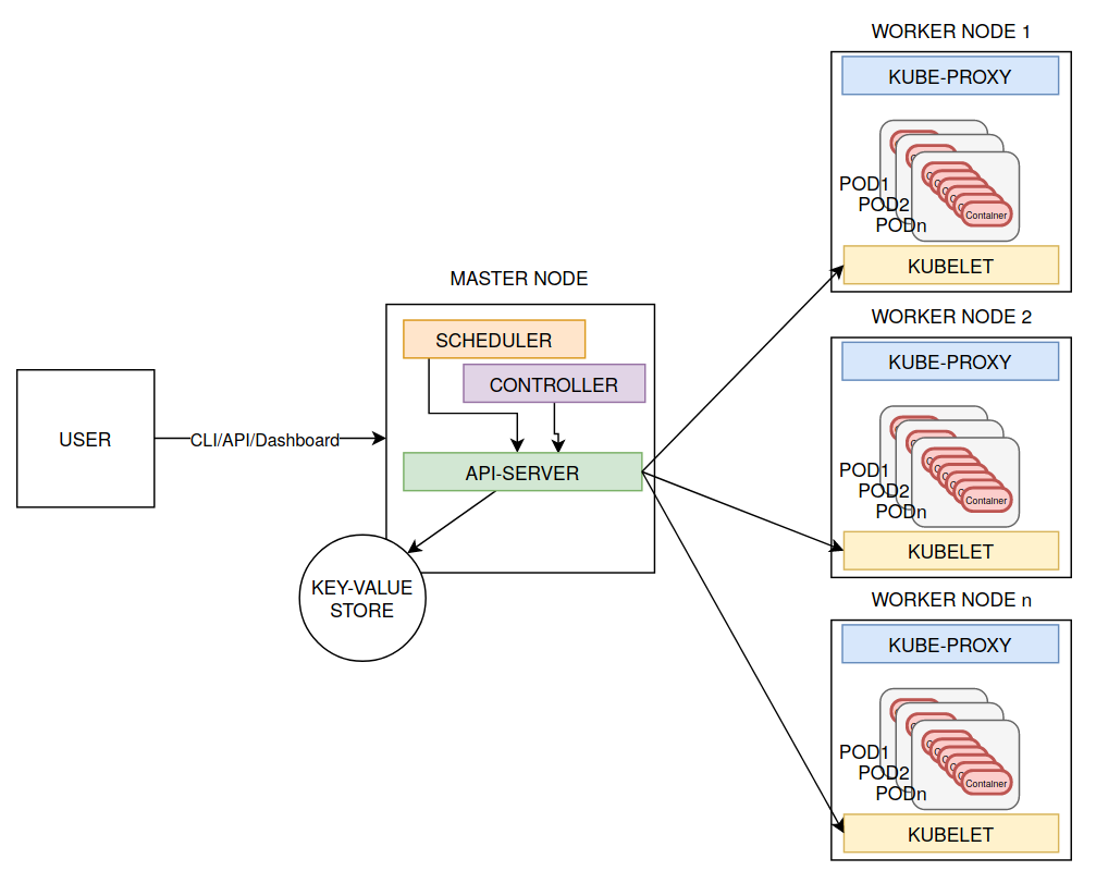
Arquitetura

  1. Master Node (HA, multi sync)
    • API-server
    • Scheduler
    • Controller
      • Kube
      • Cloud
  2. etcd (stacked/external state)
    • backup, snapshot, restore
    • algoritimo raft consensus²
  3. Worker Nodes
    • kube-proxy (external)
    • kubelet (api-server)
    • container runtime (pods)
    • Addons

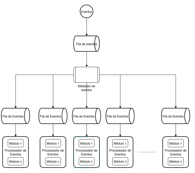
Desafio em rede

Kubernetes network

  1. Container - Container
    • intra pods
  2. Pod - Pod
    • inter pods
  3. Pod - Service
    • namespaces
    • cluster namespaces
  4. External - Service

Configurações

Organização de nós

  1. All-in-One-Node
  2. Sigle-Node etcd, Sigle-master, Multi-Worker
  3. Single-Node etcd, Multi-Master, Multi-worker
  4. Multi-Node etcd (HA), Multi-Master (HA), Multi-worker

Instalação

Distribuições e Integrações

  • Sistema Operacional
    • Distribuições Linux
      • systemd, journald
    • Microsoft (dev)
  • Aprendizado e teste:
    • minikube, kind, microk8s, docker desktop, minishift
      • Containers
      • On-premise VM
      • On-premise Bare Metal

Soluções

Tipos de soluções

  1. Hosted
    • EKS,
    • GKE
    •  AKS
  2. Turnkey Cloud 
    • EC2
    • GCE
  3. Turnkey On-premise
    • GKE On-Prem
    • IBM Cloud Private
    • OpenShift Container Platf.

Componentes

Objetos

  1. Estrutura básica comum
    • spec + status
  2. Tipo arquivo (json / yaml)
  3. Requisitos
    • apiVersion
    • kind
    • metadata
    • spec
  4. Gerenciamento
    • Comando imperativo
    • Config. obj imperativo
    • Config. obj declarativo
--
apiVersion: apps/v1 # for versions before 1.9.0 use apps/v1beta2
kind: Deployment
metadata:
  name: nginx-deployment
spec:
  selector:
    matchLabels:
      app: nginx
  replicas: 2 # tells deployment to run 2 pods matching the template
  template:
    metadata:
      labels:
        app: nginx
    spec:
      containers:
      - name: nginx
        image: nginx:1.14.2
        ports:
        - containerPort: 80
#!/bin/bash
kubectl create deployment nginx --image nginx 	# Imperative Command
kubectl create -f nginx.yaml 			# Imperative Config
kubectl apply -f configs/ 			# Declarative Config

Componentes

Objetos - Pod

  1. Container mais externo
  2. Menor objeto K8s
  3. Encapsula uma aplicação
  4. Unidade de deploy
  5. Tipos:
    • One-container-per-pod
    • Multi-container-per-pod
  6. Workloads (controller)
    • Deployment
    • StatefulSet
    • DeamonSet
--
apiVersion: v1
kind: Pod
metadata:
  name: configmap-pod
spec:
  containers:
    - name: test
      image: busybox
      volumeMounts:
        - name: config-vol
          mountPath: /etc/config
  volumes:
    - name: config-vol
      configMap:
        name: log-config
        items:
          - key: log_level
            path: log_level

Componentes

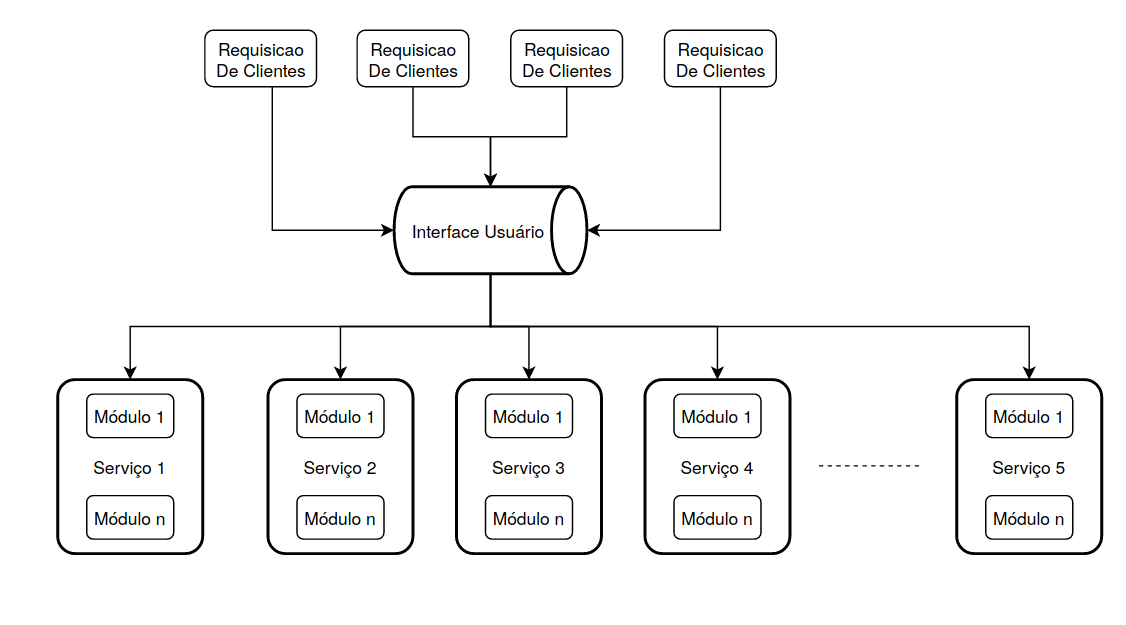
Objetos - Service

  1. Conjunto lógico de Pods
  2. Políticas de acesso
  3. Endpoints
  4. Load Balance
  5. Service Descovery
    1. Variáveis de ambiente
    2. add-on DNS
  6. Selector
    • targetPorts - names
--
apiVersion: v1
kind: Service
metadata:
  name: my-service
spec:
  selector:
    app: MyApp
  ports:
    - protocol: TCP
      port: 80
      targetPort: 9376

Componentes

Objetos - Controllers

  1. Loop
  2. Tipo:
    • Deployments
    • DaemonSet
    • StatefulSet
    • ReplicaSet
    • Job
---
apiVersion: apps/v1
kind: DaemonSet
metadata:
  name: fluentd-elasticsearch
  namespace: kube-system
  labels:
    k8s-app: fluentd-logging
spec:
  selector:
    matchLabels:
      name: fluentd-elasticsearch
  template:
    metadata:
      labels:
        name: fluentd-elasticsearch
    spec:
      tolerations:
      # this toleration is to have the daemonset runnable on master nodes
      # remove it if your masters can't run pods
      - key: node-role.kubernetes.io/master
        effect: NoSchedule
      containers:
      - name: fluentd-elasticsearch
        image: quay.io/fluentd_elasticsearch/fluentd:v2.5.2
        resources:
          limits:
            memory: 200Mi
          requests:
            cpu: 100m
            memory: 200Mi
        volumeMounts:
        - name: varlog
          mountPath: /var/log
        - name: varlibdockercontainers
          mountPath: /var/lib/docker/containers
          readOnly: true
      terminationGracePeriodSeconds: 30
      volumes:
      - name: varlog
        hostPath:
          path: /var/log
      - name: varlibdockercontainers
        hostPath:
          path: /var/lib/docker/containers
---
apiVersion: apps/v1
kind: Deployment
metadata:
  name: nginx-deployment
  labels:
    app: nginx
spec:
  replicas: 3
  selector:
    matchLabels:
      app: nginx
  template:
    metadata:
      labels:
        app: nginx
    spec:
      containers:
      - name: nginx
        image: nginx:1.14.2
        ports:
        - containerPort: 80

---
apiVersion: apps/v1
kind: ReplicaSet
metadata:
  name: frontend
  labels:
    app: guestbook
    tier: frontend
spec:
  # modify replicas according to your case
  replicas: 3
  selector:
    matchLabels:
      tier: frontend
  template:
    metadata:
      labels:
        tier: frontend
    spec:
      containers:
      - name: php-redis
        image: gcr.io/google_samples/gb-frontend:v3
---
apiVersion: batch/v1
kind: Job
metadata:
  name: pi
spec:
  template:
    spec:
      containers:
      - name: pi
        image: perl
        command: ["perl",  "-Mbignum=bpi", "-wle", "print bpi(2000)"]
      restartPolicy: Never
  backoffLimit: 4

Tools

k... toolbox

  1. kubectl
  2. kubeadmin
  3. kubespray
  4. kops
  5. kube-aws

Em prática

all-in-one & k8s cli

minikube

#!/bin/bash

# Type 2 Hiper visor (os hosted)
sudo bash -c 'echo "deb [arch=amd64] https://download.virtualbox.org/virtualbox/debian $(lsb_release -a | grep Codename | cut -d":" --field 2 | xargs) contrib" >> /etc/apt/sources.list'
wget -q https://www.virtualbox.org/download/oracle_vbox_2016.asc -O- | sudo apt-key add -
wget -q https://www.virtualbox.org/download/oracle_vbox.asc -O- | sudo apt-key add -
sudo apt-get update
sudo apt-get install virtualbox-6.1 -y

# Minikube

curl -Lo minikube https://storage.googleapis.com/minikube/releases/latest/minikube-linux-amd64 \
  && chmod +x minikube

sudo mkdir -p /usr/local/bin/
sudo install minikube /usr/local/bin/

minikube config set driver virtualbox \
  && minikube delete \
  && minikube start
  
# kubectl
curl -LO https://storage.googleapis.com/kubernetes-release/release/$(curl -s https://storage.googleapis.com/kubernetes-release/release/stable.txt)/bin/linux/amd64/kubectl && chmod +x kubectl && sudo mv kubectl /usr/local/bin/ 
kubectl config view

kind

#!/bin/bash

# Docker
curl -fsSL https://get.docker.com | bash -

# Kind

curl -Lo ./kind https://kind.sigs.k8s.io/dl/v0.8.1/kind-$(uname)-amd64
chmod +x ./kind
mv ./kind /usr/local/bin

Em prática

single-master multi-node  & k8s cli

microk8s

#!/bin/bash

# Snap
sudo apt install snapd

# Microk8s
sudo snap install microk8s --classic --channel=1.18/stable

# Segurança
sudo usermod -a -G microk8s $USER
sudo chown -f -R $USER ~/.kube

su - $USER

# Check status
microk8s start
microk8s status --wait-ready
microk8s stop

# Teste 
microk8s kubectl get nodes

kind

#!/bin/bash

# Docker
curl -fsSL https://get.docker.com | bash -

# Kind

curl -Lo ./kind https://kind.sigs.k8s.io/dl/v0.8.1/kind-$(uname)-amd64
chmod +x ./kind
mv ./kind /usr/local/bin

# seleciona e apaga todos os clusters
kind delete clusters $(kind get clusters)

# define uma arquivo de configuração para quantos nós no cluster e os tipos de nós
cat << EOF > kind-3nodes.yaml
kind: Cluster
apiVersion: kind.x-k8s.io/v1alpha4
nodes:
  - role: control-plane
  - role: worker
  - role: worker
EOF

# Cria cluster com base nas especificações acima
kind create cluster --name wslkindmultinodes --config ./kind-3nodes.yaml

# Valida a criação do cluster (lembrando que a configuração e instalação do kind esta na primeira sessão)
kubectl get nodes

Felipe F. Rocha

felipefonsecarocha@gmail.com

 

OBRIGADO!!!

Kubernetes, uma breve introdução

By Felipe Fonseca Rocha

Kubernetes, uma breve introdução

Este breve deck é sobre #Kubernetes, passando apenas os conceitos básicos e ferramentas para seu laborátorio pessoal. O foco apenas habilitar os interessados a começarem seus estudos com alguma noção. Também está associado a um repositório no Github com muito conteúdo para auxiliar esse estudo.

  • 918