Nós sabemos o que é Front-End?

web

Para você,

o que é Front-End?

 

O que ja ouviu falar sobre... ?

Um pouco de mim...

Curso WebDesigner MICROLINS

 

Curso Programação SENAC + MugArts

 

 

Facul, cursos e github

2014

 

2015

 

2016

 

2019

Algumas frases que já escutei e achava que era verdade no início

  • Quem desenvolve front-end não programa..
  • Front-end é só ficar mexendo com a chatice de CSS..
  • Javascript é uma linguagem ruim.. 
  • Desenvolvedor front-end só fica mexendo em botão e posicionamento.
  • HTML5, CSS3 e JS é facil demais, aprende em 1 dia ( ? )
  • Necessário ser bom no designer e saber usar photoshop/coreldraw/ilustrator
    • "Você não precisa ser designer, mas é ideal ter noções de diagramação, ser detalhista-perfeccionista e principalmente que saiba trabalhar muito próximo das pessoas que cuidam do design e experiência do usuário, explicando possíveis limitações técnicas e propondo melhorias durante o desenvolvimento."  - Felipe Fialho

Algumas frases que já escutei e achava que era verdade no início

Front-End no Google Trends (10 anos)

Globalmente:

Brasil:

A história do Front-End é a história da Web.

Fabio Akita

Em 2004, o surgimento Gmail foi muito importante para o desenvolvimento da Web.  Uma vez que ele substituiu um dos principais softwares desktop na época, o cliente de emails da microsoft.

 

Após isso, só vem aumentando e popularizando essas substituições (Google Docs)

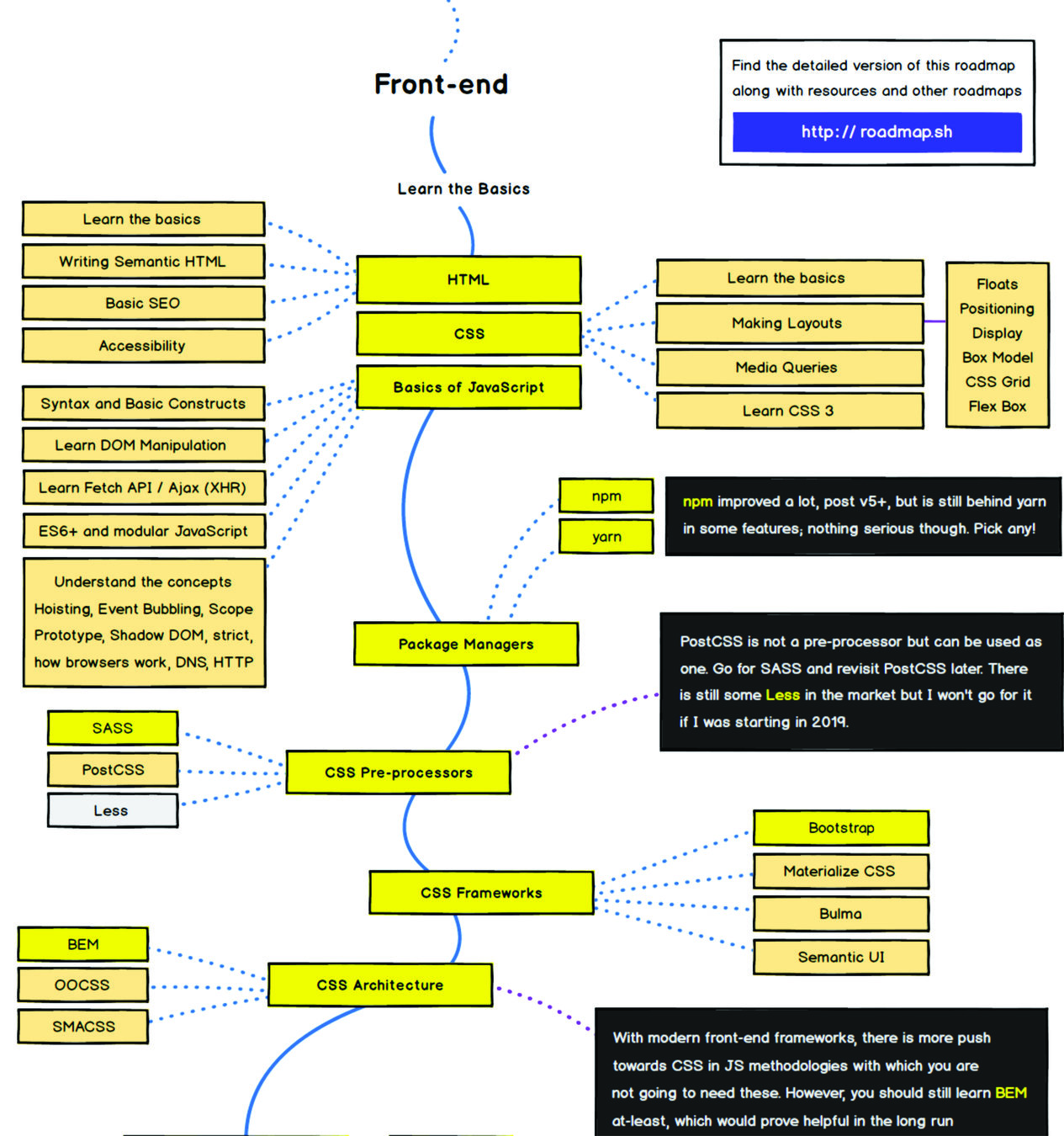
Roadmap Front-end

Alguns exemplos de projetos

Meu site pessoal antigo

Alguns exemplos de projetos

site CompPet, só HITML, CSS, e bibliotecas JS

Alguns exemplos de projetos

Meu blog pessoal desenvolvido com jekyll

Alguns exemplos de projetos

Quiz desenvolvido usando ReactJS

Alguns exemplos de projetos

Blog da T10 Lab, desenvolvido usando o framework/Gerador de páginas estáticas HUGO

Pessoalmente, tendo trabalhado com Jekyll e Gatsby, acho o HUGO o mais simples de aprender e fazer blog, além disso é o mais performático dos 3.

Alguns exemplos de projetos

Ferramenta interna da T10Lab usando o compiladorJS/Framework Svelte

Dos frameworks front-end, pessoalmente acredito que o svelte seja o mais fácil de aprender além de ser muito performático!

Alguns exemplos de projetos

Projeto utilizando Gulp + SASS

Indico demais para quem gosta de organizar css, e quer aprender uma ferramenta massa.

Alguns exemplos de projetos

Aplicaçãozinha para aprender a utilizar a API do github, utilizando VueJS

Quais são as preocupações da área de front-end ?

  • Estruturar projeto
    • Quais as bibliotecas vamos usar (formulário, animação, slider, gerenciar os estados dos componentes)
    • Como vai ser a estrutura de pastas
    • Como vamos estilizar e nomear as classes CSS
    • Vamos usar um framework CSS ou fazer 'na mão' ?

Foundation

Quais são as preocupações da área de front-end ?

  • A performance é importante?
  • Vamos ter que pensar em SEO ?
  • A segurança é importante?
  • Vamos ter que pensar em acessibilidade (sempre é bom)
  • Pensar na UX (Responsividade, heurísticas...)
  • Faz sentido transformar em uma PWA (Progressive web app)

Performance Web

  • Imagens compressadas;
  • Arquivos concatenados e minificados;
  • Gzip habilitado no servidor;
  • Coisas essenciais deixar inLine;
  • Tirar bibliotecas e arquivos desnecessarios;
  • ...

Mas relaxa, usa o LightHouse que é sucesso!

  Além disso, tem o gulp, webpack, parcel, e outras bibliotecas e ferramentas que auxiliam nesse processo!

Search Engine Optimization

  • Meta Tags bem feitas para todas as páginas;
  • Atributos alt em imagens;
  • Usar corretamente as tags HTML5;
  • Ter bons links no site para aumentar a reputação;
  • Ter boa performance e responsividade também ajuda o robôzim do google; 

Mas relaxa, usa o LightHouse e SiteChecker que é sucesso!

Esse não dá pra relaxar, tem que testar, pedir para uma equipe de fora testar.

Segurança na Web

  • Usar o HTTP + SSL = HTTPS;
  • Verificar todos os inputs de formulários para não permitir entrada de scripts ou comandos sql;
  • Se tiver sistema de login, sempre criptografar;
  • Se tiver cookies, também criptografar;
  • Ter um servidor robusto é fundamental, pra evitar ataques DDos  - muita requisição ferrando os recursos

Acessibilidade

  • Usar tipografia boa pra leitura;
  • Usar paleta de cores com bons contrastes;
  • Pensar nos leitores de tela para pessoas com deficiência visual (alt em imagens, html semantico);

Ferramentas que utilizo:

HTML Outline, Page Speed Insights, LightHouse

Progressive Web Apps

  • HTTPS
  • BOA PERFORMANCE
  • BOM SEO
  • BOA ACESSIBILIDADE
  • BOA SEGURANÇA
  • BOA UX
  • ARQUIVO MANIFESTO
  • CONFIGURAR SERVICE WORKER
  • Uber
  • Instagram
  • Jogos
  • Starbucks
  • Google Photos
  • ...

Progressive Web Apps

Mas e agora!? é muita coisaa!

Caaalma...

No Front-End o princípio de Pareto também é verdade!

O princípio de Pareto (também conhecido como regra do 80/20, lei dos poucos vitais ou princípio de escassez do fator) afirma que, para muitos eventos, aproximadamente 80% dos efeitos vêm de 20% das causas.

Além disso, o processo é incremental e nem todas as aplicações você vai precisar lidar com performance/seo/segurança

Roadmap legal

  1. Criar um site para sua tia usando HTML/CSS/JS
  2. Melhorar a semantica do HTML
  3. Otimizar as imagens
  4. Melhorar a forma como você nomeia as classes css (BEM, OOCSS)
  5. Entender como vai ser quando o projeto crescer
  6. Aprimorar em Javascript (ES6+)
  7. Escolher um Framework JS e CSS para aprender
  8. E assim vai...

Porque acho que o Front-End está se tornando irreconhecível?

O front end só vem crescendo e hoje, profissionais podem exercer diversas funções:

  • Criação de jogos na Web
  • Criação de animações com CSS3
  • Criação de sistemas
  • Criação de sites simples
  • Criação de aplicativos (PWAs)

O que você coloca no linkedin?

Se você gasta muito tempo estruturando o projeto, gosta de pensar na arquitetura e participar de todo o processo de desenvolvimento, pessoalmente acho que engenheiro front-end é um nome mais correto pra a função que você desempenha. Caso contrário se gostar mais de desenvolver o layout, você pode ser chamado de Desenvolvedor front-end, ou webdesigner..

Afinal, então como posso definir o front-end?

Wikipedia:

Desenvolvimento web front-end é a prática de converter dados em uma interface gráfica , através do uso de HTML, CSS e JavaScript, para que os usuários possam visualizar e interagir com esses dados.

Afinal, então como posso definir o front-end?

Felipe Fialho:

Desenvolvimento Front-end traduz em código toda experiência pensada pelo time de UX/UI. E experiência vai desde uma interface bonita, acessível e agradável de navegar, até um projeto performático, rápido no carregamento e que não acabe com a bateria ou rede de dados da pessoa que está acessando.

Afinal, então como posso definir o front-end?

Minha humilde definição:

Desenvolvimento Front-end é o processo de construção de uma interface para o usuário, idealmente levando em consideração: a performance, acessibilidade, segurança e boa experiência ao usuário.

No final..

Front end é gerar HTML, CSS e Javascript para os navegadores.

Mas existem muitas ferramentas que facilitam o processo:

  • HTML
    • (Pug, frontmatter, markdown)
  • CSS
    • (Less, Stylus, SASS) - (Frameworks css)
  • Javascript
    • (React, Svelte, Preact, Vue, Jquery...) - ( milhares de bibliotecas)

Pode me chamar quando quiser! =D

É isso

=)

Nós sabemos o que é front end?

By Fabrício Fernandes ZIliotti