Explained High Dimensional Structured Data Analysis Architecture
Presents: Jacobo G. González León
6th PDTA
Thesis advisors:
- PhD. Miguel Félix Mata Rivera
- PhD. Rolando Menchaca Méndez







Schedule
- Main approach
- Problem
- State-of-art
- Main goal
- Research methodology
- Preliminary results
- Conclusion and discussion


Data
Information
Task: objects segmentation

AI
process
"Think" as a computational process
Multidimensional data analysis
- Recopilamos datos (observables del entorno) con nuestros sensores
- Procesamos los datos para obtener información y reglas abstractas
- Almacenamos la información y las esas reglas abstractas
- Controlamos nuestras acciones en ese entorno
- Recordamos y usamos estas reglas cuando es necesario
La percepción del entorno como inspiración para la generación de conocimientos
¿Cómo percibimos el mundo?

Deducción
Inducción
Recolectar datos
Procesar datos
Controlar las acciones
Almacenar patrones
Recordar las reglas
Usar las reglas
Encontrar patrones
¿Cómo abstraemos nuestra percepción?

La percepción del entorno como inspiración para la generación de conocimientos
¿Cómo sistematizamos nuestra percepción?
Los datos como recurso artificial (digital):
- Valor de utilidad
- Información
- Valor de intercambio
- Producto
R: metodología de análisis de datos (multivariables)

La percepción del entorno como inspiración para la generación de conocimientos
¿Cómo modelamos "la percepción del entorno"?
Statistical learning
Machine learning
Deep learning

R: métodos y arquitecturas de aprendizaje automático

La percepción del entorno como inspiración para la generación de conocimientos
Problem detected:
How is the machine learning process?
State-of-art
Architectures and mechanisms



State-of-art

Research questions

¿cómo diseñar una arquitectura que pueda explicar el proceso de aprendizaje de manera general ? ¿cómo son las relaciones entre los datos, hiperparámetros, y métricas de evaluación?






Main goal
Diseñar una arquitectura que pueda explicar cómo son las relaciones entre los datos, hiperparámetros, y métricas de evaluación el proceso de aprendizaje de manera general.
Main goal



Métricas de evaluación (clasificación)
Métricas de evaluación (clustering)
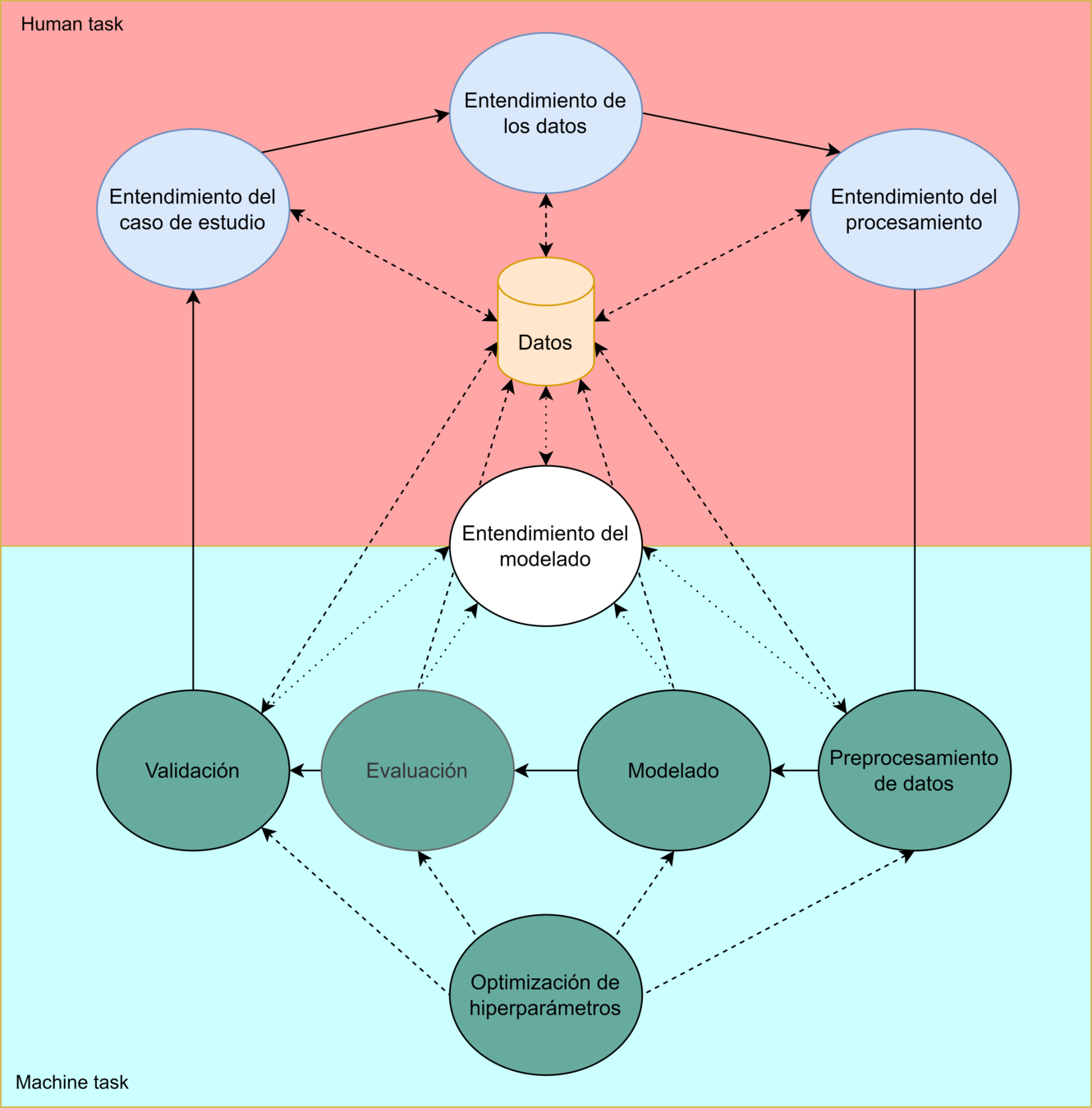
Research methodology


Conceptual architecture
Case study understanding

EDA with SOM




Case study understanding
Datos: Subsistema Epidemiológico y Estadístico de las Defunciones (SEED)




Case study understanding

Datos:
Lower Back Pain Symptoms Dataset

Architecture


Topographic error = 0.59375
Trainning EPOCHS = 12/100
BATCH_SIZE = 32
LEARNING_RATE = 0.01
Topographic error = 0.625
Trainning EPOCHS = 1/100
BATCH_SIZE = 32
LEARNING_RATE = 0.01
Conclusion y discusión
-
Explained high-dimensional structured data analysis architecture:
- Machine Learning
- Explainable AI
- Hyperparameter optimization
- Dimensionality reduction
- Research questions:
- ¿cómo diseñar una arquitectura que pueda explicar el proceso de aprendizaje de manera general ?
- ¿cómo son las relaciones entre los datos, hiperparámetros, y métricas de evaluación (clasificación y agrupación)?
Copy of Copy of deck
By Goa J
Copy of Copy of deck
- 117