“... un cambio en el clima que se atribuye directa o indirectamente a la actividad humana que altera la composición de la atmósfera global y que se suma a la variabilidad natural del clima observada durante períodos de tiempo comparables... ” (UNFCCC, 1992).
Cambio climático

Image reference: https://earthobservatory.nasa.gov/world-of-change/global-temperatures
-
Problema abierto: cambio climático
- Caso de estudio
- Estado del arte: enfoque aprendizaje reforzado profundo
- Metodología
Climate change and epilepsy: Insights from clinical and basic science studies
- Global warming
- Global health crisis
- Neurological diseases
- Need more data on possible climate-driven altered risks
The impact of climate change on the distribution of Sphyrna lewini in the tropical eastern Pacific
- Affects oceanographic patterns
- Biodiversity environmental suitability
Impact of climate change on health in Afghanistan amidst a humanitarian crisis
- Susceptibility to health conditions



- Problema abierto: cambio climático
- Caso de estudio
- Estado del arte: enfoque aprendizaje reforzado profundo
- Metodología
Temperature change ➔ Global Surface Temperature Change data



- Problema abierto: cambio climático
- Caso de estudio
- Estado del arte: enfoque aprendizaje reforzado profundo
- Metodología
Area + Year ➔ Food & Agriculture data
- Demographics
- Inputs Hunger and food insecurity
- Food availability
- Food access
- Food utilization
- Land Economic and political stability
- Production Emissions


- Problema abierto: cambio climático
- Caso de estudio
- Estado del arte: enfoque aprendizaje reforzado profundo
- Metodología
Motivación → Objetivo general
Mostrar el fenómeno mundial del cambio climático de los países a través del tiempo utilizando características relacionadas a la agricultura y la producción alimenticia.
- Problema abierto: cambio climático
- Caso de estudio
-
Estado del arte: enfoque aprendizaje automático profundo
- Metodología
¿cuál es el estado actual del enfoque propuesto: análisis de datos con aprendizaje automático profundo para datos tabulares?
| ID | Arquitectura | Datos | Resultados |
|---|---|---|---|
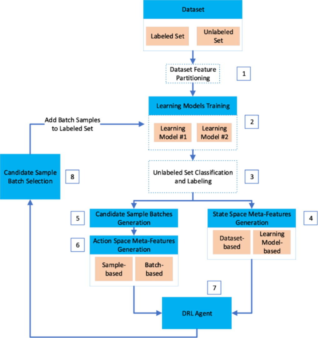
| 1 | A deep reinforcement learning-based co-training approach |
32 datasets | Semi-supervised learning |
| 2 | [CNN bootleneck + tabular data] | 3D neuroimage data and tabular information | Dynamic Affine Feature Map Transform (DAFT) |
| 3, 4 | GAN | Adult, Census | Synthesizing tabular datasets |



- Problema abierto: cambio climático
- Caso de estudio
-
Estado del arte: enfoque aprendizaje automático profundo
- Metodología
¿cuál es el estado actual del enfoque propuesto: análisis de datos con aprendizaje automático profundo para datos tabulares de cambio climático?
| ID | Arquitectura | Datos | Resultados |
|---|---|---|---|
| 6 | CNN and MLP * hyperparameters optimization |
Wildfire susceptibility maps | Spatial prediction of global wildfire susceptibility |
| 7 | 4 ML algorithms (RF, XGBoost, Logistic, k-star) | 132 storm surge disasters (China) | Estimating storm surge disaster loss |
| 8 | 4 ML algorithms (Bayesian Linear Regression (BLR), Boosted Decision Tree Regression (BDTR), Decision Forest Regression (DFR) and Neural Network Regression (NNR)) | Rainfall data (Malasya) | Forecasting rainfall |



- Problema abierto: cambio climático
- Caso de estudio
-
Estado del arte: enfoque aprendizaje reforzado profundo
- Metodología
¿cuál es el estado actual del enfoque propuesto: análisis de datos con aprendizaje automático para datos tabulares de cambio climático con caracteristicas de agricultura y la producción alimenticia?
| ID | Arquitectura | Datos | Resultados |
|---|---|---|---|
| 9 | RF, XGBoost, MLP, LSTM | Climate model simulations (CESM) | Seasonal cluster prediction |
| 10 | ANN, CNN, DNN, RNN, LSTM, MLP, R-CNN | National Agricultural Statistics Service Information (USDA NASS) | Crop yield prediction (2019) |
| 11 | ArcGIS Server | Spatial data and attribute data | Crop pest and disease monitoring and ocurrence forecasting |



- Problema abierto: cambio climático
- Caso de estudio
- Estado del arte: enfoque aprendizaje reforzado profundo
- Metodología
- Crear un VSM de las características de agricultura para cada país y año
- Proyectar el VSM con la variable de interés y (cambio climático)
- Buscar relaciones entre las características de agricultura y cambio climático

Caso de estudio: cambio climático.
Tesis: encontrar relaciones entre características (indicadores agrícolas) y el cambio de temperatura de los países.
Metodología de investigación: análisis de datos estructurados mixtos multivariados de alta dimensionalidad con un enfoque de aprendizaje automático.
Objetivo principal: encontrar relaciones entre características explicativas (X) y una variable explicada (y).

Hipótesis
Model
Data
«La ciencia (ἐπιστήμη) es un juicio verdadero acompañado de razón (λόγος).» Platón, Teeteto, 202, b-c
Tesis: encontrar relaciones entre características (indicadores agrícolas) y el cambio de temperatura de los países.
Tesis: encontrar relaciones entre características (indicadores agrícolas) y el cambio de temperatura de los países.
¿Cómo son estas relaciones?
¿Dónde viven estas características? →relaciones




Modelos en el VSM (Vector Space Model)



Metodología y Recursos
Datos

FAOSTAT Temperature Change
FAOSTAT 69 Indicators

Metodología y Recursos
Datos
FAOSTAT 12 Indicators





Resultados preeliminares:
Preprocesamiento de datos numéricos





Resultados preeliminares:
Preprocesamiento de datos categóricos


Top 5 países:
'china', 'mexico', 'turkey', 'spain', 'morocco',
Top 5 actividades económicas:
'production', 'yield', 'area harvested', 'producing animals/slaughtere', 'stocks',
Top 5 productos:
'eggs hen in shell', 'meat poultry', 'vegetables primary', 'eggs primary, 'meat chicken',
Metodología de investigación:
análisis de datos estructurados mixtos multivariados de alta dimensionalidad con un enfoque de aprendizaje automático



Representación vectorial:
- preprocessed data, dimensionalidad alta
- embeddings, dimensionalidad reducida
1
2
3
¿Cómo obtener esta representación reducida?




Flujo del procesamiento
(end-to-end pipeline)
Metodología de investigación:
análisis de datos estructurados mixtos multivariados de alta dimensionalidad con un enfoque de aprendizaje automático


Metodología de investigación:
análisis de datos estructurados mixtos multivariados de alta dimensionalidad con un enfoque de aprendizaje automático



VSM



98 dimension
32 dimension

VSM

98 dimension
32 dimension



VSM

98 dimension






Afinidad por similaridad
VSM

32 dimensiones
Afinidad por region y sub_region







32 dimensiones
Afinidad por region y sub_region



Referéndum sobre el proyecto para una Colectividad[editar]
El 1 de diciembre de 1999 se firmó la "Declaración de Basse-Terre". Los presidentes regionales de las ADF propusieron al Presidente de la República y al Gobierno una modificación legislativa o incluso constitucional destinada a crear un nuevo estatuto de Región de Ultramar con un régimen fiscal y social especial para Guadalupe, Guayana y Martinica, en el marco de la República Francesa, por una parte, y de la Unión Europea, por otra (artículo 299-2 del Tratado de Ámsterdam).
La igualdad de derechos sociales en los territorios de ultramar tardó en llegar. Por ejemplo, los guadalupeños no percibieron el salario mínimo y la prestación de ingresos mínimos (RMI) en la Francia metropolitana hasta 1996 y 2002.
https://es.wikipedia.org/wiki/Guadalupe_(Francia)


FAOSTAT Temperature Change







FAOSTAT Temperature Change






| ID | Paper | Link |
|---|---|---|
| 1 | ReCom: A deep reinforcement learning approach for semi-supervised tabular data labeling | https://www.sciencedirect.com/science/article/abs/pii/S0020025521012974 |
| 2 | DAFT: A universal module to interweave tabular data and 3D images in CNNs | https://www.sciencedirect.com/science/article/pii/S1053811922006218#fig0001 |
| 3 | Improving GAN with inverse cumulative distribution function for tabular data synthesis | https://www.sciencedirect.com/science/article/abs/pii/S0925231221008614 |
| 4 | Bi-discriminator GAN for tabular data synthesis | https://www.sciencedirect.com/science/article/abs/pii/S0167865522001830 |
| 5 | Missing value estimation using clustering and deep learning within multiple imputation framework | https://www.sciencedirect.com/science/article/abs/pii/S0950705122004695 |
| 6 | Deep neural networks for global wildfire susceptibility modelling | https://www.sciencedirect.com/science/article/pii/S1470160X21004003#s0080 |
| 7 | Estimating the grade of storm surge disaster loss in coastal areas of China via machine learning algorithms | https://www.sciencedirect.com/science/article/pii/S1470160X22000012 |
| 8 | Rainfall forecasting model using machine learning methods: Case study Terengganu, Malaysia | https://www.sciencedirect.com/science/article/pii/S2090447920302069 |
| 9 | Training machine learning models on climate model output yields skillful interpretable seasonal precipitation forecasts | https://www.nature.com/articles/s43247-021-00225-4 |
| 10 | Deep learning for crop yield prediction: a systematic literature review | https://www.tandfonline.com/doi/full/10.1080/01140671.2022.2032213 |
| 11 | Automatic System for Crop Pest and Disease Dynamic Monitoring and Early Forecasting | https://ieeexplore.ieee.org/stamp/stamp.jsp?arnumber=9153907 |
deck
By Goa J
deck
- 84