The World Of DevOps

Hatem Ben T  yeb

Site Reliability Engineer @ CyberDivision Sousse

linkedin.com/in/hatembentayeb/

facebook.com/htayeb2

Opensource, Automation Enthusiast, Self-learning

Articles :

  1. https://dev.to/hatembentayeb
  2. https://medium.com/@hatemtayeb2
  3. https://hatembentayeb.hashnode.dev/

Plan

  1. Introduction
  2. Devops Sub-Paths
  3. Configuration as code 
  4. Infrastructure as code
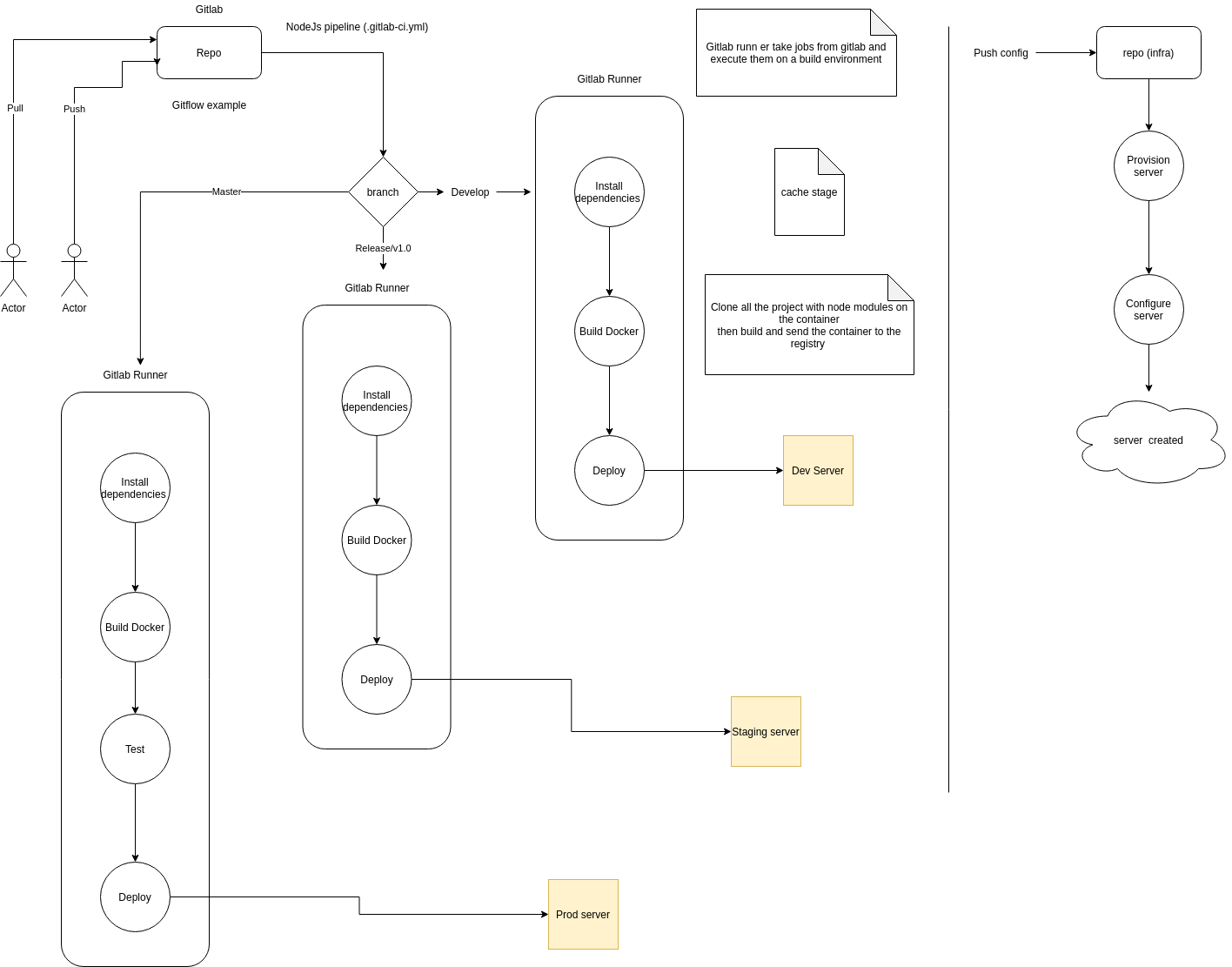
  5. GitOps
  6. Monitoring
  7. Deployment
  8. Q/A

Dev

Ops

Introduction

DevOps is the practice of operations and development engineers participating together in the entire service lifecycle, from design through the development process to production support. "The agile admin"

DevOps Sub-Paths

Configuration As Code

Is a set of processes and practices that will save you time, increase your flexibility, and improve your system uptime

Ansible Playbooks

Infrastructure As Code

Is the management of infrastructure (networks, virtual machines, load balancers, and connection topology) in a descriptive model.

GitOps

Requires us to describe and observe systems with declarative specifications that eventually form the basis of continuous everything

Monitoring

Getting a global visibility of your server including :

  1. Running Containers
  2. Containers CPU
  3. Containers RAM 
  4. Containers I/O 

Tools: Prometheus,docker,cAdvisor,Grafana

Deployment

  1. Developement
  2. Staging
  3. Production

Q/A

INTRODUCTION TO DEVOPS

By hatem ben tayeb

INTRODUCTION TO DEVOPS

  • 1,081