Recomendação de Experimentos e Quasi-Experimentos
Controlados para Linha de Produto de Software
HENRIQUE VIGNANDO
-
Fundamentação teórica
-
LPS, Experimentos em ES, Ontologia, SR
-
-
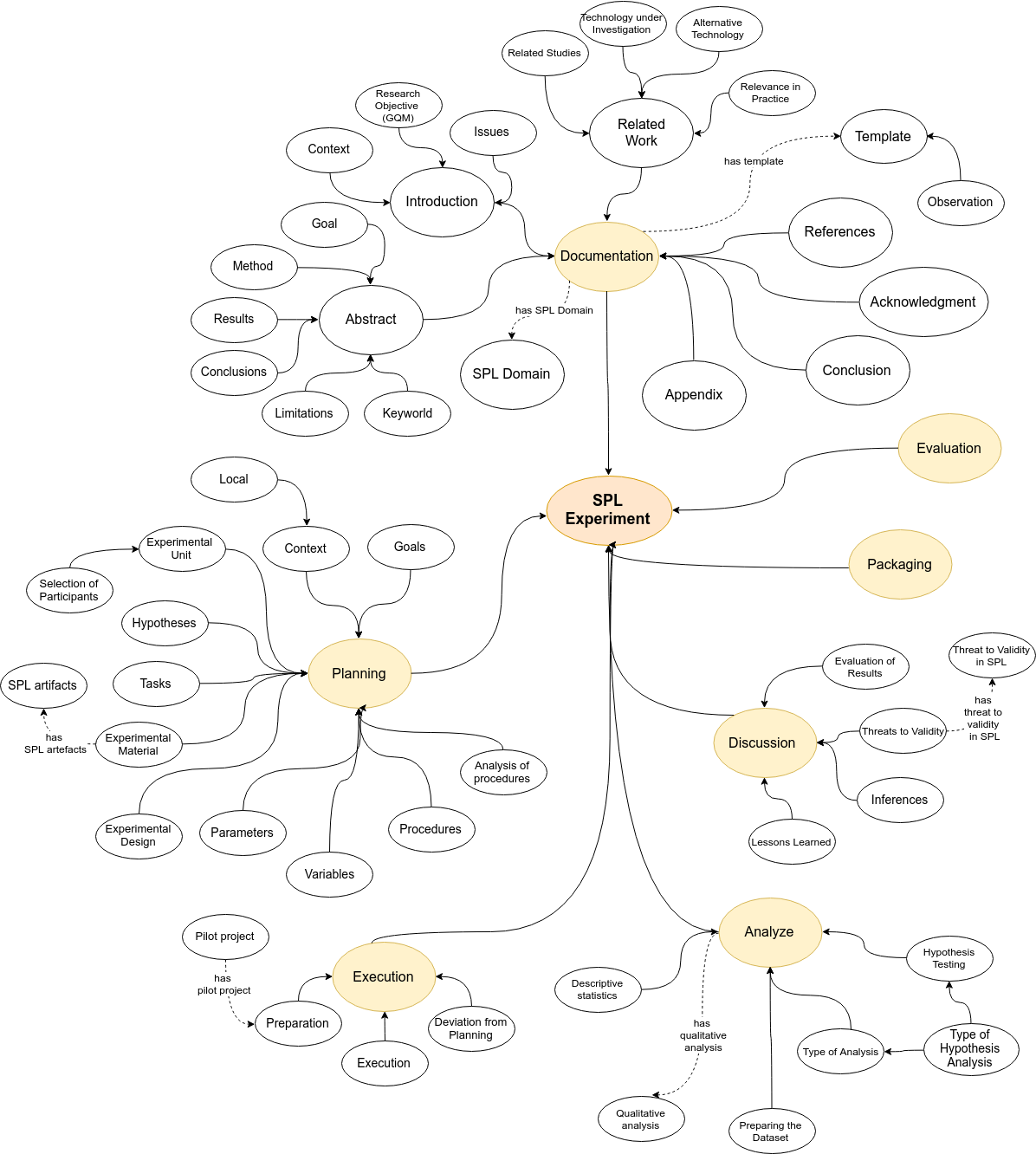
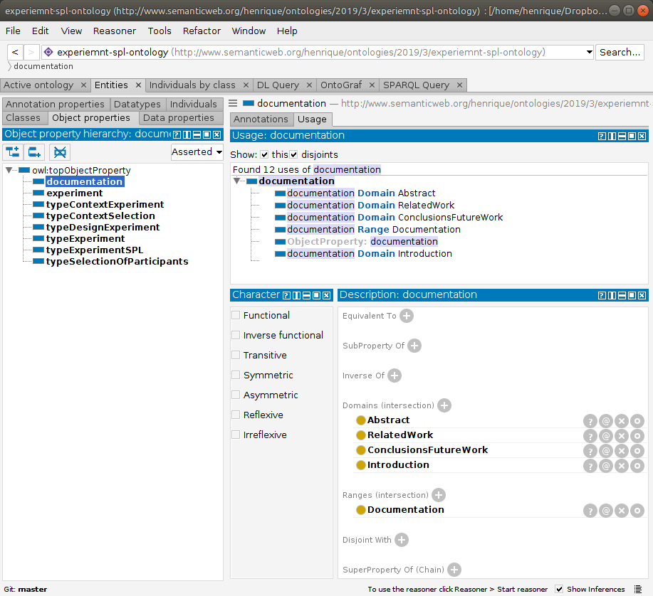
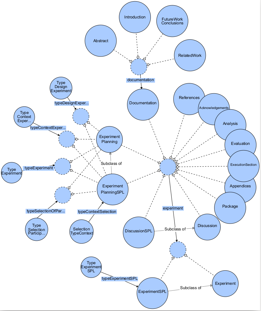
Concepção da SMartyOntology
-
Avaliação da SMartyOntology
-
Sistema de Recomendação (RecSySMarty)
-
Avaliação do RecSySMarty
-
Conclusão
Agenda
-
Linha de Produto de Software
-
Experimentos e Quasi -Experimento em Engenharia de Software
-
Qualidade de Experimentos em Engenharia de Software
-
Ontologia
-
Sistema de Recomendação
-
Modelos de Sistemas de Recomendação Tradicional
-
Modelos de Sistema de Recomendação para Engenharia de Software
-
-
Trabalhos Relacionados
Fundamentação teórica
- Prototipagem da ontologia por meio de grafos
- Clusterização do modelo conceitual do trabalho da Viviane
- Criação do diagrama de classe para representar a modelagem
- Criação do projeto de ontologia usando o Protegé
- Criação da proposta de ontologia, se baseando modelo prototipado e diagramado, dentro do projeto do Protegé
- Criação das entidade (classes/subclasses)
- Criação das propriedades de objetos (relacionamentos) - relações ternária
- Criação da propriedades dos dados (atributos)
- Input de indivíduos na ontologia proposta
- Input manual inviável
- Criação do script de input (ETL) usando Jupyter, Pandas e OwlReady2 do Python
Concepção da SMartyOntology

1
2


3

4



4



5

- Avaliação shallow do projeto de ontologia
- Avaliação catalogando 42 pitfall com OOPS!
- Os pitfall estão divididos em critica, importante e pequeno
Avaliação da SMartyOntology

- Avaliação por especialistas com base nos critérios da tese:
Avaliação da SMartyOntology
Ontology Evaluation - Denny Vrandečić
- Precisão;
- Adaptabilidade;
- Clareza;
- Completude;
- Eficiência computacional;
- Concisão;
- Consistência;
- Aptidão Organizacional
- Preparar um questionário, enviar para especialistas e realizar analise qualitativa dos resultados
- Avaliação por especialistas com base nos critérios da tese:
Avaliação da SMartyOntology
Ontology Evaluation - Denny Vrandečić
- Precisão;
- Adaptabilidade;
- Clareza;
- Completude;
- Eficiência computacional;
- Concisão;
- Consistência;
- Aptidão Organizacional
- Preparar um questionário, enviar para especialistas e realizar analise qualitativa dos resultados
- Criar modelo de recomendação com soluções hibridas, por exemplo
- Principio inicial, calcular a similaridades dos artigos (itens)
- Filtragem baseada em conteúdo + filtragem colaborativa por rate implícito + redes neurais.
Sistema de Recomendação (RecSySMarty)

- Foi mapeado pelo livro RSSE de Robillard et al. 16 dimensões para avaliar um sistema de recomendação
Avaliação do RecSySMarty
- Corretude
- Cobertura
- Diversidade
- Confiança do SR Confiável
- Novidade
- Acaso
- Utilidade
- Risco
- Robustez
- Usabilidade
- Taxa de Aprendizagem Preferência do usuário
- Escalabilidade
- Estabilidade
- Privacidade
Avaliação do RecSySMarty

Conclusão
Os principais objetivos deste trabalho, estão relacionados a apresentar um modelo de ontologia para representação do conhecimento em experimentos para LPS, e propor um sistema de recomendação que, possa gerar processos e diretrizes para realização de experimentos em LPS.
Para este resultado está sendo realizado um estudo aprofundado nos conceitos de Sistemas de Recomendação em ES e modelos de Ontologias para representação dos dados levantados sobre a qualidade dos experimentos em LPS, encontrados no trabalho do grupo.
pitch-pesquisa-UEM
By Henrique Vignando
pitch-pesquisa-UEM
- 53