

Tristeza e alegria na vida das girafas
de Tiago Rodrigues
"Tristeza e alegria na vida das girafas" é a história duma menina de 9 anos que atravessa a cidade de Lisboa em busca da única pessoa que pode ajudá-la: o primeiro ministro Pedro Passos Coelho.
negative moduli
on Estonian ID-card
"just estonishing"
RSA public key
For the purposes of this document, an RSA public key consists of two components:
n - the RSA modulus, a positive integer
e - the RSA public exponent, a positive integer
https://www.ietf.org/rfc/rfc3447.txt
ID-card is a mandatory identity document for citizens of Estonia. In addition to regular identification of a person, an ID-card can also be used for establishing one's identity in electronic environment and for giving one's digital signature. Within the European Union, an ID-card can be used by the citizens of Estonia as a travel document.
https://www.politsei.ee/en/teenused/isikut-toendavad-dokumendid/
https://en.wikipedia.org/wiki/Estonian_ID_card
https://www.riigiteataja.ee/en/eli/511042016001/consolide#para9b4
Identity Documents Act
The issuer of the document shall issue a certificate that enables digital identification and a certificate that enables digital signing that are entered in a document.
The certificate that enables digital identification and the certificate that enables digital signing are connected to the personal data of the holder of the certificate and are publicly verifiable through the personal identification code.
The issuer of a document may, on the basis of a contract, transfer the technological creation of the certificate that enables digital signing entered in a document, to a service provider competent therein.
January 28, 2002
The first ID-cards issued to citizens
October 2005
Estonia became the first country to offer Internet voting
March 2015
Parliamentary Elections, Internet voting accounted for 30,5 percent of the votes cast.
[2005,2006...2016]
98% of banking transactions are conducted via the internet
https://idcredit.olerex.ee
Olerexi eraisiku krediitkaart on ID-kaardi põhine kuumaksu- ja intressivaba maksevahend.
Кредитная карточка частного клиента Olerex – это базирующееся на использовании ID-карты платежное средство без ежемесячной платы и процентной ставки.
Credit card Olerex private customer - it is based on the use of the ID-card payment means no monthly fees and interest rates .
Today We Have
1 269 241 Active Cards
~700K Electronic Users
290 400 771 Digital Signatures
443 843 413 Strong Authentications
Statistics from http://id.ee
Steps to reproduce the problem:
1. Chrome 46
2. Estonian ID-card 3.5 version
3. Try to authenticate to web site
4. Authentication fails: certificate selection dialog is displayed but after that it fails without pin entry with error ERR_SSL_PROTOCOL_ERROR
https://bugs.chromium.org/p/chromium/issues/detail?id=532048
Sep 15, 2015
Aargh. Supporting incorrect encodings of things would likely mean bleeding this tolerance of broken things all the way into very low-level function RSAPublicKey parsing function. That's kind of ugly.
The other Estonian ID card bug was not in such a low-level function.
It is far from nice, indeed. Answers to your questions:
>Which Estonian ID cards are broken like this?
actually it is not a “broken card”, it is the certificate(s) on the card
>Is it all of them or just ones from a particular vendor or time period?
the ones issued from Sep 2014 till yesterday
>Are at least the new ones going forward functional?
yes
> What's the lifetime of one?
5 years
...
Work around broken Estonian smart cards. Again.
...
Sep 17, 2015
6 months seems like a realistic target.
Sep 22, 2015
https://bugs.chromium.org/p/chromium/issues/detail?id=534766
Steps to reproduce the problem:
1. Chrome 46
2. Estonian ID-card
3. Try to authenticate to web site
4. Authentication fails: certificate selection dialog is displayed but after that it fails without pin entry with error ERR_SSL_PROTOCOL_ERROR
5. Boringssl internal error is BAD_ENCODING.
...
Sorry TPMs, there's another one of these. :-( Apparently Estonian IDs managed to screw something else up too, so we have to work around this bug as well. And, of course, it was only reported the day after I'd already merged the other workaround.
shit hits the fan
http://www.ohtuleht.ee/696298/sajad-tuhanded-uued-kuid-vigased-id-kaardid-vajavad-parandust
http://tehnika.postimees.ee/3342861/eestis-on-kaibel-sadu-tuhandeid-tarkvaraveaga-id-kaarte
https://cybersec.ee/2015/09/25/hundred-thousand-id-card-certificates-issued-with-invalid-public-key-encoding/
+
#eResidency
(Country as a service: Estonia’s new model)
&
Sept 1, 2015
wrong user e-mail in certificate
https://sk.ee/uudised/neljal-tuhandel-dokumendil-tuleb-uuendada-eestiee-meiliaadressi/
Dec 8, 2000
https://github.com/openssl/openssl/blob/a7e974c7be90e2c9673e2ce6215a70f734eb8ad4/crypto/asn1/x_bignum.c#L66
/*
Custom primitive type for BIGNUM handling. This reads in an ASN1_INTEGER as a BIGNUM directly. Currently it ignores the sign which isn't a problem since all BIGNUMs used are non negative and anything that looks negative is normally due to an encoding error.
*/
Jul 10, 2012
https://joinup.ec.europa.eu/svn/mocca/trunk/smcc/src/main/java/at/gv/egiz/smcc/EstEIDCard.java
/* This class implements support for EstEID card v1.0, v1.1 and v3.0. Note that signatures created with c3.0 cards cannot be verified by MOA-SP due to wrong encoding of the signer certificate (public key modulus is negative) */
so we had:
shit in the fan
nearly half of a population
and 6 months to fix
+ sha1 deprecation
bikeshedding
&
STEHAUFKREISEL



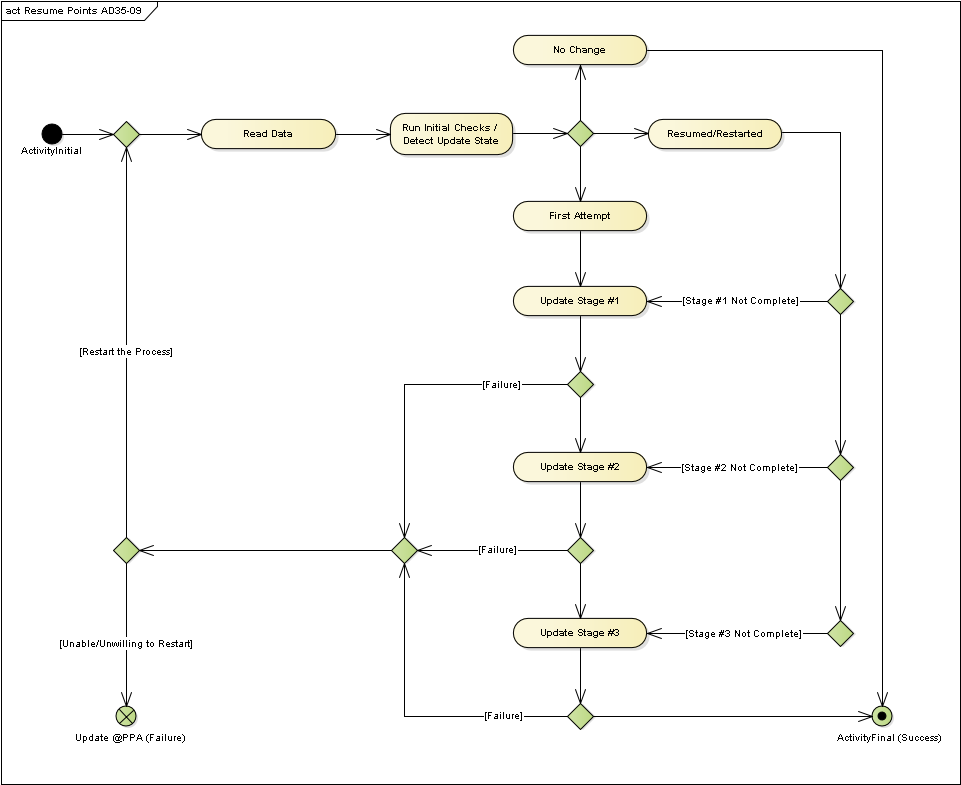
Constraints
We just can't afford to replace the cards
Remote Execution
Simple enough for a dumbuser to complete from home
Fail Safe
Resumable in every stage of the way

Fallback
For challenged cards and persons
Limitations
Technical
Two Generations
Gen2 updating/replacing certificates
Gen3 replacing everything
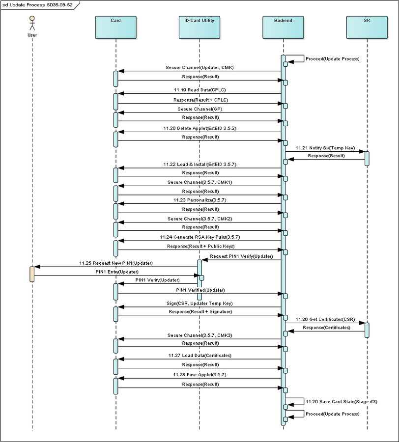
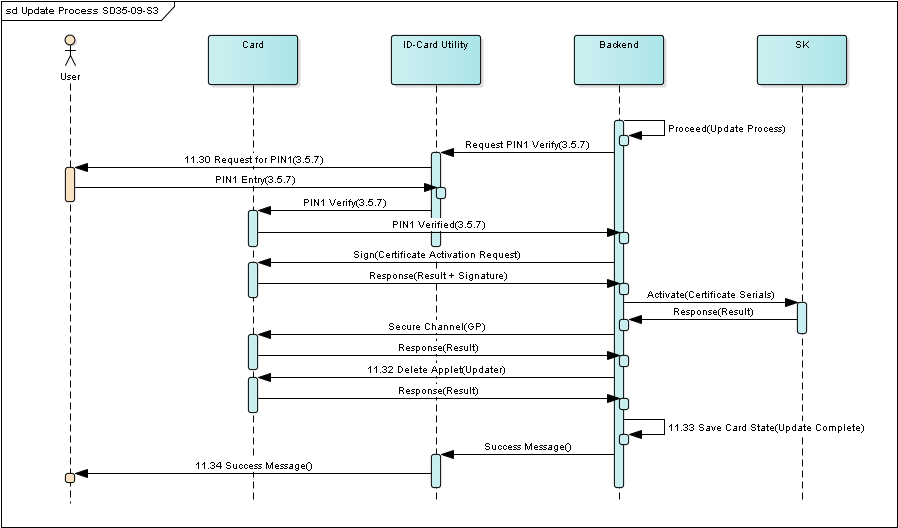
Secure Connection
GlobalPlatform
Using the middlware as the proxy
Updating Certificates
for Gen2 is easy; we've done it before, sort of ..
Replacing the Applet
on Gen3 - no one has done anything like this before
... in the real world




Challenges
Security
PIN Codes
We cannot extract the keys nor PINs
from the original applet
Personal Data Integrity
Everything on card will be replaced
Attack Models
What if I get a card with just PIN1?
Solution
A bit more technical
a) build a platform
b) build a point solution
Establish link
https://github.com/martinpaljak/apdu4j
Talk to application
https://github.com/martinpaljak/esteidhacker
Global Platform
https://github.com/martinpaljak/GlobalPlatformPro
Sounds like Fun?
negative moduli
By Hillar Aarelaid
negative moduli
- 1,969