NutriData
Universidade Federal de Sergipe
Curso de Sistemas de Informação
Disciplina de Engenharia de Software II
Observatório de Segurança Alimentar e Nutricional do Estado de Sergipe
Profa. Dra. Adicinéia A. de Oliveira
2018/2
Mayara Machado
Igor Gonçalves
Roteiro da apresentação
- Introdução e contextualização.
- Objetivos do sistema.
- Histórias dos usuários.
- RF e RNF.
- Diagramas.
- Demonstração do sistema.
- Conclusões.
Contextualização
O observatório

O que é?
Um observatório é um dispositivo com o intuito de observar a evolução de algum acontecimento, fenômeno, ou tema ao longo do tempo e nos diferentes locais onde ele pode acontecer e onde podemos desenvolver um acompanhamento analítico.
Como?
É preciso que haja a determinação de um objetivo a ser estudado, transcrevê-lo em problemática, definição de indicadores com os quais se podem analisá-los mas que para isso necessitam ser fundamentados em dados coletados para que possam ser sintetizados.
OSANES
Observatório de Segurança Alimentar e Nutricional no estado de Sergipe
Text
Grupo de pesquisa vinculado ao Departamento de Nutrição, para a criação de um observatório com o objetivo de facilitar o acesso a informações essenciais para o planejamento, discussão e acompanhamento de políticas públicas ligadas à segurança alimentar e nutricional no estado.
Sistema com objetivo de facilitar o processo de gerenciamento de informações a respeito da segurança alimentar no Estado, assim como o acesso público a esses dados.

Requisitos
funcionais
| RF001 | Manter registro de fontes de dados |
|---|---|
| RF002 | Importar dados |
| RF003 | Manter registro de localidade |
| RF004 | Manter registro de desagregador |
| RF005 | Manter indicador |
| RF006 | Gerar gráfico |
| RF007 | Criar visualização |
Requisitos
Não funcionais
| RNF001 | Facilidade de encontrar informação |
|---|---|
| RNF002 | Disponibilidade de informação |
| RNF003 | Confiabilidade das informações |
| RNF004 | Padronização do arquivo de inserção |
| RNF005 | Disponibilidade online |
| RNF006 | Importação de dados no formato .xls, .json |
| RNF007 | Linguagem de programação - python |
| RNF008 | Base de dados MongoDB |
| RNF009 | Sistema Operacional Linux - Ubuntu |
Diagramas
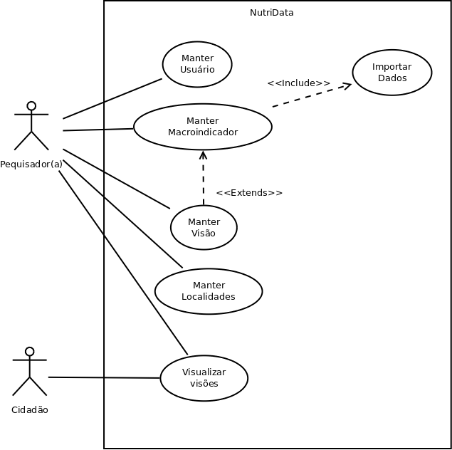
Casos de Uso

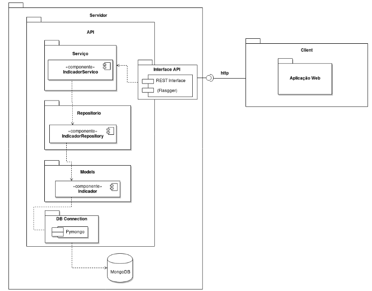
Diagrama de Arquitetura

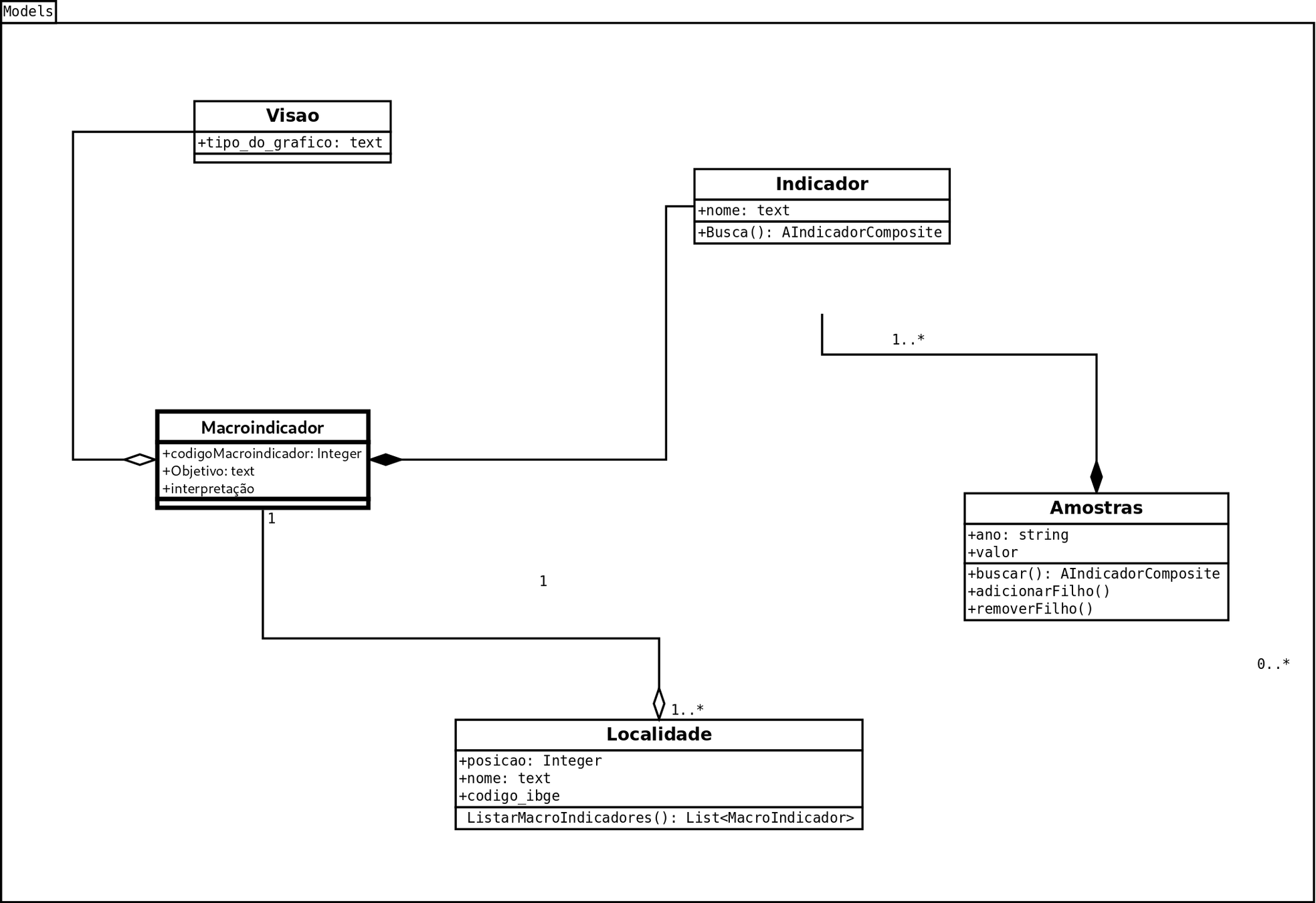
Diagrama de Classes de projeto

Diagrama de Classes de projeto

Diagrama de Classes de projeto

O Sistema




Ferramenta de teste




Conclusão
Referencias
-
Sommerville, I. Engenharia de Software - 8ª Edição 2007
- Pressman, R. Software Engineering: A Practitioner’s Approach. Makron Books, 2009.
- PEP-8, Tradução da comunidade, disponível em: <https://wiki.python.org.br/GuiaDeEstilo>
- Flask, Flask microframework, disponível em: <http://flask.pocoo.org/ >
- https://www.digitalocean.com/community/tutorials/how-to-serve-flask-applications-with-gunicorn-and-nginx-on-ubuntu-18-04
- https://docs.mongodb.com/manual/tutorial/backup-and-restore-tools/
Nutridata - Apresentação 2
By Igor Gonçalves
Nutridata - Apresentação 2
- 297