Git
Github
marvelous tool but i often use it in stupid way
by watermelon
Self_intro
root@watermelon
---------------
Name:watermelon_chou
Age:16
Class:221
Title:副社長&學術
Location:Banqiao
Interest:Self-study NNWWMMMWWNWWMMMWWNWWMMMWWNWWMMMWWNWWMMMWWNWWMMMWWNWWMMMWWNWWMMMWWNWWMMMWWNWWMMMWWNWWMMMWWNWWMMMWWNWWMMMMWWNWWMMMWWNWWMMMWWNWWMMMWWNWWMMMWNNNWMMWWWNWWMMMWWNWWMMMWWNWWMMMWWWWWMMMWWNWWMMMWWNWWMMMWNNWWMMM
WWWWWWWWWWWWWWWWWWWWWWWWWWWWWWWWWWWWWWWWWWWWWWWWWWWWWWWWWWWWWWWWWWWWWWWWWWWWWWWWWWWWWWWWWWWWWWWWWWWWWWWWWWWWWWWWWWWWWWWWWWWWWWWWWWWWWWMWNNNWWWWWWWWWWWWWWWWWWWWWWWWWWWWWWWWWWWMMWWWWWWWWWWWWWWWWWWWWWWWW
MMMWWWWWMMMWWNWWMMMWWNWWMMMWWWWWMMMWWNWWMMMWWNWWMMMWWNWWMMMWWNWWMMMWWNWWMMMWWWWWMMMWWNWWMMMWWNWWMMMWWWNWWMMMWWNWWMMMWWNWWMMMWWNWWMMMWWNOc:oKWNNNWMMMWWNWWMMMWWNWWMMMWWNWWMMMWWWWWMMMWWNWWMMMWWNWWMMMWWWW
WWWWWWWWWWWWWWWWWWWWWWWWWWWWWWWWWWWWWWWWWWWWWWWWWWWWWWWWWWWWWWWWMWWWWWWWWWWWWWWWWWWWWWWWWWWWWWWWWWWWWWWWWWWWWWWWWWWWWWWWWWWWWWWWWWWWWWNl..,kWWWWWWWWWWWWWWWWWWWWWWWWWWWWWWWWWWWWWWWWWWWWWWWWWWWWWWWWWWWW
NNWWMMMWWNWWMMMWWNWWMMMWWNWWMMMWWNWWMMMWWNWWMMMWWNWWMMMWNNWWMMMWWWWWMMMWWNNWMMMWNNWWMMMWNNWWMMMWNNWWMMMMWWNWWMMMWWNWWMMMWWNWWMMMWNNNWMNo..'kMMMMWWNWWMMMWWNWWMMMWWNWWMMMWWNWWMMMWWNWWMMMWWNWWMMMWNNWWMMM
WWWWWWWWWWWWWWWWWWWWWWWWWWWWWWWWWWWWWWWWWWWWWWWWWWWWWWWWWWWWWMMWWWWWWMMWWWWWWWWWWWWWWWWWWWWWWWWWWWWWWWMWWWWWWWWWWWWWWWWWWWWWWWWWWWWWWWNo..,kWWWWWWWWWWWWWWWWWWWWWWWWWWWWWWWWWWWWWWWWWWWWWWWWWWWWWWWWWWWW
MMMWWWWWMMMWWNWWMMMWWNWWMMMWWNWWMMMWWWWWMMMWWNWWMMMWWNWWMMMWWWWWMMMWWWNNNXKK0OOOOOOOkOO0KKXXNNWWMMMWWWNWWMMMWWWWWMMMWWNWWMMMWWNWWWNXXXKl..,OWWNNWMMMWWNWWMMMWWNWWMMMWWWWWMMMWWWWWMMMWWNWWMMMWWNWWMMMWWWW
WWWWWWWWWWWWWWWWWWWWWWWWWWWWWWWWWWWWWWWWWWWWWWWWWWWWWWWWWWWWWWWNX0Oxollc:;,,'''.....''''',,;:clodxOKKXNWWWWWWWWWWWWWWWWWWMMWWWWKkl:;;;:,..,kWWWWWWWWWWWWWWWWWWWWWWWWWWWWWWWWWWWWWWWWWWWWWWWWWWWWWWWWWWWW
NNWWMMMWWNWWMMMWWNWWMMMWWNWWMMMWWNWWMMMWNNWWMMMWNNWWMMMWWNK0kdl:,'.....''',,,;;;;;;;;;;;,,,''......,,;cldk0XWMMMWNWWWMMMWWWNWWO:'.',;,'...,kWMMMWWNWWMMMWWNWWMMMWWNWWMMMWWNWWMMMWWNWWMMMWWNWWMMMWNNWWMMM
WWWWWWWWWWWWWWWWWWWWWWWWWWWWWWWWWWWWWWWWWWWWWMMWWWWWWNKkoc;'...',,;;::clllloooodddddooooooollcc::;;,''....,:ldOXNWWWWWWWWWWWW0;..;xKXKx;..,kWWWWWWWWWWWWWWWWWWWWWWWWWWWWWWWWWWWWWWWWWWWWWWWWWWWWWWWWWWWW
MMMWWWWWMMMWWNWWMMMWWNWWMMMWWNWWMMMWWNWWMMMWWWWWMWXOxl,...',;:clloooddooooooooooooddddooddddooooooooolc:;,''..';cd0NWNNWWMMMWx,..oNMWWXl..,OWWWNWMMMWWNWWMMMWWWWWMMMWWNWWMMMWWNWWMMMWWNWWMMMWWNWWMMMWWWW
WWWWWWWWWWWWWWWWWWWWWWWWWWWWWWWWWWWWWWWWWMMWWWN0kl;',;;;;clooodooddooooooooddooooodddddddddddddddddddddddolc:;,'..':okKNWWWWW0:.',oO0Oo,..cKWWWWWMMWWWWWWWWWWWWWWWWWWWWWWWWWWWWWWWWWWWWWWWWWWWWWWWWWWWWW
NNWWMMMWWNWWMMMWWNWWMMMWWNWWMMMWNNWWMMMWWWWWXkl,,,',clddooooooooooooooooooddddxxkkkkkOOOOOOOOOOOOOOOOOOkkkkkkxdlc;'..';okXWNWW0c'..'''..'l0WWMMMWWWWWMMMWWWWWMMMWWNWWMMMWWNWWMMMWWNWWMMMWWNWWMMMWNNWWMMM
WWWWWWWWWWWWWWWWWWWWWWWWWWWWWWWWWWWWWWWWWXko:;,,:cldxxddooooddoooooddddxxkkOOOOO000000000OOOOOOOOOOOOO00000OOOOOOkdl:'..':d0NWWNOc'...'cONWWWWWWWWWWWWMWWWWWWWWWWWWWWWWWWWWWWWWWWWWWWWWWWWWWWWWWWWWWWWWW
MMMWWWWWMMMWWNWWMMMWWNWWMMMWWNWWMMMWNWNKx:'.,;codxxxxdddoddooooddxxkkOO0000OOOOOOOO0000OOOO00000OOOOOOkkkkxxxxxxdxxxdo:,'..,lkX0o;'.'lONWMMMWWWWWMMMWWWWWMMMWWWWWMMMWWNWWMMMWWNWWMMMWWNWWMMMWWNWWMMMWWWW
WWWWWWWWWWWWWWWWWWWWWWWWWWWWWWWWWWWWWKd;..',:odddddddddddooddxkOOOO00OOO00OOOOOOOO000OOO000OOOkkxxxddddddoooooooooddoodol;'..':,..'cONWWWWWWWWWWWWWWWWWWWWMWWWWWWWWWWWWWWWWWWWWWWWWWWWWWWWWWWWWWWWWWWWWW
NNWWMMMWWNWWMMMWWNWWMMMWNNWWMMMWWWNKd,..';cooooooooooooddxxkOO00OOOOOOOOOO0OOOOO0OO00OOOkkxxddooooooooooooooooooddoooooodd:......;kNWMMMWWNWWMMMWWNWWMMMWWNWWMMMWWNWWMMMWWNWWMMMWWNWWMMMWWNWWMMMWNNWWMMM
WWWWWWWWWWWWWWWWWWWWWWWWWWWWWWWWWXx:',,;coddodoooddoodxkOO00OO00OOOOOOO000OO00O00OOOkxddddoooooooooooooooooooooooooddxxkkOx:.....'cONWWWWWWWWWWWWWWWWWWWWWWWWWWWWWWWWWWWWWWWWWWWWWWWWWWWWWWWWWWWWWWWWWWW
MMMWWWWWMMMWWNWWMMMWWNWWMMMWWNWNOc,,,:lodoooooddooddxOO00OO00000OOOOOOO0OOO00OOkkxddoooooooooodooooooooooooooooodxxkOOOOOO0koc,,'..,lKNWWMMMWWNWWMMMWWNWWMMMWWNWWMMMWWNWWMMMWWNWWMMMWWNWWMMMWWNWWMMMWWWW
WWWWWWWWWWWWWWWWWWWWWWWWWWWWWWXd;',;coddoddooododxkO000O0OOOO0OO00OOO0OO00OOkxddooooooooooooddodooooooooooooddxkOOO00OOOO00O0Odol;''':kNWWMWWWWWWWWWWWWWWWWWWWWWWWWWWWWWWWWWWWWWWWWWWWWWWWWWWWWWWWWWWWWW
NNWWMMMWWNWWMMMWWNWWMMMWNWNWW0c,,,:oddddoooooodxkO0OO0OOOOOOOOO00OOOOOOOkkddoooooooooooooooooooooooooooodddxkOOOOOOOOOOO00O0Oxdodoc;,';dXWWNWMMMWWNWWMMMWWNWWMMMWWNWWMMMWWNWWMMMWWNWWMMMWWNWWMMMWNNWWMMM
WWWWWWWWWWWWWWWWWWWWWWWWWWWNx;',;cddoddooddodxkO00OOO0OOOOOOOOOOOO00OkxddooooooooooooooooooooooooooooodxkkO00OOOOOOOOOOO0OOOkdooddddl,',c0NWWMWWWWWWWWWWWWWWWWWWWWWWWWWWWWWWWWWWWWWWWWWWWWWWWWWWWWWWWWWW
MMMWWWWWMMMWWNWWMMMWWNWWMMXd;'';lodoodooodddkO0OO00OOO00OOOOOOOOOOOkxdooooooooooooooooooooooooooooddxkOOO00OOOOOOOOOOOOOOOOkdddddddxOo,..;kWWWWWWMMMWWNWWMMMWWNWWMMMWWNWWMMMWWNWWMMMWWNWWMMMWWNWWMMMWWWW
WWWWWWWWWWWWWWWWWWWWWWWWWXo''';loodoooooodkOO0OOOOOOOOOOOOOOO00OkxdoooddooddoooooooooooooooooooddxkOOOOOOOO0OOOOOOOOOO0O0OkddddddddkOkl,'.,xNWWWWWWWWWWWWWWWWWWWWWWWWWWWWWWWWWWWWWWWWWWWWWWWWWWWWWWWWWWW
NNWWMMMWWNWWMMMWNWWWMMMWXl''';loooooooodxkOO000OOOOOOOOO00OOOOkdooddodoodddodddoooooooooooooodxkOO00OOOOOOOOOOOOOO000OO0OkdddddddddxOOkl,..,xWMMWWNWWMMMWWNWWMMMWWNWWMMMWWNWWMMMWWNWWMMMWWNWWMMMWNNWWMMM
WWWWWWWWWWWWWWWWWWWWWWWXo,'';oooodoooddxO00OO000OOOOOOOOO00OxdoddoolcloodddddddooooooooooodxkOO00000OOO00OOOOOOOOO00O0OOxddddddddodkOOOxc,'.,kWWWWWWWWWWWWWWWWWWWWWWWWWWWWWWWWWWWWWWWWWWWWWWWWWWWWWWWWWW
MMMWWWWWMMMWWNWWMMMWWWNd,',;lddoooddodkO00OOO00OOOOOOOO0OOxdooooooc''',;cloddodooooooooddxOO00OOOOOOOOO00OOOOOOOO00OO0Oxdddddddddodk00Oxol,..;OWWMMMWWWWWMMMWWNWWMMMWWNWWMMMWWNWWMMMWWNWWMMMWWNWWMMMWWWW
WWWWWWWWWWWWWWWWWWWWWWk,..,ldoddoooodkO0OOO00OOOOOOOOOOOxdooooooo:'.....',;:codooooooddkO00OOO00OOO0000OOOOOOOOO0OO00OxdoddddodoooxO00Okdoc'..:KWWWWWWWWWWWWWWWWWWWWWWWWWWWWWWWWWWWWWWWWWWWWWWWWWWWWWWWW
NNWWMMMWWNWWMMMWWWWWM0:.',cddoodooodkO0OOOOOOOOOO0OO0Okddodooddo:'..;oo:,'..',:cldddxkO00OO00OOOOOOOOOOOOOOOOOOOOO0OkddddoooooooodxO000Oxoo:'.'oNWNNWMMMWWNWWMMMWWNWWMMMWWNWWMMMWWNWWMMMWWNWWMMMWNNWWMMM
WWWWWWWWWWWWWWWWWWWWNo'.':ooodoooodkOOO0OOOOOOOOOO0Okxdoooooodo:'..;x00Okdl;'...';cdk00OO0OOOO0OOOOOOOOOOOOOOOOO00Oxdddddoooooooodk00OOOxool;..,kWWWWMMWWWWWWWWWWWWWWWWWWWWWWWWWWWWWWWWWWWWWWWWWWWWWWWWW
MMMWWWWWMMMWWWWWMMMWO,..,ldooddoodxO0OOOOOOOOOOO00Oxdoooodoodo:'..;x00O00O0Oxo;'...';ldkOOOOO0OOOOOOOOOOOOOOOOOOOkxddddddooooooodxOOOOOOxdooc'..cXMMWWWWWMMMWWNWWMMMWWNWWMMMWWNWWMMMWWNWWMMMWWNWWMMMWWWW
WWWWWWWWWWWWWWWWWWWNo..':ooooooooxO0O00O00OO0OO0Okdoooooooodoc,..,dOOO00OO0O0k:'.'''..',:lxOO0OOOOOOO000OO0OO0OOxdddddoooooooododk0OOOOOkoodo;'.,kWWWWWWWWWWWWWWWWWWWWWWWWWWWWWWWWWWWWWWWWWWWWWWWWWWWWWW
NNWWMMMWWNWWMMMWNNW0;..,ldoodododkOOO0OOOOO00OOOkdooooodooddl,'.'lOOOO0000O0k:..';lc:;''..';cdkO0OOOOO0000000OkdoooooooooooodoodxOO0OOOOkooooc'..lXWWMMMWWNWWMMMWWNWWMMMWWNWWMMMWWNWWMMMWWNWWMMMWWNWWMMM
WWWWWWWWWWWWWWWWWWWx'.':odoodoodk0OO00O0OO00OOOxdoodoooooddo;..':oddxkkkOOOkc'.';ooooolc;,''.',:oxOOOO0OOOOOOxdooooooooooooodooxO00OOOOOkdoddl,'.;0WWWWWWWWWWWWWWWWWWWWWWWWWWWWWWWWWWWWWWWWWWWWWWWWWWWWW
MMMWWWWWMMMWWNWWMMNo..'coododooxO0OO0OO00000Okxooooooooooooc'..;ooodoooddddc'.';loooooodolc:;'...';lodkO00OkdooooooooooooooooodkOOOOOOOOxooooo:'.,kMWWWNWMMMWWNWWMMMWWNWWMMMWWNWWMMMWWNWWMMMWWNWWMMMWWWW
WWWWWWWWWWWWWWWWWWKc..,loodododkOOOOOOO00O0Okdddooooooooodl,..'cddoooodoooc'..,loooodoooooooolc;,'...';codddooddoddoooooooododkO0OOOOOOOxodooo:'.'dWWWWWWWWWWWWWWWWWWWWWWWWWWWWWWWWWWWWWWWWWWWWWWWWWWWWW
NNWWMMMWWNWWMMMWNW0;..,loododoxOOOOOOOOO00Okdoodoooooooooo:'..;odddooooodl,..'cooooooooooooooooooc:,,''..',:cooddoddooddoooodxO0O00O0O0Ododoooc'..lNMMMMWWNWWMMMWWNWWMMMWWNWWMMMWWNWWMMMWWNWWMMMWNNWWMMM
WWWWWWWWWWWWWWWWWWO;..;oooooodkOOOOOOOOO00kdodoooooooooddl,..,lxddddooooo:..':oooooooooooooooooooooollc;,'..',;clooooodoooooxOOOO00OOO0kdoooodc'..lXWWMWWWWWWWWWWWWWWWWWWWWWWWWWWWWWWWWWWWWWWWWWWWWWWWWW
MMMWWWWWMMMWWNWWMMO;..;odoooodk0OOOOOOO0Okdoodoooooooooooc'..:kOOOkkkxxxl,..,loooooooooooooooooooooooooolc:,'...',:loodooooxO0OOO00OO0Oxooooodc'..lXWWWNWMMMWWNWWMMMWWNWWMMMWWNWWMMMWWNWWMMMWWNWWMMMWWWW
WWWWWWWWWWWWWWWWWMO;..;odooooxO0O00OO00Okdodooooooooooooo;..'oOOOO00000Ol'..:oooooooooooooooooooooooooooooool:;,'..',;clodxk0OOO000OO0Oxooooodc'..lXWWWWWWWWWWWWWWWWWWWWWWWWWWWWWWWWWWWWWWWWWWWWWWWWWWWW
NNWWMMMWWNWWMMMWNW0;..,ldooooxOOO00OO00kxooddoooooooooodl,..,x0OOO00OO0k:..,cooooooooooooooooodoooooooooooooooooc;,''..';cdO00OOO00OO0kdooooodc'..lXWMMMWWNWWMMMWWNWWMMMWWNWWMMMWWNWWMMMWWNWWMMMWNNWWMMM
WWWWWWWWWWWWWWWWWWKc..,ldooodkOOOO0OO0Oxooooooooooooooodl'..:k0OOO00OO0d,..;loooooooooooodoooooooollloooooddoooooool:;,'..';cdkO00OO0Oxddooooo:'..dWWWMWWWWWWWWWWWWWWWWWWWWWWWWWWWWWWWWWWWWWWWWWWWWWWWWW
MMMWWWWWMMMWWNWWMMNo..'coododk0OOO0O0Okdoddoooooooooooodc'..ck00OO00OO0o,..;ooooooooooooodoooooc:,''':ooooooddoooooddolc:,'..',:lxkO0kdooodooo;..,kMWWWWWMMMWWNWWMMMWWNWWMMMWWNWWMMMWWNWWMMMWWNWWMMMWWWW
WWWWWWWWWWWWWWWWWWWx'..;oooodk0OO00O0kdoooooooooooooooodl'..cO00OO00OO0o'..:oooooodddoooooool:,'.....:oodooooooooooddoodool:;''..';loddooododl,..:0WWWWWWWWWWWWWWWWWWWWWWWWWWWWWWWWWWWWWWWWWWWWWWWWWWWWW
NNWWMMMWWNWWMMMWNNW0:..,ldoodkOOO0OOOxoooooooooooodoodxOo'.'cO0OO0000O0o'.':ooodddddddoooooo;........;ooooooooooooooooooooooolc;,'..'';:looooc'..lXWWMMMWWNWWMMMWWNWWMMMWWNWWMMMWNNWWMMMWWNWWMMMWNNWWMMM
WWWWWWWWWWWWWWWWWWWNo'.':ooodkO0OO00kdoooooooooooooodkO0o'..cOOOO00OOO0o'..;oooddddddddooool;......',coooooooooooooooooooooooooool:;''..',;cl,..,kWWWWWWWWWWWWWWWWWWWWWWWWWWWWWWWWWWWWMMWWWWWWWWWWWWWWWW
MMMWWWWWMMMWWNWWMMMWO;..,ldodk00OO0OxooooooooooddodxO0O0d,..:k0O000OO00d,..,lddddddddddoooool;,''',:looodooooooooooooooooooooooooooolc;,'..''...cXMWWWNWWMMMWWNWWMMMWWNWWMMMWWNWWMMMWWWWWMMMWWNWWMMMWWWW
WWWWWWWWWWWWWWWWMMWWNo'..:oooxO0OO0kdoooooooooooodkO0OO0x;..;x0OOOkkkxxo;.',ldddddddooooodoooollllooddooooooooooddooooooooooooooooooooooc:,'...';oOXWWWWWWWWWWWWWWWWWWWWWWWWWWWWWWWWWWWWWWWWWWWWWWWWWWWW
NNWWMMMWWNWWMMMWWWWWMK:..'cooxO0OOOxooooooooodoodkOOO0O0k:..'lxdddoooodo:',':dddddoooooooooooooooooooooooooooooooooollooooooooooooooooooooolc;,'..';lxKNWWNWWMMMWWNWWMMMWWNWWMMMWWNWWMMMWWNWWMMMWNNWWMMM
WWWWWWWWWWWWWWWWWWWWWWO,..,lddk0OOOdoooooooooddxO00OO0OOOo'..;oooodoooddo,',;looooooooooooooooooooooooooooodoooolc:,',looooooooooooooooooooooolc:,'...,cdOXWWWWWWWWWWWWWWWWWWWWWWWWWWWWWWWWWWWWWWWWWWWWW
MMMWWWWWMMMWWNWWMMMWWWNx,..;ldk0OOkdooodooddodkO0OO0OOOO0x;..,ldoooodddddc''';loooooooooooooooooooooooooooooool:,'.'.'coooooooooooooooooooooooooool:;,'..';lx0XWWMMMWWNWWMMMWWWWWMMMWWNWWMMMWWNWWMMMWWWW
WWWWWWWWWWWWWWWWWWMWWWWNo'.';lxO0OxodooodooodkO0OOOOO00O0Ol'.':ododddddddd:..':ooodoooooooooooooooooooooodoooc,....'.'coooooooooooodooooooooooooooooolc:,''..,cdOXWMWWWWWWWWWWWWWWWWWWWWWWWWWWWWWWWWWWWW
NNWWMMMWWNWWMMMWWNWWMMMWXo'.';oOOOxooodddoodkO0OOOOOOOOO00x;..'cdddxxxkOOOx;..':oooooodooooooooooooooooooooooc,....'.,loooooooooooddooolccloddoodooooooool:;,'..';oxKWMMWWNWWMMMWWNWWMMMWWNWWMMMWNNWWMMM
WWWWWWWWWWWWWWWWWWWWWWWWWXo'.';dOOxddoodooxk00OOOOOOOOO0OO0o,..;xOO000000OOx;..':looodooooooooooooooooooooooooc,'''';cooooooooooooool:;''';odooooooooooooooolc:,'..';ld0XWWWWWMWWWWWWWWWWWWWWWWWWWWWWWWW
MMMWWWWWMMMWWNWWMMMWWWWWMMNd,..,dOxooooooxkO0OO0OOOOOOOOOO0Ol'',ck0O00OO00OOx;..';loodoooooooooooooooooooooooooolclloooodoooooooool;'''.'.,looodoooooooooooooooolc;,,'.':okKNWWWWMMMWWWWWMMMWWNWWMMMWWWW
WWWWWWWWWWWWWWWWWWWWWWWWWWWNk;..,ldodooodkO00O00OOOO00OOOO0Ox:,,,lk00OO000OO0kc'.',cooodooodoooooooooooooooooooooooooooooooooooooo:..'..'.;ldoooooooooooooodoooddddc,,,'..',cd0XWMWWWWWWWWWWWWWWWWWWWWWW
NNWWMMMWWNWWMMMWWNWWMMMWNNWWW0c'.';lodddk00O0OO00OOO00OOOkxxdl:,''ck0OO000OO00Oo,'.';loooooooooooooooooooooooooooooooooooooooooooo:'.'...':ooooooooooooooooooooddoc,,',loc;'..':okKNWMMMWWNWWMMMWNNWWMMM
WWWWWWWWWWWWWWWWWWWWWWWWWWWWWWXd,..':odkOOOOO0OOOOOOOkxxdoddddo:'.':kOO0OOO0OOOOx:'..,:loooooooooooooooooooooooooooooooooooooooooooc;,,,;cooooooooooooooooooooool:,'';dOOOkdl;'..',cxKWWWWWWWWWWWWWWWWWW
MMMWWWWWMMMWWNWWMMMWWNWWMMMWWNNN0l'..,lk00OOOOOOOkkxddodoooodddo:'..;dOO00OOO00O0Od;.'',:loooooooooooooooooooooooooooooooooooooooooooooooooodoooooooooooooooooo:,'',cxO0OOOO0Oxo:'.'.cXWWMMMWWWWWMMMWWWW
WWWWWWWWWWWWWWWWWWWWWWWWWWWWWWWWWNk:'.';okOOOkxxxddoooddooddooooo:''',lkO00O0OO0OOxoc,'..,:loooooooooooooooooooooooooooooooooooooooooooooooodooooooodddddooooc;'.',lkOOOO0OO0O0Ol'..;kNWWWWWWWWWWWWWWWWW
NNWWMMMWWNWWMMMWWNWWMMMWWNWWMMMWNWWXx:'.';lodddddddxdddddoooooooooc,'.':xOOO0OOkxdoodoc,'..';clooooooooooooooooooooooooooooooooooooooooooooooooooodddddddddl;'..':lddxO0O0OO0Ok:'..:0WMMWWNWWMMMWNNWWMMM
WWWWWWWWWWWWWWWWWWWWWWWWWWWWWWWWWWWWWXx:'..,coddddddxxddooddddddxxkxc,..,lkOOkxdooooooooc:,..',;clooooooooooooooooooooooooooooooooooooooooooooooodddoodoolc;'.';looooodxOOOOOd;..'lKWWWWWWWWWWWWWWWWWWWW
MMMWWWWWMMMWWNWWMMMWWNWWMMMWWNWWMMMWWWWXkc'';;;lxkkkkOOkkkkOOOOOOOO0Od:'..,ldoooooodoooddool:,..',;clloooooooooooooooooooooooooooooooooooooooooodxddodoc;,;;;;loooooodoodxkkc'..;xNMWWNNWMMMWWNWWMMMWWWW
WWWWWWWWWWWWWWWWWWWWWWWWWWWWWWWWWWWWWWWWWN0dc;,,:loxOOOOOOO0OO000OO0O0Oo;'..,cooooodooodxkO0Oxl:,..''';:cloooooooooooooooooooooooooooooooooooooodxxolc;,,;coxkxdddoooooodoc;'.'l0NWWWWWWWWWWWWWWWWWWWWWW
NNWWMMMWWNWWMMMWWNWWMMMWWNWWMMMWWNWWMMMWNNWWXOdc;,;:cllodxxxxxkkkkkkkkkkxc,..',:lodooodkOO00OO0Oxoc;,'..',;:clooooooooooooooooooooooooooooooooollc::;,;:lxO000Okddooooooc;'..;kNWNNWWMMMWWNWWMMMWNNWWMMM
WWWWWWWWWWWWWWWWWWWWWWWWWWWWWWWWWWWWWWWWWWWWWWWXOdc,''',;:clooddoooooodddooc,'..';lodxOOOOOO00OO00Okxdl:,'..'',;:clloooooooooooooooooooooollc:;,'.',:ldk0000O000Okxddol;'..,oKWWWWWWWWWWWWWWWWWWWWWWWWWW
MMMWWWWWMMMWWNWWMMMWWNWWMMMWWNWWMMMWWNWWMMMWWWWWMWXOdc,'..'',;:clloodddooooooc;'..';lxOOO000OOOOO00OOOOOkdl;,'....'',;;:::ccclllccccc::;;,,''..',:loxO0OOOO00OOOOOOxl;''.,l0NWWWWMMMWWNWWMMMWWNWWMMMWWWW
WWWWWWWWWWWWWWWWWWWWWWWWWWWWWWWWWWWWWWWWWWWWWWWWWWWWWWXOdl:,'..'',,;::cclllooooc;,'..,:okO0OO00OOO0OOOOO0Oxdolc:;;,'''......''''''''....'',,;;:oxO0OOO0OO00OOO000Od:'.',lONWWWWWWWWWWWWWWWWWWWWWWWWWWWWW
NNWWMMMWWNWWMMMWWNWWMMMWWNWWMMMWWNWWMMMWWNWWMMMWWNWWMMMWWNXKOxoc;,'.....''',,,,,,''....',:oxO00OOOOOOOOO0kdooooddoolodolccc::;;;;:::c::clloddodxkO00OOOO000OO0Oxl;'.',o0NWNWWMMMWWNWWMMMWWNWWMMMWNNWWMMM
WWWWWWWWWWWWWWWWWWWWWWWWWWWWWWWWWWWWWWWWWWWWWWWWWWWWWWWWWWWWWWWNXKOkxdolc:;;,,'''''''''''..,:ldkO000000OOxoodooodoodk000O0OOOOOOOOOO0OxddddddoodkOOOOOOO000Oko:,..':dKWWWWWWWWWWWWWWWWWWWWWWWWWWWWWWWWWW
MMMWWWWWMMMWWNWWMMMWWNWWMMMWWNWWMMMWWWWWMMMWWNWWMMMWWNWWMMMWWNWWMMMWWWWWWNXKK00000000000kl;'..';:odkOO0OkdoodododooxO00OO0OOOOOOOO0000kxdddddooodkO0OO00Oxo:,..',lONWWNWWMMMWWNWWMMMWWNWWMMMWWNWWMMMWWWW
WWWWWWWWWWWWWWWWWWWWWWWWWWWWWWWWWWWWWWWWWWWWWWWWWWWWWWWWWWWWWWWWWWWWWWWWWWWWWWWWWWWWWWWWWWXOdc,'..',;:looooddoddoodk000O00O00OOO000000OxdoddoooooxOOOxdc;,..',lkKNWMWWWWWWWWWWWWWWWWWWWWWWWWWWWWWWWWWWWW
NNWWMMMWWNWWMMMWWNWWMMMWWNWWMMMWWNWWMMMWWNWWMMMWWNWWMMMWWNWWMMMWWNWWMMMWWNWWMMMWWNWWMMMWWNNWMWXkdc,'...'',;:clooodxO0OOO00OO000O0000O00xdoddddoolllc;,...':lkXWMWNNWWMMMWWNWWMMMWWNWWMMMWWNWWMMMWNNWWMMM
WWWWWWWWWWWWWWWWWWWWWWWWWWWWWWWWWWWWWWWWWWWWWWWWWWWWWWWWWWWWWWWWWWWWWWWWWWWWWWWWWWWWWWWWWWWWWWWWWNKOkxl:,'..'',,;:codxkkkOOO00000O00OOOxolcc:;;,''...':lx0NWWWWWWWWWWWWWWWWWWWWWWWWWWWWWWWWWWWWWWWWWWWWW
MMMWWWWWMMMWWNWWMMMWWNWWMMMWWWWWMMMWWNWWMMMWWNWWMMMWWNWWMMMWWNWWMMMWWWWWMMMWWNWWMMMWWNWWMMMWWWWWMMWWWWNXKOxoc:,'.....',,;;:cccccccc::;;;,'.....',:ldk0XNWMMMWWNWWMMMWWNWWMMMWWWWWMMMWWNWWMMMWWNWWMMMWWWW
WWWWWWWWWWWWWWWWWWWWWWWWWWWWWWWWWWWWWWWWWWWWWWWWWWWWWWWWWWWWWWWWWWWWWWWWWWWWWWWWWWWWWWWWWWWWWWWWWWWWWWWWWWWWWNKOkxolc:;,,,,'.','....'',,;;:lodkOKNWWWWWWWWWWWWWWWWWWWWWWWWWWWWWWWWWWWWWWWWWWWWWWWWWWWWWW
NNWWMMMWWNWWMMMWWNWWMMMWWNWWMMMWWNWWMMMWWNWWMMMWWNWWMMMWWNWWMMMWWNWWMMMWWNWWMMMWWNWWMMMWWNWWMMMWWNWWMMMMWWNWWMMMWWWWWNXK000OkOOOkkkOO0KKXXNNWMMMWNNWWMMMWWNWWMMMWWNWWMMMWWNWWMMMWWNWWMMMWWNWWMMMWNNWWMMM
WWWWWWWWWWWWWWWWWWWWWWWWWWWWWWWWWWWWWWWWWWWWWWWWWWWWWWWWWWWWWWWWWWWWWWWWWWWWWWWWWWWWWWWWWWWWWWWWWWWWWWWWWWWWWWWWWWWWWWWWWWWWWWWWWWWWWWMMWWWWWWWWWWWWWWWWWWWWWWWWWWWWWWWWWWWWWWWWWWWWWWWWWWWWWWWWWWWWWWWWIndex
-
Git
-
Github
-
A brave heart
PREPARE
-
introduction
-
version control
-
usage
-
gitignore
Git
-
introduction
-
usage
-
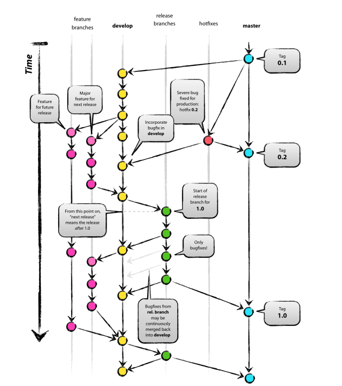
git graph
-
practice
Github
{Prepare}
{Github}

{Registration}

{Registration}

{Registration}


{DONE}
{Git-VSCode}
-
open your vscode
-
open "extension tab"
-
search "Git graph"
- and install









{Setting info}
{Setting info}
git config user.name 你的名子(有填就好)
git config user.email 你的email(有填就好){Git}
What's Git?
{Git}
A distributed
version control system
分散式版本控制系統(DVCs)

user
repository


one person

user
repository


one person

user
repository



user

>1?

user
repository



user

>1?
repository


user


user



push
push
pull
pull
local repository
local repository
{Branch}
{Branch}
{Branch}

{File to local Repository}


?
{File to local Respiratory}


Index
git add
Untracked
{File to local Respiratory}



Untracked
tracked

{File to local Respiratory}


tracked

X


staged
{File to local Respiratory}



staged


committed
git commit



committed
git push

{Github}
What's Github?
{Github}
-
a developer platform allows developers to create, store, manage and share their code.
-
using Git for version control
-
commonly used to host open source software development projects.
-
Acquisition by Microsoft
copy from wikipedia

{Github}
「透過 Git 進行版本控制」的「原始碼代管服務平台」

{Github}
-
原始碼
-
作品集
-
共編文件
-
EX:日文輕小說漢化

{Dashboard}
衝刺木板

{Dashboard}
衝刺木板

repository
{Dashboard}
衝刺木板

Homes
衝刺木板

Settings ....... me
{New Repo}

{New Repo}

{New Repo}

{New Repo}

{git add}

{commit push}


Need to login first time
{Practice}
{Practice}
-
Download file
-
make a repo
-
clone to local
-
modify it
-
make a commit
-
push to github
{Reference}
https://hackmd.io/@LTL/HJaC_rD7s
https://www.youtube.com/watch?v=FKXRiAiQFiY
https://ithelp.ithome.com.tw/m/articles/10277790
https://pse.is/6ksddc
Thanks for listening
git(1+hub)
By idoit_melon
git(1+hub)
- 355
