
PONTIFICA UNIVERSIDAD CATOLICA DEL ECUADOR CEDE ESMERALDAS
"SISTEMA DE VOTACIONES"
GABRIEL COBEÑA
RENATO CEVALLOS
DIEGO ARROYO

Introducción.
Cuando se intenta solucionar un problema o resolver una necesidad, la tecnología juega un papel importante y fundamental dentro de este proceso.
Para la PUCESE y para la mayoría de las instituciones educativas, es de vital importancia el poder elegir las autoridades encargadas de procurar el bienestar en la comunidad estudiantil.

PUCESE hoy en dia no cuenta con un sistema de votación web, el cual se encarga de dar soporte a los diferentes usuarios de tal manera que puedan ejercer el voto.
Por ello hoy se ha planteado la idea de crear un sistema de votación Web, el cual permitirá ahorrar monton de recursos además de brindarnos la opción de realizar el sufragio desde cualquier terminal con acceso a internet.
Objetivos.
General. Realizar un sistema de votación Web para que los estudiantes, docentes y administrativos atravez de cualquier terminal con acceso a internet puedan sufragar de una manera rapida sensilla.
Especificos.
-
Aportar seguridad al proceso.
-
Reducir los procesos logisticos necesarios para realizar esta actividad.
-
Ahorrar recursos.
-
Aportar rapidez en el procesamiento de los resultados.

Requerimientos
- Para poder ingresar el sistema contará con un método de identificación único.

- Los editores escritor y guest accederán al sistema por medio de un código de confirmación a diferencia del administrador que accede directamente al menú.
- El administrador tendrán un Nick y Password para acceder al formulario.
- Cada persona podrá realizar su voto por uno sola lista.
- Los administradores podrán crear las listas que estarán disponibles para el sufragio.
- El sistema estará abierto para que los estudiantes puedan sufragar durante un cierto periodo.
- Los administradores estarán al tanto de los resultados.
- Los usuarios o personas que no realicen la votación tendrán una determinada sanción.
Metodologia

El proyecto fue desarrollado bajo una metodología de desarrollo ágil llamada Scrum, la cual se basa en el desarrollo interactivo e incremental, donde los requisitos y soluciones evolucionan mediante la colaboración de grupos organizados de desarrolladores.
Esta metodología minimiza riesgos desarrollando software en lapsos cortos. El software desarrollado en una unidad de tiempo es llamado una iteración, la cual puede durar de una a cuatro semanas.
-
Scrum es un modelo de desarrollo ágil caracterizado por:
- Adoptar una estrategia de desarrollo incremental, en lugar de la planificación y ejecución completa del producto.
- Basar la calidad del resultado más en el conocimiento tácito de las personas en equipos auto organizados, que en la calidad de los procesos empleados.
- Solapamiento de las diferentes fases del desarrollo, en lugar de realizar una tras otra en un ciclo secuencial o de cascada.
El Equipo Scrum

- Consiste en un Dueño de Producto (Product Owner), el Equipo de Desarrollo (Development Team) y un Scrum Master. Los Equipos Scrum son auto-organizados y multifuncionales.
- Dueño de Producto (Product Owner):
- Cliente: Sra. Mariuxi De Mera trabajadora del departamento de secretaria de la PUCESE participando paso a paso en la elaboración del proyecto.
- Scrum master: Wiston Cevallos
- Equipo de desarrollo: Gabriel Coveña, Diego Arroyo, Wiston Cevallos.
Herramientas para el desarrollo del proyecto

- Editores de texto: Visual Studio 2012
- Base de Datos: SQL EXPRESS 2014
- Lenguajes de Programación: PHP, JavaScript, HTML, AJAX, Visual Basic y CSS
- Frameworks: ASP.NET y JQuery.
- Sistemas Operativos: Windows
- Servidores: SQL Server
Sinopsis de la entrevista

- En primera instancia nuestro cliente nos facilitó un documento donde nos detallaba como se realiza este dicho proceso y las políticas o reglas que se deben seguir al momento de inscribir las listas, cumplir con los requisitos para poder ser un candidato, el procedimiento de la votación etc.
- Culminado la entrevista la cliente nos dio su punto de vista donde nos dijo que la página de nuestro sistema tiene que ser amigable para que los usuarios finales accedan y emitan su voto de una forma sencilla y fácil y por ultimo generar los respectivos reportes de las listas inscritas con sus respectivos candidatos y de los estudiantes no ejercieron su obligación al voto.
Diseño de la Base de Datos


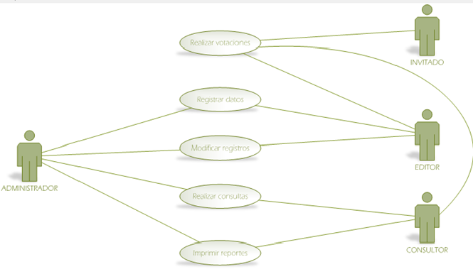
¿Qué son los Casos de Uso?

- Los casos de uso son una técnica para especificar el comportamiento de un sistema:
- “Un caso de uso es una secuencia de interacciones entre un sistema y alguien o algo que usa alguno de sus servicios.”
- Todo sistema de software ofrece a su entorno –aquellos que lo usan– una serie de servicios. Un caso de uso es una forma de expresar cómo alguien o algo externo a un sistema lo usa. Cuando decimos “alguien o algo” hacemos referencia a que los sistemas son usados no sólo por personas, sino también por otros sistemas de hardware y software.
Casos de Uso











Conclusiones
- El proyecto facilitar un sistema capaz gestionar el proceso de votacion de manera agil y sensilla permitiendonos asi ahorrando muchos recursos.
- Les permitira generar resultados y reportes de manera instantanea.
- La comunidad estudiantil sera dotada de una herramienta de entorno amigable que les permitira llevar acabo el voto desde cualquier terminal con acceso a internet.


IS
By Jack O Lantern
IS
Exposicion de Ingenieria en software
- 550