Deep representation learning systems designer to knowledge modeling through a machine learning approach based on data information. Currently focused on research, development, and implementation of cognitive processing, a.k.a. artificial intelligence, based on System 1 and System 2 using deep neural network architectures.
Doctoral candidate in the Geospatial Intelligence and Computing Lab@UPIITA-IPN. Data Science and Applied Mathematics and Computing Professor@FES-Acatlán-UNAM.
Recently... Data Scientist Expert@BBVA-CoE Financial Data.
Jacobo León @jacoboggleon
🎰Deep-Learning-focused Data Scientist🧠

Researcher Profile

Agenda (15 min)
- Research Background
- Research Products
- Future Research
Research frontier:
Data-System Science in the Deep Learning Era
Research Background






Agenda:
- UP Seminario LEEIA (Feb/14)
- "Lógica, epistemología y ética de la Inteligencia Artificial" (LEEIA)
- AIEC-IEEE-UPIITA-IPN (May/29)
- Taller: ML end-to-end
Research Products
Data-System Science approach

Goal-Oriented Human-Machine Process (GO-HMP)
-
Data-System Science framework

Data-System Science approach in the AI era: Towards a Unifying Framework (González-León et. al., 2024)
3-dimensional Knowledge Discovery (3dKD)
-
3d Knowledge Discovery Process (3dKDP)
Three-dimensional Knowledge Discovery (González-León et. al., 2024)

Information Granules Synthesis (IGS)
-
Deep Artificial Neural Network Architectures (DANNAs) for Information Extraction
Information Granules Synthesis from Geographical Tabular Data by Learning Disentangled Representations (González-León et al., 2024)

Data-System Science approach

Goal-Oriented Human-Machine Process (GO-HMP)
Data-System Science framework



Human Domain Card
- Project: Booking Simulator
- Context: Benefit Earnings Aproximation
- Goals: AIaaS (AI as a Service)
- Systems: Extract, Learning, and Deploy
- Data: Hotel
- Tasks: Source, Preprocessing, Modeling, Evaluation, Validation, and Deploy
Machine Domain Card
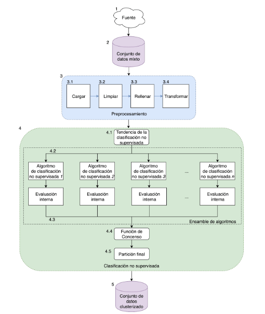
- Sources: 1 Mixed Tabular (36 275, 19~30)
-
Preprocessing:
- numerical → Min-Max Scaling
- categorical → One-hot Encoder
- Model: Multi-task Regressor
- Hyp. Opt.: Random Search
- Evaluation: MSE, R2
- Validation: 10-fold cross validation
Multi-task Regressor
\(f_{i}: x → \hat{y}_i\)
Product Evidence

GO-HMP as a Service
Information Granules
Synthesis (IGS)
Deep Artificial Neural Network Architectures (DANNAs) for Information Extraction



Human Domain Card
- Project: FAOSTAT
- Context: Food and agriculture indicators
- Goals: Latent Space 2 map
- Systems: Information Extraction
- Data: Food and agriculture indicators
- Tasks: Source, Preprocessing and Granulation
Machine Domain Card
- Sources: 2 Mixed Tabular (659 143, 65~294)
-
Preprocessing:
- numerical → Min-Max Scaling
- categorical → One-hot Encoder
- Models: Single-Task Representation Learning
- Evaluation: Accuracy, F1, Recall, Precision
- Validation: 10-fold cross validation
Product Evidence
IGS for Data Analysis




3-dimensional Knowledge Discovery (3dKD)
3d Knowledge Discovery Process (3dKDP)



3dKD for Data Analysis
Human Domain Card
- Project: Defunciones México
- Context: DGIS México
- Goals: Knowledge Discovery Process (KDS)
- Systems: Information Extraction
- Data: Defunciones 2019-2021
- Tasks: Source, Preprocessing, Granulation, Mining, Evaluation, and Interpretation
Machine Domain Card
- Sources: 1 Mixed Tabular (2 089 174, 18~793)
-
Preprocessing:
- numerical → Min-Max Scaling
- categorical → One-hot Encoder
-
Models:
- Single-Task Representation Learning
- K-medoids
- Evaluation: Similarity
- Validation: 10-fold cross validation
Product Evidence

Single-task Representation Learning
\(f: x → z, g: z → \hat{y}\)
\(f ○ g: x → z → \hat{y}\)
K-medoids
\(\psi: z→ \hat{\mu}\)

Future Research

Souce Data System
(2025)
Knowledge Discovery System
(2026)
Data-Systems Science Process
(2027)
Information Learning Sytem (2024)



DL Architectures for Data-Science Systems
(2029)




DL Regularization for Data-Science Systems
(2028)

Thanks for your time!
🤗
+ info: @jacoboggleon
My Research Profile
By jacoboggleon
My Research Profile
- 201