Presentations
Templates
Features
Teams
Pricing
Log in
Sign up
Log in
Sign up
Menu
How to Git Branch
101 to Git
Commit
Branch, tag
Rest
Pro Git
http://pcottle.github.io/learnGitBranching/
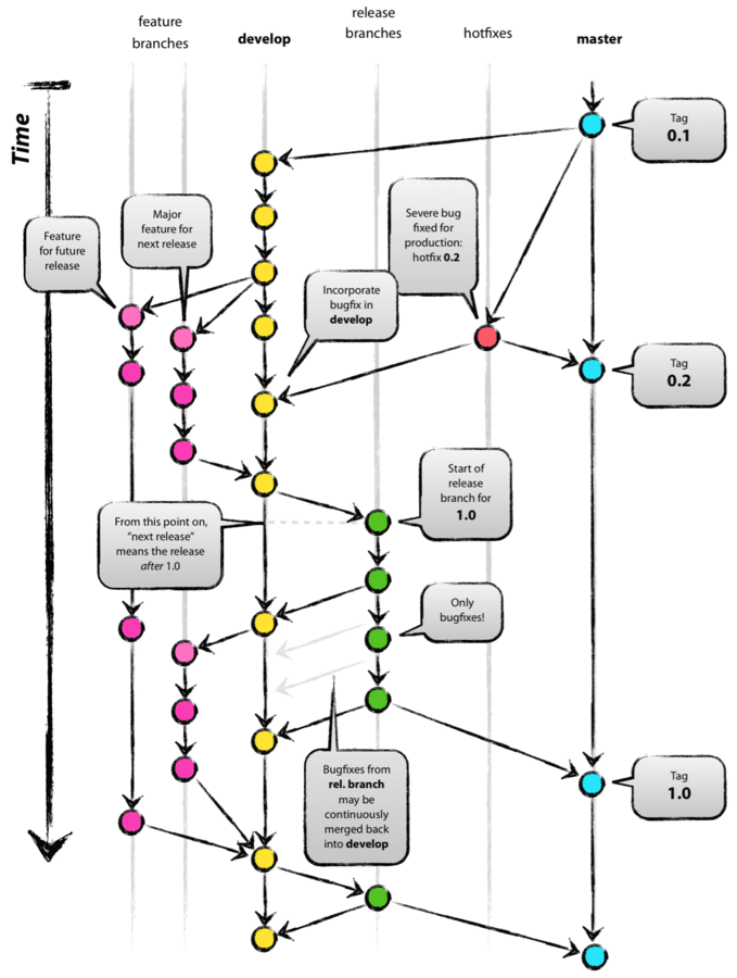
Branching model
Origin
Differences
Squash feature branches
No develop
Staging branch
Task branch from feature branch
--no-ff
master
production ready
starting point for features
staging
temporary branch
auto-deploy on staging instance
could be started from scratch from master
Task branch
many commits during WIP
squash for pull request
EDIT MESSAGE when squashing
Feature branch
"master" for epic
requires all tasks before merging
Tag
releases
allows to create hotfix branch
Why and when
Fixed Releases
Go/no-go for features
Hotfixes for production
Adapt to project needs
Typical mistakes
Mistakes
Squash with all messages
Epics are too big
Simultaneous work on the same things
Confused?
master only
How to Continuous Delivery
Questions?
How to Git Branch
By Jan Dudulski
Made with Slides.com
How to Git Branch
197
Jan Dudulski
More from
Jan Dudulski