Investor walkthrough

Content

  • Prerender
  • Investor API ingestion
  • Troubleshooting

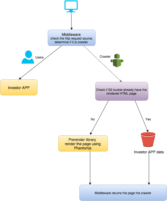
Prerender

All for SEO

How investor do it?

PhantomJS example

var webPage = require('webpage');
var page = webPage.create();


page.open("http://www.google.com", function start(status) {
  page.render('google_home.jpeg');
  phantom.exit();
});

Investor API Ingestion

Investor API data

  • Location data
  • Rental data
  • Sold data
  • Supply and demand data
  • Trend data for rental, sold and supply and demand

Troubleshooting

Ingestion failed or did not run

  • look through splunk logs
  • if no splunk logs, check the Scaling History, or issue with Splunk forwarder

  • Check for a 'data-import-status' file

  • Re-run ingestion

  • Manually trigger inactive/active data switch in bamboo job

Investor Scheduled Jobs on Bamboo failed

  • Go to Bamboo check logs 
  • Go AWS console check the stack events
    • Stack create failure:  check your configuration for the stack in the investor-deploy repository

    • Rake task inside of the Stack fail: go to splunk, 'index=invest'

Investor walkthrough

By jingliu

Investor walkthrough

  • 645