

Introducción a la programación
Maria Victoria Gasca Segura
Yensy Gómez Villegas








developerjoint@gmail.com
/jointDeveloper
/jointDev

jointdeveloper.com

Estructura de programación
Estructura: Formato para redactar un programa.
Documentación: Bien comentado, que facilite la compresión del código.
Bloques: Un bloque esta formado por un conjunto de instrucciones que desempeñan una determinada función.









developerjoint@gmail.com
/jointDeveloper
/jointDev

jointdeveloper.com

Conceptos
Secuencias, decisiones e iteraciones










developerjoint@gmail.com
/jointDeveloper
/jointDev

jointdeveloper.com

¿Qué es un algoritmo?
Un algoritmo es un conjunto ordenado y finito de operaciones que permiten hallar la solución de un problema.
Un algoritmo verifica las siguientes propiedades:
- Por definición, son finitos.
- Reciben información de entrada y salida.
- Bien definido: Sin ambigüedades.









developerjoint@gmail.com
/jointDeveloper
/jointDev

jointdeveloper.com

Diagramas de flujo
Los diagramas de flujo u organigramas son esquemas que se emplean para representar gráficamente un algoritmo.









developerjoint@gmail.com
/jointDeveloper
/jointDev

jointdeveloper.com

Diagramas de flujo










developerjoint@gmail.com
/jointDeveloper
/jointDev

jointdeveloper.com

Seudocódigo

Un seudocódigo es un lenguaje de alto nivel emepleado para escribir algoritmos.








developerjoint@gmail.com
/jointDeveloper
/jointDev

jointdeveloper.com

Ejemplos seudocódigo

Text









developerjoint@gmail.com
/jointDeveloper
/jointDev

jointdeveloper.com

Ejemplo

¿Como hacer una taza de café?
- Inicio.
- Café, Azucar, Agua.
- Mezclar Café+Azucar+Agua.
- Tomar café
- fin








developerjoint@gmail.com
/jointDeveloper
/jointDev

jointdeveloper.com

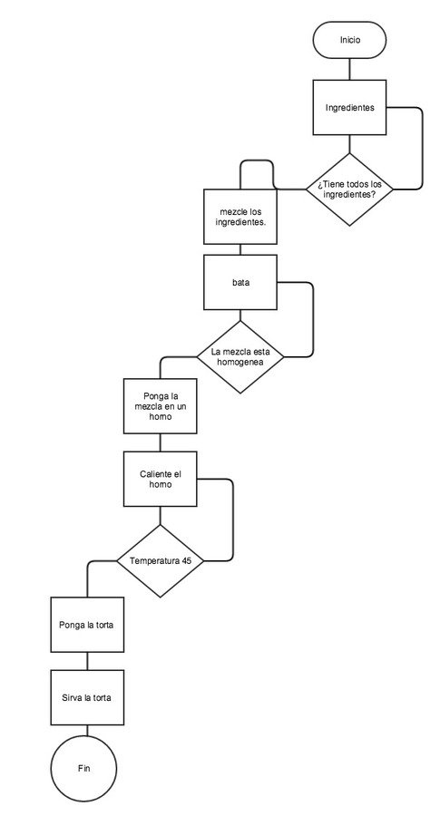
Ejemplo

¿Como hacer una torta?









developerjoint@gmail.com
/jointDeveloper
/jointDev

jointdeveloper.com

Ejemplo

¿Como hacer una torta?









developerjoint@gmail.com
/jointDeveloper
/jointDev

jointdeveloper.com

Ejemplo

¿Como hacer una torta?









developerjoint@gmail.com
/jointDeveloper
/jointDev

jointdeveloper.com

Ejemplo

¿Como hacer una torta?









developerjoint@gmail.com
/jointDeveloper
/jointDev

jointdeveloper.com

Ejemplo

¿Como hacer una torta?









developerjoint@gmail.com
/jointDeveloper
/jointDev

jointdeveloper.com

Ejemplo

¿Como hacer una torta?









developerjoint@gmail.com
/jointDeveloper
/jointDev

jointdeveloper.com

Ejemplo

¿Como hacer una torta?









developerjoint@gmail.com
/jointDeveloper
/jointDev

jointdeveloper.com

Ejemplo

¿Como hacer una torta?









developerjoint@gmail.com
/jointDeveloper
/jointDev

jointdeveloper.com

Ejemplo

¿Como hacer una torta?









developerjoint@gmail.com
/jointDeveloper
/jointDev

jointdeveloper.com

Ejemplo

¿Como hacer una torta?









developerjoint@gmail.com
/jointDeveloper
/jointDev

jointdeveloper.com


¿Como hacer una torta?









developerjoint@gmail.com
/jointDeveloper
/jointDev

jointdeveloper.com


Scratch
Es un software gratuito que permite, por medio de bloques de programación, crear programas que controlan y mezclan imágenes, animaciones, sonidos, e interactuar con el usuario.








developerjoint@gmail.com
/jointDeveloper
/jointDev

jointdeveloper.com


Permite
- Adquirir la habilidad de organizar bloques de programación.
- Identificar conceptos básicos de programación.
- Realizar actividades y pequeñas animaciones.
- Compartir las creaciones en la web.








developerjoint@gmail.com
/jointDeveloper
/jointDev

jointdeveloper.com


Ejemplo
Realizar una animación donde un objeto se mueva cierta cantidad de pasos y cambie su estado








developerjoint@gmail.com
/jointDeveloper
/jointDev

jointdeveloper.com

Diagrama de flujo










developerjoint@gmail.com
/jointDeveloper
/jointDev

jointdeveloper.com


Seudocódigo
Inicio
mouse=0
imagen=0
si
mouse=1
entonces
x=-150
y=0
imprima Bye!!
Para i=0 hasta 70
cambiar imagen
x=x+5
y=y
i=i+1
fin
de lo contrario
vuelva al inicio
fin
FinIntroducción a la lógica de la programación
By jointDeveloper
Introducción a la lógica de la programación
Presentación Charla - Comunidad jointDeveloper
- 636