PROYECTO DE VISIÓN PERIFÉRICA VEHICULAR
Carlos Andres Arias Londoño
Juan Camilo Castaño Loaiza
German David Gómez Gutierrez
Carolina Jiménez Gómez
Angie Vanessa Penagos Rios
David Tovar Martinez


Una breve descripción del proyecto


Análisis de involucrados

Algunos involucrados







Tabla 1 - Tabla de intereses
Elaboración propia, 2017


Tabla 2 - Tabla de resultados
Elaboración propia, 2017


ÁRBOLES DE PROBLEMAS Y SOLUCIONES

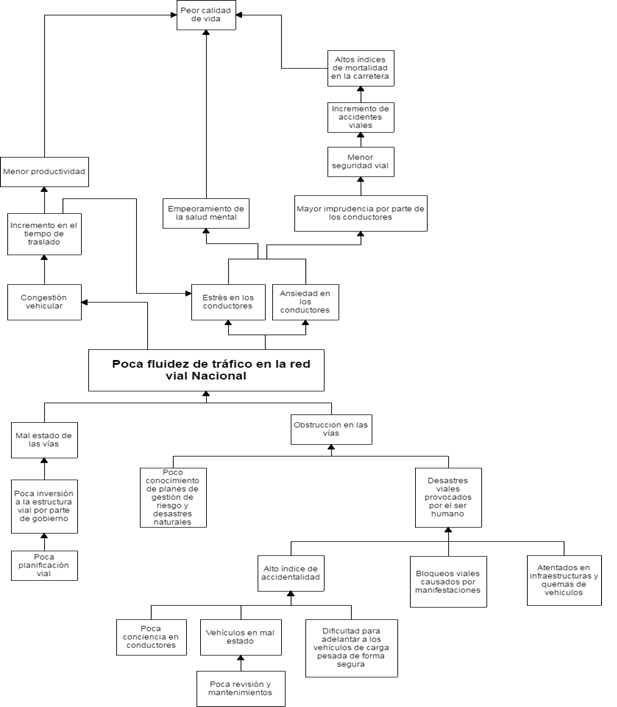
Ilustración 1 – Árbol de problemas
Elaboración propia, 2017



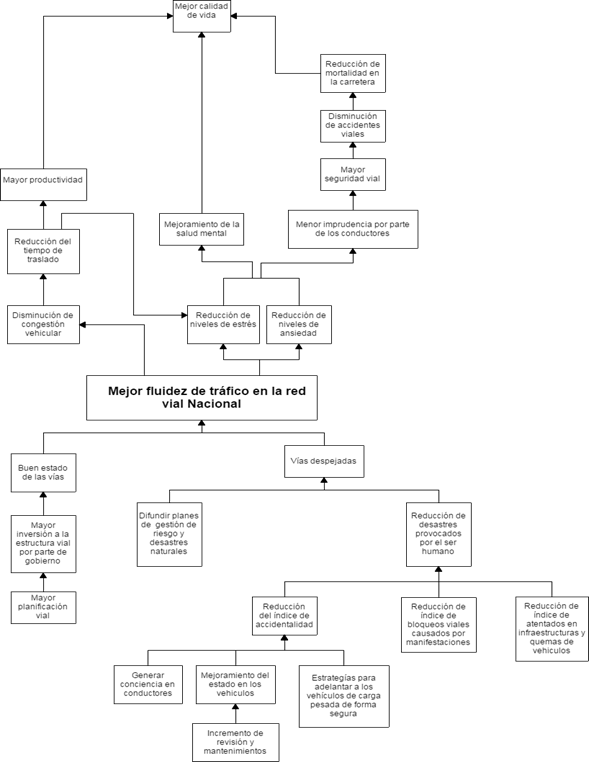
Ilustración 2 – Árbol de soluciones
Elaboración propia, 2017



EAP
Elaboración propia, 2017
ANÁLISIS DE ALTERNATIVAS
Ilustración 3 - Transmisión de información
Elaboración propia, 2017

Ilustración 4 - Alimentación eléctrica
Elaboración propia, 2017

Tabla 3 - Matriz de costos
Elaboración propia, 2017


MATRICES MARCO LÓGICO

Tabla 4 - Matriz de indicadores
Elaboración propia, 2017


Tabla 5 - Matriz de métodos de verificación
Elaboración propia, 2017


Tabla 6 - Matriz de supuestos
Elaboración propia, 2017


Tabla 7 – MML
Elaboración propia, 2017



GRACIAS
deck
By Juan Camilo Castaño
deck
- 595