Ostinato Model

Huhtamäki J., Russell M.G., Rubens N., Still K. (2015); Huhtamäki J., Russell M.G., Still, K. (2016); Huhtamäki J. (2016)

 

 

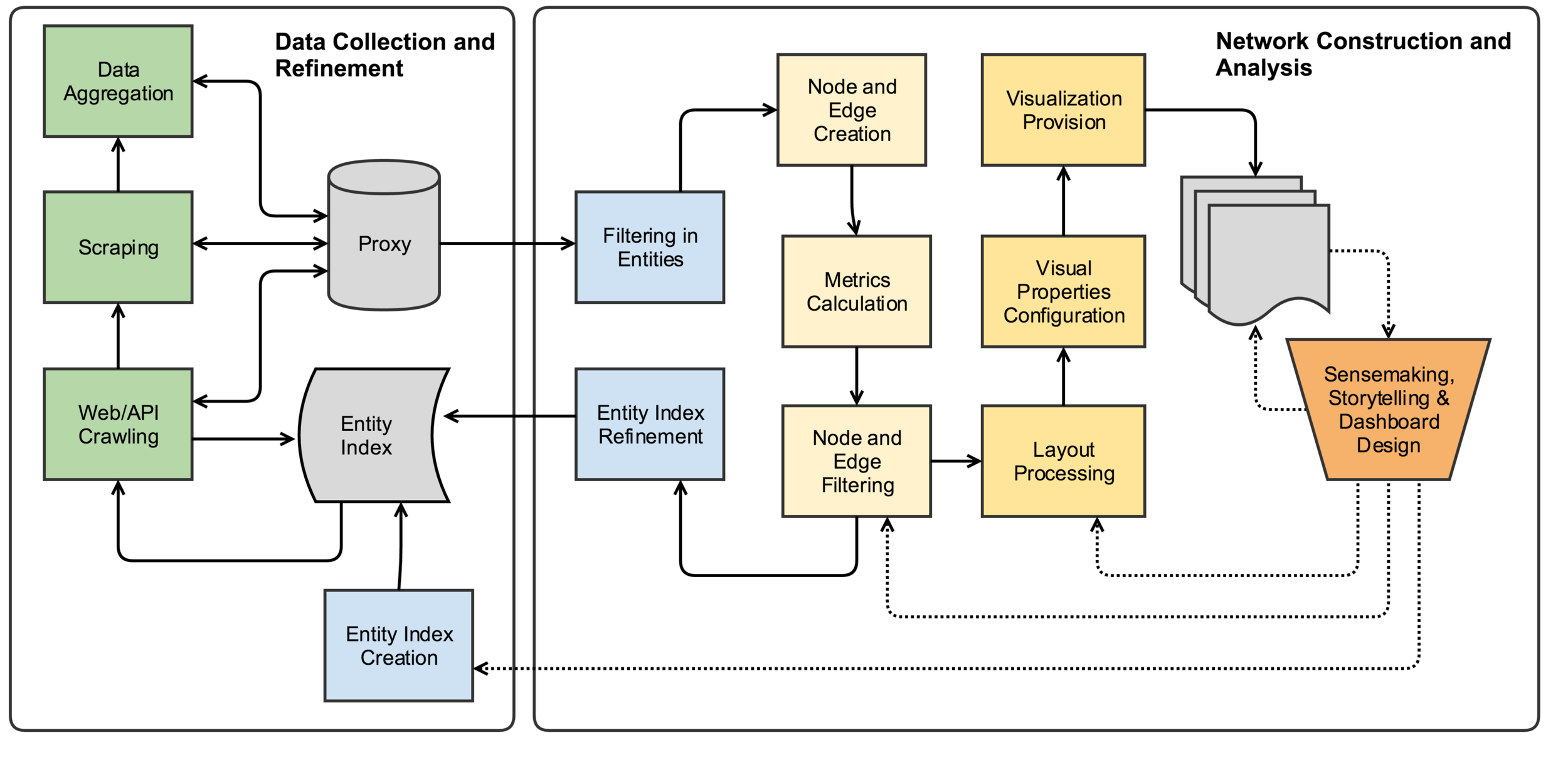
Business Ecosystems

Basole, R.C., Russell, MG., Huhtamäki, J., Rubens, N., Still, K., Park, H. (2015)

Huhtamäki, J., Basole, R.C., Still, K., Russell, M.G., Seppänen, M. (2016)

 

Hybrid Media

Diversity-Enhancing Professional Social Matching

 

medium.com/matching-people

Objectives 1/3

To learn from and to identify ways to contribute to Social Matching research, done by PAWS and others, in collaboration with you

 

Objectives 2/3

To learn how to complement ADR research with user experiments on Social Matching, both in laboratory and in the wild

 

Objectives 3/3

To submit a successful Academy of Finland Postdoctoral Researcher application in September 2018

Let me introduce myself

By Jukka Huhtamäki

Let me introduce myself

Introduction to my previous work and current interests at University of Pittsburg in May 2018.

  • 770