Firefighters Training App
MSIS 5653 - Advanced Systems Analysis and Design
Daniel Contreras | Chris Haxton
Description of the problem
- Initiative by the OSU department of Fire Protection Publications (FPP)
- Contacts are OSU App Center and the E-Products Manager of the FPP department
- Contributions of this team support, enhance, document and validate the project
Description of the problem
Mobile application system for firefighters trainees looking for dynamic and engaging ways to study and practice
Existing Solutions
- Individual physical books
- Book-specific apps
- No performance track
Firefighters Training App
- Mobile
- Includes 30+ books
- Study history records
Description of the problem
Description of the problem
IDEF0 Models: Capture functionality of main app sections
- Term search
- Flashcards
- Quizzes
- Game
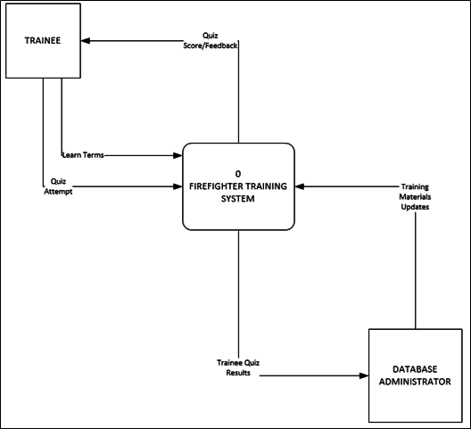
IDEF0 Model. Context diagram

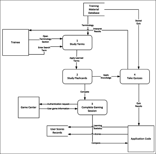
IDEF0 Model. A0 diagram: Study topics in a dynamic and engaging way

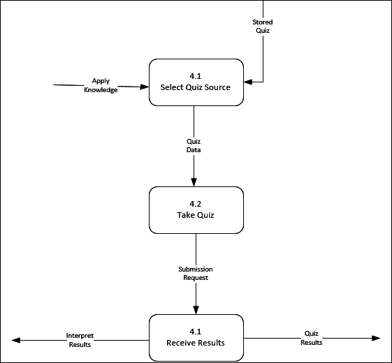
IDEF0 Model. A3 diagram: Assess knowledge by self

Description of the problem
IDEF3 Model Scenarios: Capture main processes
- Review inquiry
- Self-study
- Compete and compare
IDEF3 Model. Review inquiry scenario


IDEF3 Model. Self-study scenario

IDEF3 Model. Self-study scenario decompositions


Self-study with flashcards
Self-study with quizzes
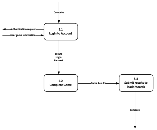
IDEF3 Model. Compete and compare scenario decomposition

Compete and compare with the game
Analysis
Performed five interviews and meetings throughout the semester:
- Need for offline access
- Discussions about how the quiz and game would work
- Integration of leaderboard
- Discussion about mechanism and frequency of data updates
- Review data structure
- Debate design features
- Suggest tools to use
Analysis
Computer based information used. Mockup of the home screen

Analysis
Computer based information used. Mockup of the term screen

Analysis
Computer based information used. Mockup of the quiz screens

Analysis

E-R Diagram
Analysis
Data Flow Context Diagram

Analysis
Level 0 DFD

Analysis
Study Terms DFD

Analysis
Complete Gaming
Session DFD

Analysis
Take Quiz DFD

Design
Relational database model
- Manual(id, name, image, editionNumber)
- Chapter(id, manualId, name, number)
- Term(id, chapterId, name, definition, image, pageNumber)
- Quiz(id, userId, date, score)
- QuizChapter(id, chapterId, quizId)
- Game(id, userId, manualId, date, score)
- User(id, username, name)
Design
Forms and reports. Create Flashcards (quiz, game) form

Design
Forms and reports. Quiz and game reports


Design
Forms and reports. Home and book interfaces


Design
Forms and reports. Term and flashcard interfaces


Implementation
- Mobile app for the iOS platform
- Native technologies
- Parse cloud code and database service provider
- Apple’s Xcode 7 and Swift 2
- Adobe Illustrator, Photoshop
- Pop app for prototypes
- Apple’s Game Center integration
- Test Driven Development using XCTest
- Continuous integration using Travis CI
Implementation
- Pop app for prototyping played key role
- Quick, reliable and real feedback
- Prototype since second meeting
- Limitations of prototypes
- Importance of negotiation with clients
Implementation
Installation
- Use of Apple’s iTunes Connect platform
- Distribution of beta and production versions
- Encourage beta testing
- Include analytics platform
Concluding comments and lessons learned
- Importance and excitement about getting familiar with subject matter of project
- Continual learning as business analyst, professional and humans
- Applied use of tools learned in class
- Importance of negotiation with clients
Thank you
Firefighters Training App
By kanqdan
Firefighters Training App
- 545